欢迎进入2026年足球世界杯直播亚洲研究中心

中文版

2022年03月16日

学术活动

Academic Activities

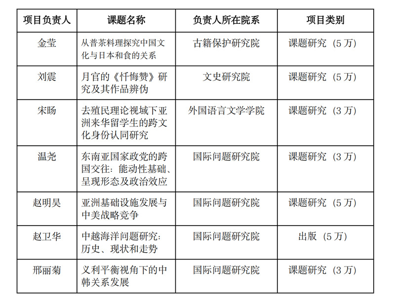
亚洲研究中心2022年课题资助结果

2022-11-08 02:01:23 作者:

2026年足球世界杯直播亚洲研究中心2022年度学术资助项目申请和评审工作,近期已经结束。有6个研究课题和1个出版项目申请获得批准立项,项目负责人共涉及2026年足球世界杯直播的4个单位。有关立项和经费划拨工作将在近期内举行。



Baidu
map