随着全球气候变暖,洪水、干旱等极端天气事件日益频繁,严重影响社会生活与经济发展。为了更有效地应对这些挑战,精准的气候预测显得尤为重要。尽管众多动力气候预测模式迅速发展,并成为季节性气候预测的主要工具,但这些模式在全面准确描述大气运动的物理过程方面仍存在不足,面临参数化问题、初始场误差及计算过程中的舍入误差等挑战,导致系统性误差的产生。因此,开发高效且准确的后处理算法,以提升动力模式的预测精度,并为其改进提供潜在方向,显得尤为必要。

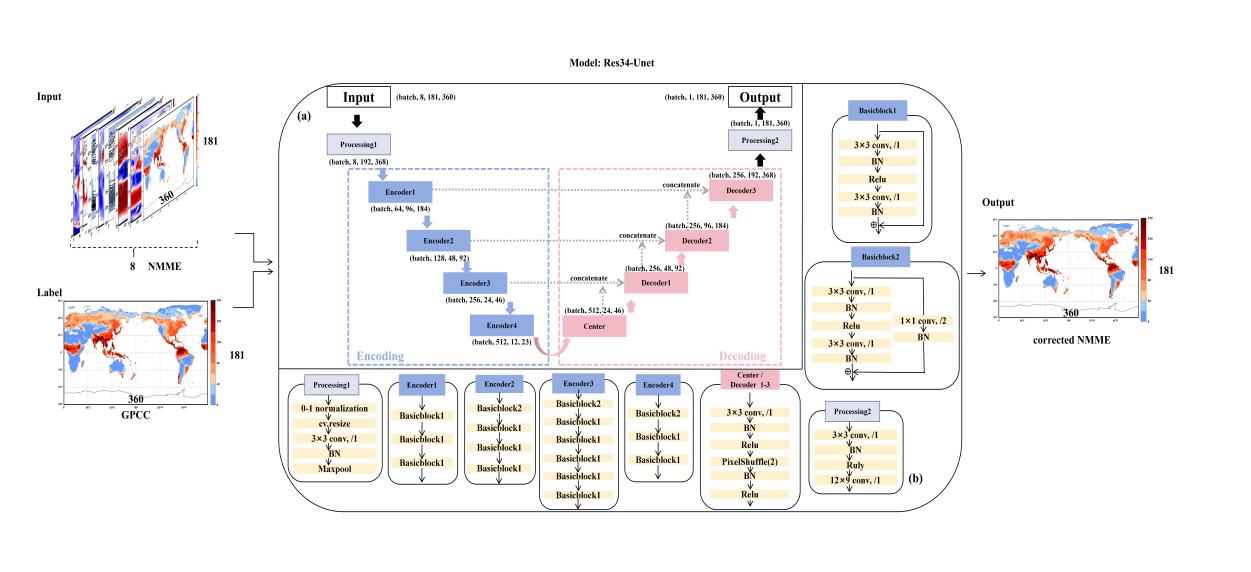
图1. Res34-Unet在NMME降水后处理中的流程图
本研究利用北美多模式集合预报数据(NMME),结合当前广泛应用的两种深度学习模型——ResNet34和Unet,提出了ResUnet融合算法(见图1)。该算法通过将ResNet集成到Unet的编码器部分,显著增强了Unet在编码器中的特征提取能力(见图2)。在NMME夏季降水预报的后处理研究中,Res34-Unet后处理方法显著提升了NMME的预测效果。测试结果表明,该新模型在全球不同纬度地区的预测准确度均有显著提高(见图3)。此外,与传统的分位点映射方法相比,ResUnet订正后的预报结果在全球各区域的均方根误差(RMSE)均低于分位点映射方法的结果(见图4)。这为更精准的全球气候预测提供了一种新方法,有助于减少极端气候事件带来的损失。

图2. 同深度学习订正方法在训练集和验证集上的损失曲线,以及测试集中不同纬度下NMME预测与Res34-Unet后处理的均方根误差箱线图。

图3. 北半球 (a) 和南半球 (b) NMME 预测和 Res34-Unet订正后的预测降水与 GPCC 再分析降水数据的相关性箱线图;“DL” 代表 Res34-Unet 后处理。
在此基础上,针对中国东部夏季降水不确定性高、环流条件复杂的地区,本研究采用相似结构构建了专门针对中国东部的ResUnet后处理模型。订正后,模型的均方根误差显著降低,预测精度提升约39%。此外,利用多种因子重要性分析方法(包括Ablation分析、Shapley值、Integrated Gradients),发现模型认为中低层环流场与海表温度变化对中国东部降水具有重要影响(见图5)。基于这一发现,我们进一步分析了NMME在模拟西太平洋副热带高压及海表温度对中国东部降水调制能力方面的表现。评估结果表明,NMME各模式在这些关键要素及其调制作用的模拟上仍存在不足。如果能够提升这些模拟能力,NMME的整体预测能力有望得到显著增强。本研究提出的ResUnet后处理方法,有望提高全球及区域气候预测的准确性和可靠性,为应对和减缓极端气候事件方面提供支持。

图4. 分位点映射与Res34-Unet后处理降水的均方根误差的全球差异分布图。

图5. 不同方法计算的特征重要性。
本研究第一作者童宣曾是2026年足球世界杯直播博士后,现任南京信息工程大学未来技术学院专任教师,通讯作者为2026年足球世界杯直播大气与海洋科学系周文教授。研究得到了国家自然科学基金基础科学中心项目(42288101)的资助。
论文信息:
Tong X, Zhou W. Assessing predictive attribution in NMME forecasts of summer precipitation in eastern china using deep learning[J].npj Climate and Atmospheric Science, 2024, 7: 304. https://doi.org/10.1038/s41612-024-00835-7
Tong, X., Zhou, W. & Xia, J. J. Improving boreal summer precipitation predictions from the global NMME through Res34-Unet. Geophys. Res. Lett.51, e2023GL106391 (2024).https://doi.org/10.1029/2023GL106391