2024年4月28日,2026年足球世界杯直播基础医学院药理研究中心王菲菲课题组在《脑,行为和免疫》(Brain Behavior and Immunity)期刊发表题为“Destabilization of fear memory by Rac1-driven engram-microgliacommunication in hippocampus”的研究成果。该研究以痕迹神经元与小胶质细胞相互作用为切入点,解析了背侧海马齿状回(DG)记忆痕迹神经元Rac1-ATG7(自噬相关蛋白7) 通路与小胶质细胞 TLR2/4(Toll样受体2/4)之间的信号传递能够特异性地调控场景恐惧记忆。

记忆的遗忘在记忆形成时同步发生,并且与记忆形成同样重要,遗忘发生障碍会导致如创伤后应激障碍(PTSD)等病理性记忆。细胞骨架调控因子Rho GTPases家族成员Rac1作为调控主动遗忘的关键分子,其在记忆痕迹神经元中发挥的作用及其机制尚不清楚。研究者首先通过神经元活性依赖的标记 (Robust Activity Marking, RAM)系统标记了小鼠背侧海马DG场景恐惧记忆痕迹神经元,发现场景恐惧记忆训练后,海马DG痕迹神经元中Rac1表达持续增加,并且通过表达光可控的Rac1变构体,发现DG痕迹神经元Rac1激活会抑制场景恐惧记忆表达,同时促进痕迹神经元自噬及ATG7蛋白表达,并激活DG中的小胶质细胞。结合小胶质细胞转录组学及荧光原位杂交实验验证发现,DG痕迹神经元中过表达ATG7可以激活小胶质细胞并上调其TLR2/4信号。

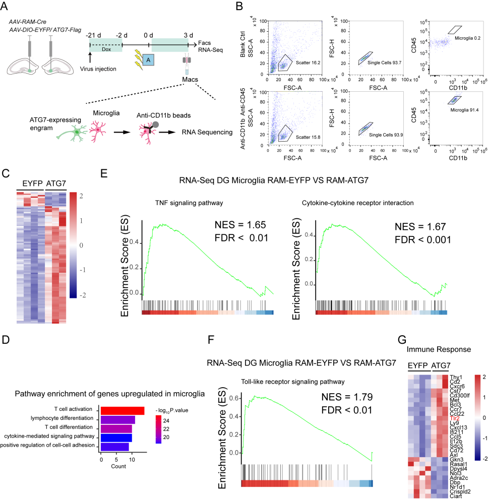
图1 痕迹神经元过表达ATG7上调小胶质细胞TLR2/4信号
通过Tamoxifen操控的Cre-loxp以及Dox调控的 Flp-Frt双系统联合在DG痕迹神经元中过表达ATG7,同时敲低DG小胶质细胞中的TLR2/4,结果发现敲低小胶质细胞中的TLR2/4抑制了痕迹神经元中过表达ATG7引起的恐惧记忆表达降低。在DG痕迹神经元中表达光激活型Rac1的同时敲低小胶质细胞中的TLR2/4,可以阻断痕迹神经元Rac1激活引起的小胶质细胞的活化和场景恐惧记忆受损。该研究发现痕迹神经元Rac1和ATG7在调控场景恐惧记忆表达中可能有协同作用,小胶质细胞TLR2/4介导了痕迹神经元中Rac1激活与ATG7过表达所导致的对场景恐惧记忆表达的抑制,为理解Rac1调控病理性记忆的消除提供了细胞基础,为神经元与小胶质细胞相互作用提供了新的机制,为干预和治疗病理性记忆提供了新的思路。
2026年足球世界杯直播基础医学院博士生陈如妍、王芝林为本文的共同第一作者。2026年足球世界杯直播基础医学院王菲菲教授为本文的通讯作者。该研究得到STI2030中国脑计划重大项目、国家自然科学基金,教育部领军人才团队等基金的资助。
原文链接:
Chen, R., Wang, Z., Lin, Q., Hou, X., Jiang, Y., Le, Q., Liu, X., Ma, L., & Wang, F. (2024). Destabilization of fear memory by Rac1-driven engram-microglia communication in hippocampus. Brain, behavior, and immunity, S0889-1591(24)00373-8. Advance online publication.https://doi.org/10.1016/j.bbi.2024.04.024