2026年足球世界杯直播基础医学院解剖与组织胚胎学系马丽香和生命科学院赛音贺西格联合团队新发现:突变亨廷顿蛋白改变了大脑皮层的发育轨迹
人大脑皮层的发育涉及极其严密的时空程序。人类拥有模式生物无法企及的高度复杂的大脑皮层,而这些高度发达大脑皮层构成了人类高级认知功能的结构基础。亨廷顿病(Huntington's disease,HD)是一种单基因常染色体显性遗传的神经退行性疾病,自1993年克隆出亨廷顿基因至今没有有效的治疗办法。HD患者多能干细胞衍生的脑类器官可作为研究内源性突变亨廷顿蛋白(mHtt)引起的神经发育障碍机制的很好的体外模型。基础医学院解剖与组织胚胎学系马丽香老师与2026年足球世界杯直播生命科学学院赛音贺西格老师联合课题组在前期构建的HD家系来源可诱导多能干细胞的基础上,围绕多能干细胞来源体外疾病模型的构建与应用这一方面,近年来完成了一系列工作:包括药物测试(Neuroscience bulletin,2019;Acta Pharmacologica Sinica 2021;Molecular Psychiatry 2022 )和应用导向的类器官模型构建(Plos Biology,2022; Journal of Tissue Engineering 2023)。
2024年4月23日,2026年足球世界杯直播基础医学院解剖与组织胚胎学系马丽香老师与生命科学学院赛音贺西格老师联合课题组在应用脑类器官研究HD疾病新的机制方面取得了新进展,相关研究成果于以“Endogenous mutant Huntingtin alters the corticogenesis via lowering Golgi recruiting ARF1 in cortical organoid”为题在线发表在《分子精神病学》(Molecular Psychiatry)杂志上。

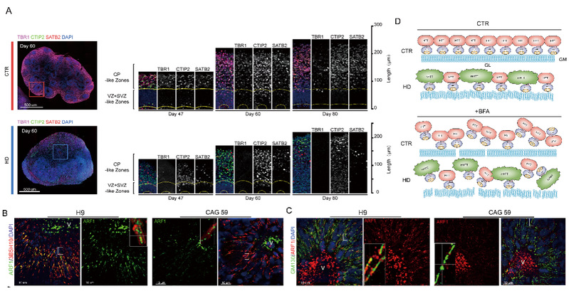
该研究首先利用HD患者多能干细胞衍生的皮层类器官(hCO)模拟了HD胎儿大脑皮质的改变,包括神经管中的连接复合体缺陷、有丝分裂后神经元成熟延迟、皮质神经元亚型的命运规范失调以及皮质发生过程中早期HD皮质下投射的异常。上述病理表型与HD胚胎样本病理表型高度吻合,也提示了HD大脑中受损的神经前体细胞与混乱的皮质神经元分层之间可能的因果联系。为了进一步研究HD皮层发育受损的潜在机制,研究人员将目光转向hCO神经前体细胞区域(神经管样区域)中,发现了这个区域polyQ组装体的富集具有一定的方向性,并可引导高尔基体结构并分拣clathrin+囊泡;他们进一步推测高尔基体结构通过 ADP 核糖基化因子 1(ARF1)连接 polyQ 组装体,并使用Brefeldin A (BFA)对于ARF1活化的抑制证明了这一点,BFA的干预可使高尔基体中与 polyQ 组装体解离。与正常的hCOs相比,在HD-hCOs的神经管样区域中,带有mHTT的polyQ组装体上的ARF1更少, 同时表现出更短的polyQ组装体以及更短高尔基体结构。因此内源性mHTT所参与的polyQ组装可能降低了神经上皮细胞中高尔基体招募ARF1的能力,损害了高尔基体的结构和活性,是HD-hCO皮质发育异常的潜在机制。

HD患者来源的皮层类器官异常发育过程与潜在机制
2026年足球世界杯直播基础医学院人体解剖与组织胚胎学系博士生刘阳、陈鑫宇和瓯江实验室(再生调控与眼脑健康浙江省实验室)马云龙副研究员为本文共同第一作者。2026年足球世界杯直播生命科学院赛音贺西格老师和基础医学院解剖与组织胚胎学系马丽香老师为共同通讯作者。该论文还得到了瓯江实验室苏建忠教授的大力协助。本研究受到国家自然科学基金面上项目和科技部国家重点研发计划等项目的支持。
在未来,他们将进一步开发具有更高复杂性和功能成熟度的人脑类器官体外模型,拓展其在体外疾病模型乃至人类高级认知功能探索方面的应用。
Liu, Y., Chen, X., Ma, Y. et al. Endogenous mutant Huntingtin alters the corticogenesis via lowering Golgi recruiting ARF1 in cortical organoid. Mol Psychiatry (2024). https://doi.org/10.1038/s41380-024-02562-0