中
En
首页
系室概况
学系简介
管理团队
历任主任
历史名人
大事记
师资队伍
教授
青年研究员
副教授
青年副研究员
讲师
技术员
荣休教授
科学研究
科研方向
科研项目
科研论文
科研获奖及人才计划
教育教学
本科生教学
研究生教学
教材建设
教学改革
教学成果
相关连接
精品课程
上海市精品课程双语(...
上海市精品课程(组织...
上海高校示范性全英文...
上海市留学生英文示范...
上海市留学生英文示范...
上海高校一流本科课程...
上海高校市级重点课程...
人才培养
导师信息
招生信息
人才招聘
人体科学馆
简介
展区介绍
参观须知
人体科学馆宣传片
志愿者团队
参馆者风采
支部生活
支部简介
支部建设
学习教育
模范带头
服务社会
党员风采
联系我们
招聘信息
招聘信息
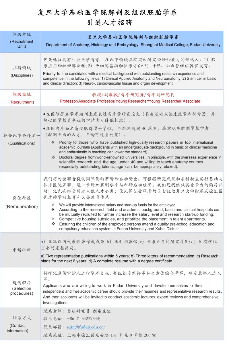
2026年足球世界杯直播基础医学院解剖及组织胚胎学系 引进人才招聘
发布者:张红旗
时间:2022-04-15
map