European Heart Journal | 糖复合物重点实验室张思团队联合上海中医药大学胡亮团队提供基于半乳糖凝集素的心血管疾病新治疗策略
Galectin-3是半乳糖凝集素家族中的一员, ,它可以通过碳水化合物结合域与细胞表面和基质糖蛋白的β半乳糖苷残基相互作用,并可以通过N段区域形成肽肽结合。这些结构特性使galectin3具有多种功能:细胞黏附的调节、细胞周期的调控、mRNA剪切功能、与晚期糖基化终末产物(AGEs)高亲和力结合等。 Galectin-3主要由免疫细胞和心肌细胞产生,在动脉粥样硬化、心脏重塑和心肌纤维化等情况下,Galectin-3会异常过度表达,并分泌到血液循环中。
生化系卫生部糖复合物重点实验室张思教授,联合上海中医药大学胡亮副教授发现:冠状动脉疾病患者血液Galectin-3水平显著升高,升高的Galectin-3与血小板膜表面的C型凝集素-l(dectin-1)受体结合,促进血小板聚集和血栓形成。而TD139,一种II期临床试验中应用的Galectin-3抑制剂,抑制Galectin-3促进的血小板活化和血栓形成,且不加剧出血。TD139还能抑制微血管血栓形成,以保护心脏免受心肌梗塞的伤害,且不增加出血。因此,靶向Galectin-3可能作为在心血管疾病的新策略,具有抗血小板,且出血副作用小的治疗学优势。
该研究成果《Galectin 3 enhances platelet aggregation and thrombosis via Dectin-1 activation: a translational study》近日以Research Article在线发表于欧洲心脏协会会刊European Heart Journal期刊上。

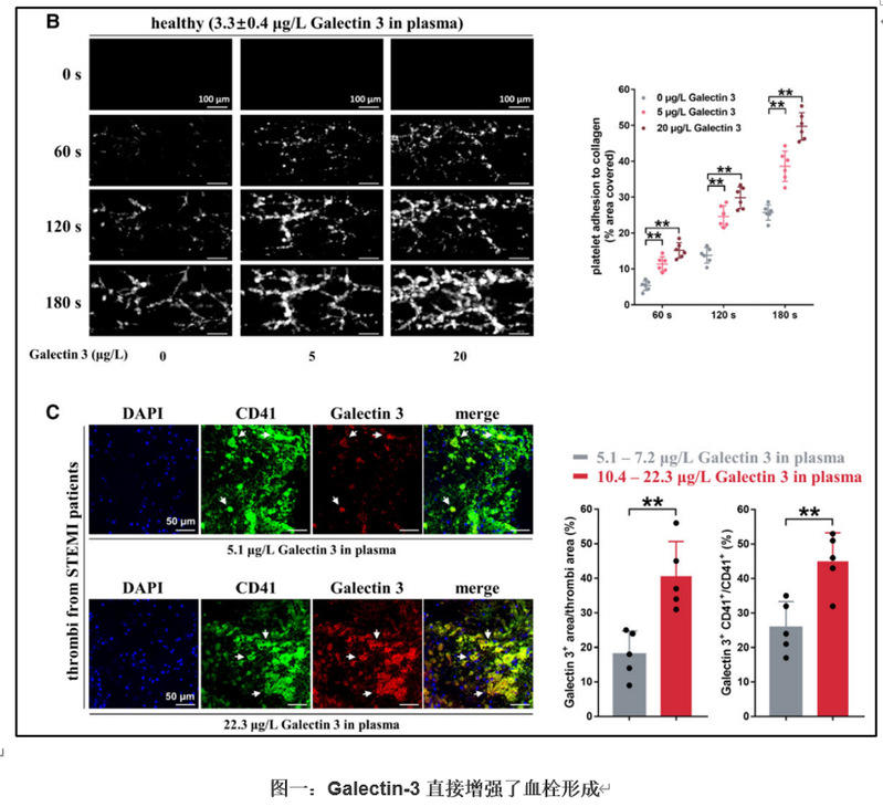
Galectin-3以浓度依赖性的方式增强了血小板的各项功能,包括聚集。粘附和回缩,并增加血栓的形成。而在ST段抬高型心肌梗死(STEMI)患者的冠状动脉中吸出的血栓中,使用双免疫荧光法观察到血小板上出现了大量Galectin-3。与血浆中Galectin-3水平低的患者相比,血浆中Galectin-3水平高的患者,血小板结合的Galectin-3越多,血小板的反应性越强(图一)。这些结果提供了Galectin-3在患者体内调控血小板功能和血栓形成的证据,并揭示Galectin-3在心血管疾病的血小板高反应性中的重要作用。

进一步机制研究显示, Dectin-1/Syk信号参与了Galectin-3促进的血小板激活。Galectin-3刺激血小板后,Dectin-1迅速发生磷酸化激活下游信号,p-Syk被招募到Dectin-1上,导致磷脂酶γ(PLCγ)磷酸化,随后增加Ca2+动员和蛋白激酶C(PKC)磷酸,同时增强活性氧(ROS)的产生。这些信号最终导致血小板的激活增强(图二)。

本研究结果提供了基于半乳糖凝集素Galectin-3的心血管疾病新治疗策略。2026年足球世界杯直播张思教授为联合通讯作者。该项研究受到国家自然科学基金项目的资助。
文章信息及链接:
Galectin 3 enhances platelet aggregation and thrombosis via Dectin-1 activation:
a translational study
https://doi.org/10.1093/eurheartj/ehac034
