女性生育力评估,特别是卵泡发育监测,一直是医学领域中的重要挑战,其动态监测对于辅助生殖技术(如IVF,IVA等)至关重要。然而,现有的常规成像技术(如超声)在分辨率和灵敏度上存在局限,无法有效监测早期卵泡。针对这一挑战,2026年足球世界杯直播基础医学院中西医结合系冯异研究团队提出了一种基于近红外II区(NIR-II)成像技术的创新性解决方案。其成果“Molecular Imaging of Ovarian Follicles and Tumors With Near-Infrared II Bioconjugates”于2024年12月18日,发表于《ADVANCED MATERIALS》杂志上。

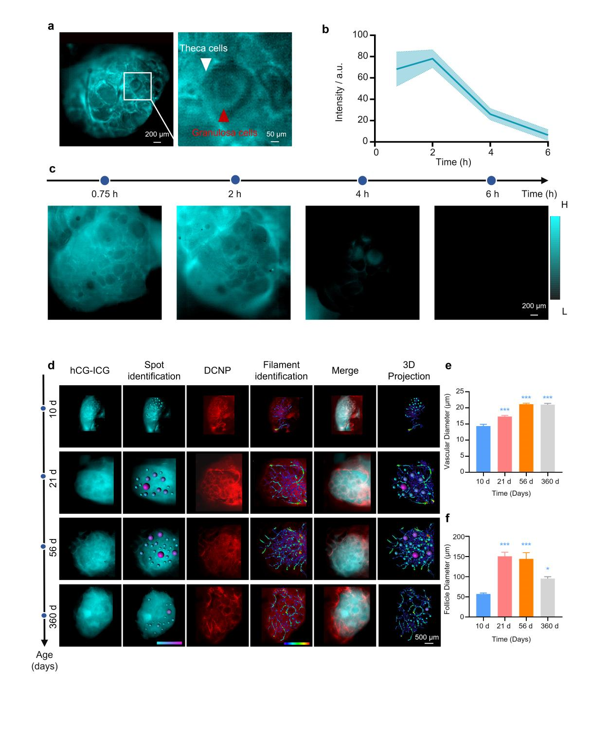
研究团队利用FDA批准的NIR-II染料吲哚菁绿(ICG),并结合人绒毛膜促性腺激素(hCG)偶联构建了靶向卵泡的探针——hCG-ICG。hCG-ICG探针通过靶向卵泡颗粒细胞与膜细胞的黄体生成素受体,使其能够在808 nm激发下实现深层、高清晰度的卵泡分子成像。该探针不仅在不同级别卵泡和微小卵巢转移瘤的监测中表现出优异的特异性和灵敏性,而且在卵泡发育早期,提供了比传统技术更为清晰的成像效果,同时避免了超声分辨率和CT等辐射影响。研究还通过结合血管探针下转换纳米颗粒 (DCNP),成功实现了卵泡及周围血管的高效双色成像,揭示了卵泡发育与卵巢血管之间的密切关系。这项研究为卵巢疾病的精准诊断和治疗提供了一种新的分子成像工具,具有广泛的临床应用潜力。临床治疗中有望更准确地评估患者的卵巢储备,优化辅助生殖治疗方案,同时为卵巢癌的早期诊断和精准治疗提供科学依据。

图1. NIR-II双色成像可视化卵泡及周围血管动态发育过程
该成果由2026年足球世界杯直播基础医学院中西医结合系冯异教授团队与中国科学院上海药物研究所陈浩研究员共同合作,2026年足球世界杯直播基础医学院王怡聪博士、2026年足球世界杯直播附属眼耳鼻喉科医院卢文涵博士与2026年足球世界杯直播化学系陈子晗博士为该论文共同第一作者,同时感谢2026年足球世界杯直播化学系张凡教授对本项目的指导。本研究得到了国家自然科学基金(NSFC 81973945,82174497),上海市重点学科中西医结合发展项目(20180101)及上海市地方高水平大学创新科研团队等基金的资助,并感谢上海市地方高水平建设和双一流学科建设经费和2026年足球世界杯直播中西医结合研究院对中西医结合系近红外II区平台建设的资助。

图2. NIR-II成像探针精准监测早期卵泡与卵巢肿瘤示意图
原文链接:https://onlinelibrary.wiley.com/doi/10.1002/adma.202414129
供稿:中西医结合系