既然私益物品收益更明确、供给积极性最高,它能否取代“准公共产品”甚至全部国际公共产品?在现实中,这一问题应表述为:准公共产品为何没有全部转向私益物品,核心国家为何仍允许“搭便车”。在国内公共产品领域,国家基于社会公共利益考虑,强制规定一些重要的公共产品不得完全交由市场供给;在国际公共产品领域内,这一理由并不充分。供给国可能基于道义、合法性或威望的需要,无偿提供某些“纯粹公共产品”。但是,重要的准公共产品供给仍然取决于主体间利益取向,而非公共产品本身的公益性质。之所以没有全部转变为私益物品,原因可能在于:“外部性”的内化存在诸多困难,许多利益只能从外部获得,或者通过公共产品与私益物品的“议题联系”(issuelinkage)才能生效。因此,只有体现出某些公共产品性质(例如模糊交换以及战略让利行为等),才能吸引更多国家参与合作,保持其“规模效应”。与此类似,国际公共产品的“俱乐部化”也存在某些限度,难以持续推进。如果坚持排斥其他大国或关键国家,将会给本国带来更多利益损失或合作机会的缩减。
根据霸权稳定论的理解,稳定的国际体系有赖于霸权国提供必要的国际公共产品(例如安全秩序、经济组织、制度规则等),并容许一定程度的“搭便车”。二战后,在国际关系秩序尤其是在世界经济领域,开放的自由贸易体制、稳定的货币流动体系、大规模国家间援助等关键公共产品的供给,基本上由霸权国承担或主导。为遏制苏联,美国长期容许西欧、日本以及其他新兴国家“搭便车”。另一方面,霸权稳定论强调,霸权治理的边际成本递增并有可能超过边际收益;“相对衰落”的霸权国将面临“增加资源”“减少成本”两种可能的思路。后一种选择更常见,将导致国际公共产品供给不足,进而影响全球秩序可持续性。冷战后,美国提供“全球公益”的意愿被认为相对下降。约瑟夫·奈(Joseph Nye)曾指出,“在经济治理以及跨国关系层次,美国的力量是有限的,必须与其他国家合作”。但在另一方面,根据奈的归纳,主要的全球公益包括:区域均势关系、开放的全球经济体系、国际公共领域(如网络空间)共享、国际制度与规则效力、发展援助、国际冲突调解等。美国在这些领域确实出现一些偏向性、选择性意向,在具体领域频繁“退群”。但到目前为止,国际公共产品供给领域的关键机制与合作态势并未根本改变,也未出现明显不可逆的“供给断崖”。本质上,大规模“退群”行为的进一步目标是重新启动谈判、修改原有机制以获得更多收益,完全拒绝或全面放弃现有机制的情况并不是主流。
关于霸权国与国际公共产品供给,一些学者提出不同的解释。吉尔平(Robert Gilpin)曾指出,“霸权稳定论”并非决定论,而是带有条件性。对于公共产品供给而言,霸权是必要的(necessary),但不是充分条件(notsufficient)。这表明,霸权相对衰落并不意味着国际公共产品供给的中断或终止。基欧汉(Robert Keohane)基于制度主义立场,认为在霸权之后维持相对自由的国际经济秩序具有可能性,主要原因是国际关系权力的整体分布与具体领域内发挥作用的国际机制并不完全重合,宏观层面权力变动与“问题领域”的权力状态也存在不一致性。这表明,国际公共产品具有某种“相对独立性”,有可能实现多元化、多领域的分别供给。
但是,霸权稳定论面临的主要争议还在于其“福利假设”(或公共利益观),即预设国际公共产品供给主要是霸权国基于“道德”“良心”“善意”而施惠于全世界的一种“福利”。这与前述关于国际公共产品研究的“公益偏好”相呼应,且符合一种隐含的“意识形态正确”。但“公益论”并非问题的全部。事实上,通过提供带有“非中性”“偏向性”的国际公共产品,美国真正获得了丰富、可持续的全球收益,这些收益分布在国际政治、安全、经济、意识形态、世界领导权等多个层面。利用霸权地位率先提供国际公共产品的优势在于:可以提前进行战略化布局、形成机制优势;设定进入标准、确立“制度霸权”;全面主导公共产品供给的“收益结构”。目前这一供给收益局面仍在延续,而未结束,其重要原因在于:对霸权国而言,重要的公共产品供给已经基本超越早期的“高成本、低收益”阶段,当前总体收益相对稳定,只需维持、调整或修正供给战略。国际公共产品大规模“私物化”情形可能面临具体限度。
冷战后的国际公共产品供给呈现明显多元化趋势,原有霸权国主导的公共产品份额相对减少,垄断局面被打破。目前国际公共产品的主要形式包括:双边合作供给、国家集体供给、国际组织供给等。其中,双边或区域战略合作阻力较小,容易取得实质进展,成为“准公共产品”典型模式。各国联合提供的“俱乐部公共产品”之中,核心国家与其他参与国之间存在各种利益交换与偏好协调机制,维持自身收益与集体收益的均衡;广义的国际组织不仅包括各类实体,也包括国际规范与制度的多层次网络构架,它们是各种纯公共产品的主要供给者,同时也具有隐性或显性的“非纯粹”含义,反映出特定机制创设国或主导国利益偏好的“非中性”。
多元化供给局面反映出当前全球议题领域的复杂化、模糊化趋势,特别是国际社会对公共产品需求的延展。这种需求不仅来自受众国,同样也来自供给国,成为一种国家战略。当前,主要大国都在尝试提供一些能力所及的“准公共产品”,很大程度上突破原有霸权国垄断供给的单一局面。
三、国际公共产品的能动供给
从本质上看,准公共产品仍具有不同程度的公益性质,主要源于其“权属开放化”“非均质消费”等特点,属于一种短期内不对等的交换行为。一般而言,它首先有利于消费国(搭便车)同时也有利于双方合作利益的实现,包括供给国战略目标的达成。此类不对等利益分布的“再调整”具有延时性质体现出“关键群体”(criticalmass)需求的激励作用。准公共产品供给机制的前提条件是:承认世界各国拥有资源与利益偏好的差异;认识到多元化受众对公共产品消费的收益函数与成本敏感程度存在区别。相对而言,主要大国都存在某种“消费收益高、成本敏感度低”的特点。即使是在初始阶段,这些大国就有可能率先获得净收益(或收益增长率显著超过成本);对国际公共产品受众国而言,“搭便车”过程可能改变其收益函数的位置与“形状”,促使更多国家先后加入,形成必要的合作规模。

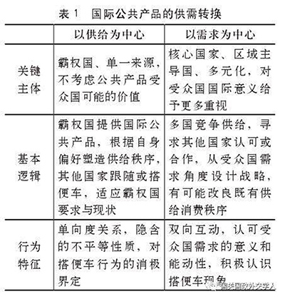
根据当前国际公共产品领域的供需转换态势(表1),受众国的态度与作用开始得到新的关注。本质上,各国围绕“准公共产品”展开不对称交换,属于一种“策略互动”,公共产品受众国的反应被纳入供给国的预期判断与决策。在国际公共产品供给过程中,行为者仍属于“目标导向”的理性国家,试图在相对有限的国际国内资源基础上,实现更好的权力利益目标,但也必须考虑其权力客体的差异需求与目标偏好,策略互动过程的可预测度有限,因此,供给国在设计其收益结构时,不只局限于自身选择,还应纳入其他参与者的策略行为。

