截止2015年3月31日,共有57个国家宣布加入并成为亚投行的创始成员,其中亚洲域内有37个国家,域外有20个国家。由于美国未能阻止其欧亚盟国加入,这也被广泛认为是中国经济外交的胜利。对此,亚投行多边临时秘书处秘书长金立群表示,中国的最初预期是会有20多个国家加入,主要是东南亚、南亚和中亚的一些亚洲国家。然而,英国、德国、法国、意大利等域外欧洲大国的加入显著提升了亚投行的国际合法性,标志着亚投行开始转变为真正的国际多边机构。但与此同时,发达国家的加入也对亚投行的章程谈判和运营政策制定提出了新的要求。中国因此面临两难选择:要么让亚投行维持在较小规模,成为一个更多反映亚洲借款国需求,同时中国在制度安排上有更大控制力的区域性银行;要么吸收域外发达国家(现有多边开发银行的主要股东国)作为创始成员,采纳与现有多边开发银行类似的制度安排,这样虽然中国对亚投行制度安排的控制力会下降,但后者会成为国际合法性较高的全球性银行。最终,中国政府选择了后者,国际合法性而非制度安排控制力成为中国在设计亚投行制度时的首要考虑。
为什么中国会做出这种选择?约翰·伊肯伯里(John Ikenberry)和戴伦·林(Darren Lim)从国际体系的结构性压力的角度做出了解释。一方面是多边主义的政治压力。当新兴大国将自己的物质性权力转化成制度性权力时,新的制度需要被各国认为是以规则为基础的、多边的、合法的,而不能挑战和破坏已有的国际规则。亚投行由中国倡议筹建,而中国作为一个在美国主导的国际体系内崛起、同时又不是美国盟国的新兴大国,其倡议筹建的新国际制度所遭受的政治压力更加沉重。发达国家担心中国会构建出以自身为中心的国际制度体系,挑战和破坏自由主义国际经济秩序。在这种压力下,邀请欧洲大国作为创始成员加入,采纳与现有制度体系类似的规则,能够有效提升亚投行的国际合法性。“中国需要做一些事情,这些事情有助于她被公认为国际经济社会中一个负责任的成员,未来还可能被公认为一个负责任的领导者,但是如果亚投行没有按照国际最佳标准行事,将来谁还会相信中国的国际领导力呢?”
另一方面是国际信用评级的市场压力。与世界银行、亚洲开发银行一样,亚投行除了成员的认缴资本外,更多要依靠从美欧主导的国际资本市场融资。而要在国际资本市场发债融资,国际信用评级的高低具有重要意义,这实际上构成了发达国家掌控国际金融体系的另一项结构性权力。第一,多边开发银行的国际信用评级既取决于成员的主权信用,也取决于银行的项目运营状况。在银行创建初期,成员的主权信用更加重要。相对于亚洲中小规模的发展中国家而言,欧洲大国的加入对提高亚投行的国际信用评级能起到显著作用。第二,以穆迪、惠誉、标普为代表的国际评级公司具有强烈的新自由主义偏好,在评级标准上强调劳工自由、亲商的营商环境、资本的自由流动,反对一切形式的政府干预。因此,欧洲大国的加入和采纳与现有多边开发银行类似的制度安排有利于提高亚投行的国际信用评级。对于这一点,亚投行首任行长金立群有着清晰的认知:“亚投行能拿下国际AAA信用评级非常不容易,从资本金出资、股东支持到治理结构、管理层的能力、招聘人员的标准、规章制度建设等所有方面,评级公司都要考察,才能保证对这个机构有信心。我们这个机构真正是按照国际标准来运作的,发达国家都对我们非常肯定。”
曾全程参与谈判的亚投行多边临时秘书处首席法律顾问娜塔莉·利希滕斯坦(Natalie Lichtenstein),在回顾谈判进程时表示:“没有人事先知道谈判的结果,没有人知道亚投行会采用怎样的制度形式,也没有人知道会有哪些国家加入亚投行。到2014年底,中国最初的亚投行制度方案吸引了亚洲21个国家的支持,但遭到了亚洲域内和域外一些发达国家的质疑和反对。如果中国谈判代表在2015年1月15日于孟买宣告谈判结束,那么亚投行将会有26个来自亚洲的成员。这样一来,亚投行将会是一个规模较小、范围较窄、影响力较低的国际组织。毕竟,当今世界多边开发银行的最大股东国美国在公开批评亚投行,亚洲地区多边开发银行的最大股东国日本对亚投行仍然持保留意见。然而(中国没有那么做),在2015年5月22日新加坡会议宣告亚投行的筹建谈判顺利结束时,亚投行已经是一个拥有57个成员、吸收了20个域外国家,其中既有发达国家又有发展中国家的全球性多边开发银行了。”
2015年3月5日至6日,亚投行多边临时秘书处在北京举行“亚投行制度建设”研讨会,重点讨论了亚投行的治理结构、环境、社会保障和采购政策等内容。会议邀请了世界银行、亚洲开发银行、欧洲投资银行、欧洲复兴开发银行等现有多边开发银行的官员,以及马修·达尔泽尔(Matthew Dalzell)、玛拉·瓦立克(Mara Warwick)等曾长期在世界银行工作的专家,就亚投行的制度建设征求建议。“这次会议为亚投行按照世界标准运营打下了基础,也能够减少有关治理和透明度的担忧,让亚投行在西方世界逐步建立起可信度,表明中国确实想把亚投行与国际最佳标准接轨。”
亚投行在筹建过程中共举行了八次首席谈判代表会议,前五次的主要内容是谈判作为亚投行基本法的《亚投行协定》。前两次会议没有发达国家参加,它们分别是2014年11月28日在昆明举行的第一次会议和2015年1月16日于印度孟买举行的第二次会议。自第三次会议起,发达国家开始加入谈判,主要讨论的是亚投行业务政策、财务和人事政策、环境和社会保障政策等。它们分别于2015年3月30日、2015年4月27日和2015年5月20日在阿拉木图、北京和新加坡举行。最终,在新加坡会议上各国就《亚投行协定》以及记录亚投行协定谈判过程的《<亚投行协定>报告》达成共识。2016年2月,亚投行第一次董事会通过了《亚投行环境与社会政策》《亚投行采购政策》《亚投行临时信息公开政策》等文件。其中,中国在整个筹建谈判中扮演的角色是倡议发起者,提出协定和各类业务政策草案,而域外的欧洲大国则扮演了“批准者”和“否决点”的角色,对中国制度方案提出了一系列修改建议。
从利益偏好的角度看,中国希望亚投行能促进亚洲地区的基础设施建设,带动国际产能合作与对外基础设施投资。同时,作为世界银行、亚洲开发银行曾经的主要借款国,正在向股东国和投资国转型的新兴经济体,中国也希望亚投行能够更好地兼顾借款国和股东国的利益诉求,更多地尊重借款国的国情和政策标准。对于欧洲大国而言,加入亚投行除了能为本国企业参与亚洲基础设施投资提供便利、带来物质利益之外,更重要的一点是要确保亚投行遵守现有多边开发银行的国际标准,防止亚投行颠覆和挑战现有的国际金融体系。因而,欧洲大国最关心的议题是亚投行的股权分配、治理结构、环境、社会保障、采购和透明度政策。
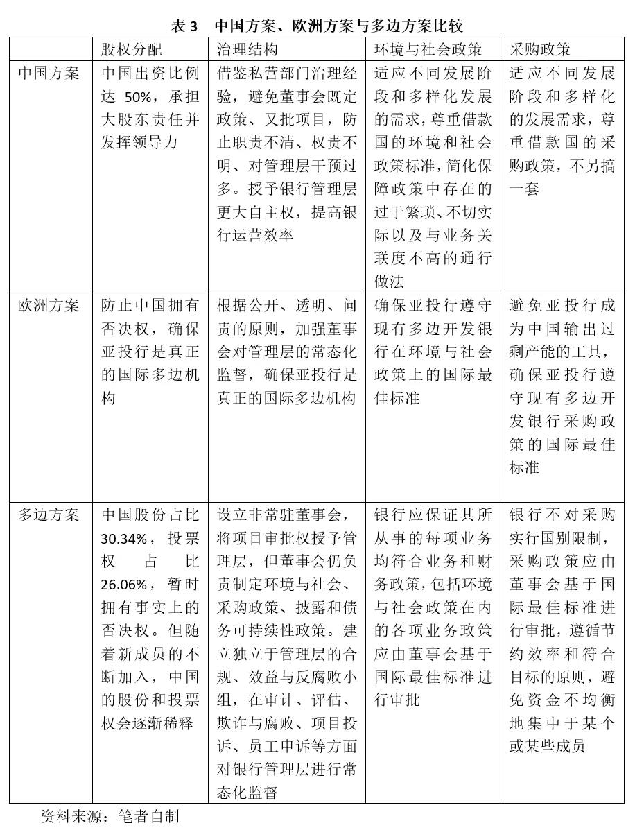
具体来说,为分析各关键行为体在亚投行筹建谈判中的制度偏好,可以将2014年10月签署《筹建亚投行备忘录》前后中国提出的制度主张作为中国方案的考察样本。这是因为首批意向创始成员除中国和印度外,其他国家均为亚洲中小规模的发展中国家,当时的制度方案基本上反映了中国的制度设想。此外,还可以将2015年3月以后申请加入的欧洲大国提出的修改建议作为欧洲方案的考察样本,将2015年5月达成的《亚投行协定》《<亚投行协定>报告》作为多边方案的考察样本,因为这些文件是中国与欧洲大国经过多边谈判达成的妥协方案。对亚投行中国方案、欧洲方案以及最终多边方案的比较参见表3。

