【内容提要】竞争既是国家间主要的互动方式之一,也是国家间关系的一种基 本形态,战略竞争则是国家间竞争关系的高级形式。竞争是国际关系的永恒主题,又 带有鲜明的时代特点。在 21 世纪,竞争是国际体系变迁的重要动力机制。中美战略 竞争关系滥觞于小布什执政时期、发展于奥巴马总统任期、凸显于特朗普执政后,正在 成为 21 世纪国际政治中的重要现象。中美战略竞争是在中国快速发展与美国试图维 持其霸权地位的大背景下产生的,竞争在利益目标上具有重大性、在时间上具有长期 性、在范围上具有全面性、在影响上具有全局性。在 21 世纪的时代条件下,中美战略 竞争具有不同于以往大国竞争的特征,竞争的本质是经济实力和社会治理能力之争。 竞争的性质和形态将对中美两国关系的未来产生决定性影响,并会在很大程度上推动 国际政治经济变化,界定新的历史条件下的大国互动方式,进而塑造 21 世纪的国际体 系。随着战略竞争成为中美互动的重要形式,如何正确认识竞争、开展良性竞争和有 效管控竞争是两国共同面对的严峻历史课题。
一 引言
世界正经历百年未有之大变局,当下中美战略竞争的展开就是大变局的一个重要 内容。如同 1950 年出台的美国国家安全委员会 68 号文件对于构建美国冷战战略的 重要意义那样, 从美国对华政策和中美关系演变的角度看, 2017 年12 月至2018 年1 月特朗普政府先后发布的《美国国家安全战略》报告和《美国国防战略报告概要》具有 转折性意义。《美国国家安全战略》报告宣称,美国在全球范围内面临不断增长的政 治、经济和军事竞争,“以中国和俄罗斯为代表的修正主义力量、以伊朗和朝鲜为代表 的‘无赖国家’以及跨国威胁组织特别是‘圣战’恐怖组织”正在挑战美国及其盟友和 伙伴。该报告将中国定义为“竞争对手”,宣称要与中国开展战略竞争,突出中美关系 的竞争性。《美国国防战略报告概要》对华基调与《美国国家安全战略》报告一致。 这标志着战略竞争成为美国对华政策的指导思想。时任白宫国家安全委员会亚洲事 务高级主管博明( Matthew Pottinger) 直言不讳地宣称,特朗普政府已将竞争的概念置 于其对华政策的最前沿和国家安全战略的优先位置。 中美两国的分析人士普遍认 为,中美战略竞争的时代已经到来。
从中美关系的历史看,自从两国在 20 世纪 70 年代结束战略对抗、实现关系正常 化以后,两国关系中既有合作也有竞争。中美战略竞争则是在中国快速发展与美国试 图维持其霸权地位的大背景下产生的,之所以称之为战略竞争,是因为竞争在利益目 标上具有重大性、在时间上具有长期性、在范围上具有全面性、在影响上具有全局性。 中美力量对比变化、各自战略与政策调整以及在一些重大利益问题上的矛盾尖锐化 等,正在使战略竞争成为中美互动的重要形式,竞争的性质和形态将对两国关系的未 来产生决定性影响。不仅如此,鉴于中美两国在当今国际体系中的关键地位,中美战 略竞争的展开与演变还会在很大程度上推动国际政治经济变化、界定新的历史条件下 的大国互动方式,进而塑造 21 世纪的国际体系。
进入 21 世纪特别是 21 世纪的第二个十年以来,学术界对中美竞争予以越来越多 的关注,产生了一批重要的研究成果,包括聚集分析特定时期和特定领域的中美竞 争, 剖析中美竞争的特点与性质, 或探讨如何管理中美竞争等, 这些研究有助于学术界与政策界更好地认识和应对中美战略竞争。然而,鉴于中美战略竞争的长期性, 对中美竞争关系的研究不能只关注某个时段或某个方面。中美战略竞争的特点和性 质也不能仅就中美关系本身而论,而是要结合历史上大国竞争的共性和21 世纪时代 条件所塑造的个性加以分析,需要探讨竞争的一般性规律和新的时代特征。对如何管 理中美竞争的思考也不能仅着眼于中美关系本身,更要顾及其对 21 世纪大国互动方 式和国际体系变迁的影响。因此,对中美战略竞争的研究应该关注竞争的理论与规 范、中美竞争关系演变的历史以及当下的竞争行为,把握中美竞争的实质,探讨中美竞 争的管理之道。
二 国际竞争的规范与理论视角
国际政治中的竞争是指国家之间对力量、利益、地位、影响力和声誉等有形或无形 要素的争夺。从国际关系的历史看,“国家之间的竞争状态是一种最为普遍的基本状 态”。 伊曼纽尔·沃勒斯坦( Immanuel Wallerstein) 认为,在近代资本主义世界体系形 成后,国家间的竞争构成了世界体系发展的根本动力,从而推动了体系的成长与扩张。 从国际关系理论的角度看,现实主义认为结构层次上的无政府状态和单位层次上的自 利动机,决定了国家对权力和利益的争夺是国际关系中最普遍、最基本的现象。自由主 义认为在无政府状态下,竞争与合作是国家实现其利益目标的两种基本行为。建构主义 则认为,在洛克式无政府社会( 亦即当下的国际政治状态) 中,竞争是国家行为的基本 逻辑。 因此,国际关系的历史和理论都表明,竞争是理解国际政治的重要视角。
在国家间关系中,竞争往往与合作和冲突并存。“从整个国际关系到行为主体相 互关系,几乎总是处于国际竞争、合作与冲突的混合状态之中,越来越难以找到单一而 纯粹的状态,往往你中有我,我中有你,并在一定条件下相互转化,或在不同的领域、问 题上竞争、合作与冲突同时并列。” 从辩证法的角度看,竞争不仅是普遍存在的,也是 可以转化的。在一定条件下,竞争可能转化为冲突,也可能转化为合作。当竞争双方 都认为争夺中的利益对己方关系重大,不可放弃也难以妥协,就会不断加大资源投入,使得竞争力度不断加剧。尤其是当竞争的着力点转向“压制、伤害以致消灭竞争对 手”时,竞争就会走向对抗和冲突。而当竞争双方或者其中一方基于自身能力和收益 判断决定减缓甚至终止竞争,或竞争双方在利益权衡上从追求相对收益转向追求绝对 收益,竞争就有可能转向合作( 共赢) 。
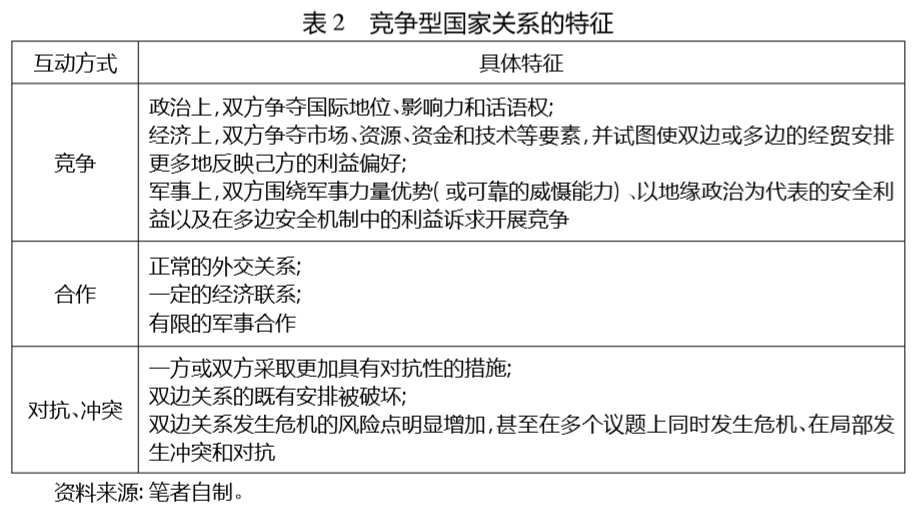
竞争既是国家间的主要互动方式之一,又是国家间关系的一种基本形态。当竞争 成为国家间主导性的互动方式时,国家间关系就呈现为竞争型关系,它不同于国家间 的合作型关系和敌对型关系( 见表 1) 。一般来说,竞争型的国家关系主要表现如下 ( 见表 2) :政治上,双方争夺国际地位、影响力和话语权,并试图影响对方的国内政治 进程,使其朝着于己有利的方向发展。经济上,双方争夺市场、资源、资金和技术等要 素,谋求经济交往中更多的绝对或相对收益,并试图使双边或多边经贸安排更多地反 映己方利益偏好。军事上,双方围绕军事力量优势( 或可靠的威慑能力) ,以地缘政治 为代表的安全利益和在多边安全机制中的利益诉求开展竞争,双方都在军事上为发生 冲突做准备,但又都希望避免严重冲突。竞争型关系并不排除合作与交流。有学者对 国家间竞争型关系中存在的合作与交流做出以下描述: 在军事领域,国家间互动频 率不高、多样性不足,可能在联合搜救等军事演习、联合国维和行动、非核心军事情报 资源共享和低层次军事技术与产品的交流等方面存在有限合作。在政治领域,国家间 建立了正常的外交关系,各层次、多议题的政治性交流比较频繁,在多边框架内的接触 也比较多。在经济领域,国家间维持一定数量的金融和商品贸易额。此外,竞争型关 系也在一定程度上含有对抗和冲突的内容: 竞争双方利益上的冲突性增强; 一方或双 方采取更加具有对抗性的措施; 双边关系的既有安排被破坏,如“威胁冻结合作或退 出合作,不再遵守已有的协议和框架” ;双边关系发生危机的风险点明显增加,甚至在 多个议题上同时发生危机、在局部发生冲突和对抗。




