2020年7月1日,《美国-墨西哥-加拿大协定》(USMCA)正式生效。由于新冠肺炎疫情的冲淡效应,USMCA生效仪式并未如预期的那样隆重,但其对今后国际经贸规则的冲击不可小觑。
USMCA是特朗普就任美国总统后达成的重要贸易协定谈判成果之一。2018年9月30日,由美国、加拿大和墨西哥参与谈判的《北美自由贸易协定》(NAFTA)正式更名为《美国-墨西哥-加拿大协定》(USMCA)。
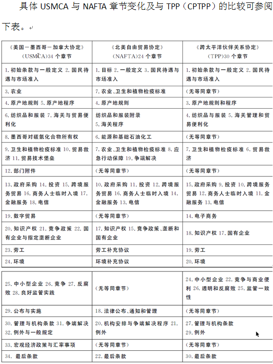
细析USMCA新内容
USMCA由34个章节以及一些附加协议和官方信函组成。
USMCA章节中以下25个章节均能在原NAFTA找到对应章节:初始条款与一般定义、国民待遇与市场准入、农业、原产地规则、原产地程序、纺织品与服装、海关管理与贸易便利化、承认墨西哥对碳氢化合物的所有权、卫生和植物检疫标准、贸易救济、贸易技术堡垒、政府采购、投资、跨境服务贸易、商务人士临时入境、金融服务、电信、知识产权、竞争政策、国有企业与指定垄断企业、公布与实施、管理与机构条款、争端解决、例外与一般规定、最后条款。
USMCA中的劳工、环境这两个章节在NAFTA也有相关附加协议。
USMCA中的部门附件、数字贸易、中小企业、竞争、反腐败、良好监管实践、宏观经济政策与汇率事项等7个章节,在NAFTA中并无对应。这体现出1994年NAFTA生效期间,尚未涉及这些新兴领域。
USMCA中值得关注的内容是劳工章节的变化。在当前的区域经贸合作中,将劳工标准与国际贸易挂钩渐成一种趋势。USMCA劳工标准与既有的自由贸易协定中的劳工标准保持了一致,反映了劳工标准发展的代表性趋向,可能演变成未来其他区域自由贸易协定劳工标准的蓝本。
USMCA劳工标准的升级和发展概括为如下方面:(1)采取纳入模式,要求缔约国在其国内法律和实践中纳入可执行的劳工标准;(2)与ILO核心劳工标准建立起直接联系;(3)劳动争议受制于主协定解决程序;(4)贸易制裁适用于更广泛的劳工标准领域。
2019年4月,墨西哥为配合USMCA劳工章节的内容,修改了其劳动法。
2019年12月10日,美国、墨西哥和加拿大对USMCA相关劳工内容作出了进一步修订,修订后的USMCA进一步加强了劳工的劳动保护:(1)在涉及对工人的行为时,取消了“通过持续和反复的作为或不作为”才构成实施违法行为的要求;(2)规定举证责任由应诉方承担,因为未履行协定义务已被推定为是“以影响当事方之间贸易或投资的方式”进行的;(3)修改了国家之间争端解决程序性规则,强化对劳工的劳动保护。

