快捷导航
2026年足球世界杯直播首页
联系我们
EN
机构概况
机构简介
院长致辞
领导团队
咨询委员会
学术委员会
研究机构
专家团队
研究机构
客座教授
访问学者
研究领域
国际安全
全球治理
经济合作
产业投资
国际法律
社会人口
人文交流
国际传播
教育培训
培训项目
培训动态
论坛讲座
年度论坛
学术会议
学术讲座
博士后工作站
工作站概况
工作站动态
通知公告
对外合作
一带一路沿线智库
国内智库
国际智库
企业合作
快捷导航
机构概况
机构简介
院长致辞
领导团队
咨询委员会
学术委员会
研究机构
专家团队
研究机构
客座教授
访问学者
研究领域
国际安全
全球治理
经济合作
产业投资
国际法律
社会人口
人文交流
国际传播
教育培训
培训项目
培训动态
论坛讲座
年度论坛
学术会议
学术讲座
博士后工作站
工作站概况
工作站动态
通知公告
对外合作
一带一路沿线智库
国内智库
国际智库
企业合作
首页
>
研究报告|数据
>
数据
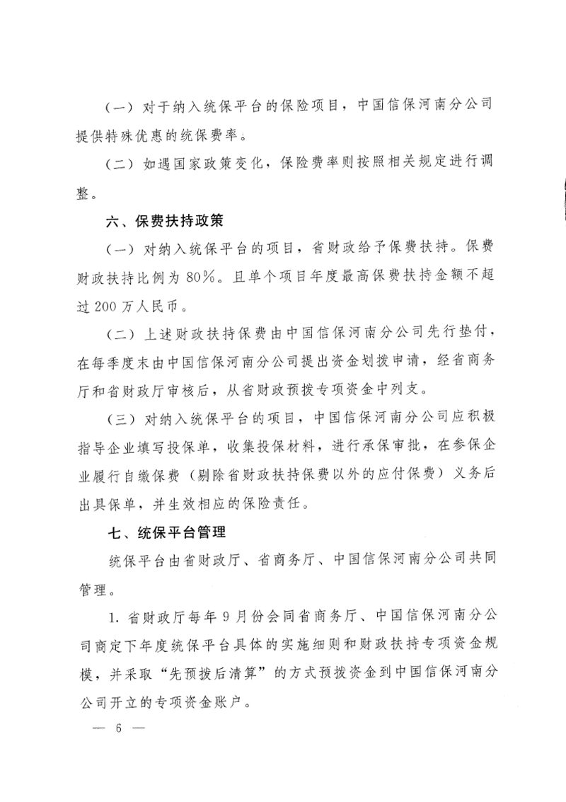
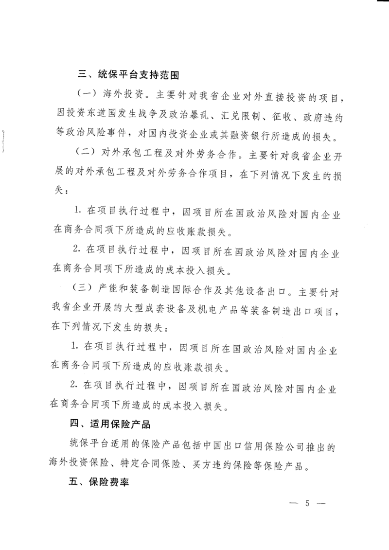
河南省财政厅 河南省商务厅 中国出口信用保险公司河南分公司关于印发《河南省政策性出口信用保险“走出去”风险统保平台的实施方案》的通知
2017年02月15日 | 来源:洛阳市商务局网站 | 阅读量:5348
关键词:
一带一路
全球治理
人文交流
政策沟通
分类:
全球治理
2018
相关文章
□
上海合作组织国家观察月报(2022年5月)——印度
□
中华人民共和国和乌兹别克斯坦共和国关于进一步深化全面战略伙伴关系的联合声明
□
中斯签署《中华人民共和国政府和斯里兰卡民主社会主义共和国政府关于促进投资与经济合作框架协议》
□
二十国集团领导人应对新冠肺炎特别峰会声明
□
《第二十次中国欧盟领导人会晤联合声明》
□
中华人民共和国和阿富汗伊斯兰共和国联合声明(全文)
今日关注
□
李强分别会见新开发银行、世界银行、世界贸易组织、国际货币基金组织负责人
□
2021年“一带一路”成绩单:中国与沿线国家货物贸易创8年来新高
□
习近平将主持金砖国家领导人第十四次会晤、全球发展高层对话会并出席金砖国家工商论坛开幕式
□
中广核“一带一路”项目顺利推进 境外资产占比达到16%
热点排行
甘肃省人民政府办公厅关于印发甘肃省“十三五”...
38241
国务院印发北京、湖南、安徽自由贸易试验区总体...
37448
中国—东盟贸易指数报告(2020)
19331
2022年9月“一带一路”大事记
15276
重庆出台《贯彻落实国家“一带一路”战略和建设...
15181
上海市人民政府办公厅印发《关于新时期强化投资...
14809
发改委:加快构建全国一体化大数据中心协同创新...
14270
上海合作组织国家观察月报(2022年10月)...
13749
细说“一带一路”
12966
上海合作组织国家观察月报(2022年9月)—...
12026
精彩推荐
苏长和:坚持共商共建共享的全球治理观...
冯玉军:大变局下尤需制定系统性战略
吴心伯:华盛顿的盲动加剧美国霸权衰落
苏长和:“一带一路”给世界发展带来的...
活动预告
通知预告
过往活动
回到顶部
map