快捷导航
2026年足球世界杯直播首页
联系我们
EN
机构概况
机构简介
院长致辞
领导团队
咨询委员会
学术委员会
研究机构
专家团队
研究机构
客座教授
访问学者
研究领域
国际安全
全球治理
经济合作
产业投资
国际法律
社会人口
人文交流
国际传播
教育培训
培训项目
培训动态
论坛讲座
年度论坛
学术会议
学术讲座
博士后工作站
工作站概况
工作站动态
通知公告
对外合作
一带一路沿线智库
国内智库
国际智库
企业合作
快捷导航
机构概况
机构简介
院长致辞
领导团队
咨询委员会
学术委员会
研究机构
专家团队
研究机构
客座教授
访问学者
研究领域
国际安全
全球治理
经济合作
产业投资
国际法律
社会人口
人文交流
国际传播
教育培训
培训项目
培训动态
论坛讲座
年度论坛
学术会议
学术讲座
博士后工作站
工作站概况
工作站动态
通知公告
对外合作
一带一路沿线智库
国内智库
国际智库
企业合作
首页
>
期刊论文|专著
>
期刊论文
郑宇:21世纪多边主义的危机与转型
2020年09月25日 | 来源:《世界经济与政治》202008 | 阅读量:18730
关键词:
全球治理
一带一路
人文交流
民心相通
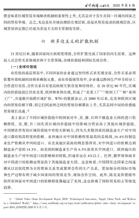
1
2
3
4
5
6
7
8
9
10
分类:
全球治理
2020
多边合作
期刊论文
相关文章
□
毕世鸿、屈婕:东盟国家对“一带一路”倡议的认知及其应对探析——基于非对称相互依赖视角
□
张春满 郭苏建:政党中心主义中西比较:21 世纪的大分流
□
竺乾威:国家治理的三种机制及挑战
□
宋国友 张纪腾:战略竞争、出口管制与中美高技术产品贸易
□
祝克懿:如何理解“语言风格”?
□
顾 婧 王君瑶 陈祥锋:供应链关系对中小企业融资影响分析
今日关注
□
世行发布报告:预计2020年全球经济下滑5.2%
□
王毅:中国与各国携手推进“一带一路”的信心不减,决心未变
□
“有信心、有条件、有能力保持经济运行在合理区间”——访国家发展改革委副主任兼国家统计局局长宁吉喆
□
青岛多部门联合组建重磅智库!青岛市“一带一路”研究中心成立
热点排行
王锐:哈耶克、辉格史学与当代的史学话语
3187950
祝克懿:如何理解“语言风格”?
504784
渠慎宁 杨丹辉:逆全球化下中美经济脱钩风险的...
336264
李波 陈康令:推动数字“一带一路”发展形成新...
133125
叶成城 唐世平: 超越“大分流”的现代化比较...
107100
解楠楠 张晓通 邢瑞磊:“经济强制”:理论批...
91506
冯玉军:中俄经济关系:现状、特点及平衡发展
83541
余涛、杜红娟:“推手”与“引擎”:当代苏格兰...
73599
范鸿达:以色列与伊朗的千年恩怨:民族和国家关...
58017
万广华 朱美华:“逆全球化”:特征、起因与前...
54119
精彩推荐
苏长和:坚持共商共建共享的全球治理观...
冯玉军:大变局下尤需制定系统性战略
吴心伯:华盛顿的盲动加剧美国霸权衰落
苏长和:“一带一路”给世界发展带来的...
活动预告
通知预告
过往活动
回到顶部
map