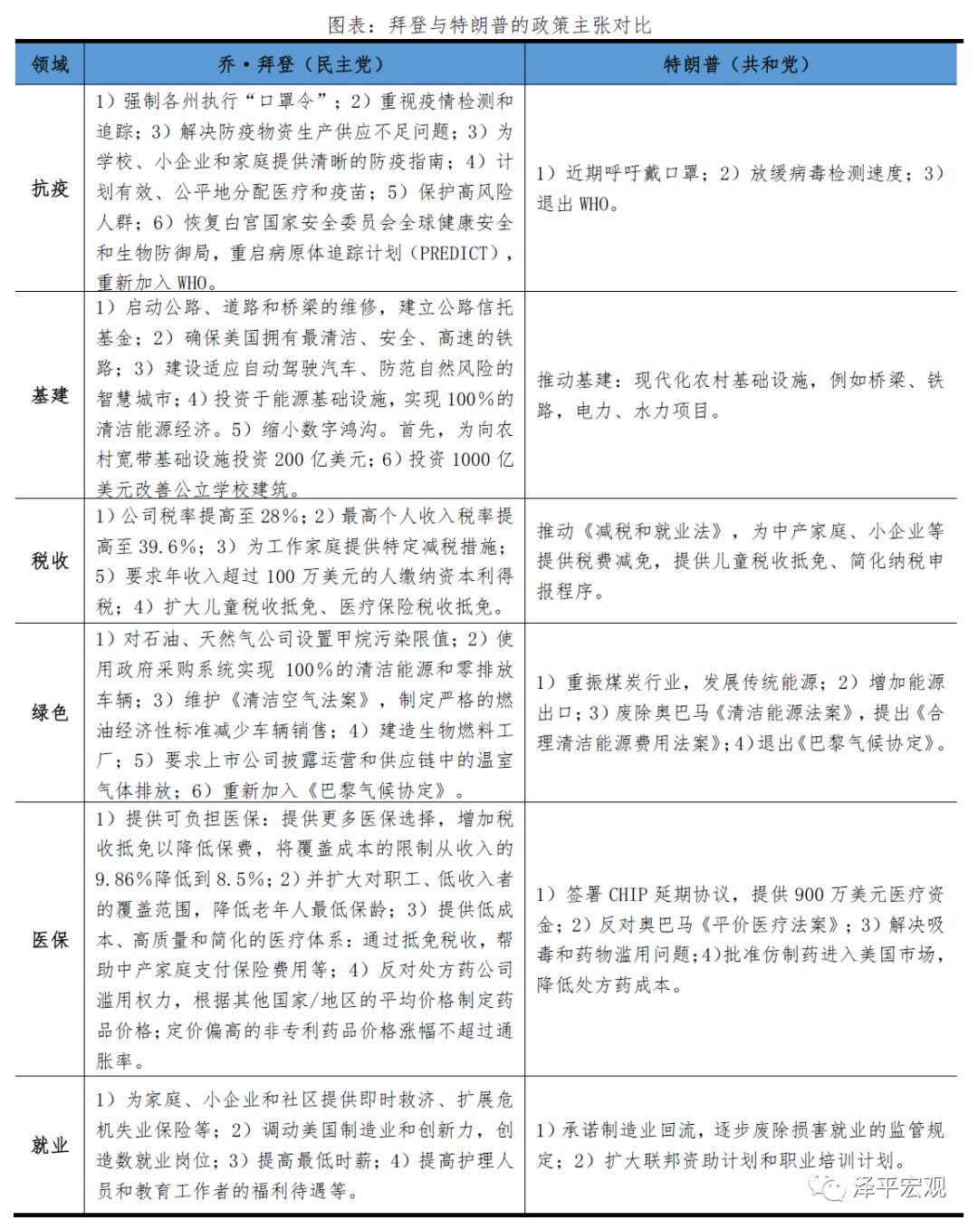
2.2 对外政策:回归全球治理
贸易方面,拜登不支持使用关税武器,倾向联合盟友对他国施压。关注“不正当竞争”和窃取美国知识产权行为。特朗普支持对进行“不公平倾销和补贴”的国家征收惩罚性关税和反倾销调查。
地缘政治方面,拜登将重构盟友关系。结束阿富汗和中东战争,坚持朝鲜半岛无核化。特朗普强调“美国优先”,恢复美国在全球外交的地位;重塑美国军事力量,让盟友承担更多防务费用;与韩国日本建立国防合作,承诺提供军事装备。
拜登当选后的世界局势或更稳定,但美国的霸权主义思维不会变。拜登8月的演讲中提到,要建设一个“慷慨而强大、无私而谦逊”的美国。拜登的对外政策将更加温和,预计在贸易规则、气候协定等方面的国际合作可能更注重“团结”与“政治正确”。此外,拜登支持自由贸易,支持WTO多边贸易体系,未来有望推动全球和区域贸易关系修复。同时,其更加开放的贸易政策可能总体上缓解美国和全球贸易阻力,提振全球经济。
3 拜登当选对中国的影响
1、拜登支持自由贸易、回归多边主义、反对关税,中美贸易摩擦有望阶段性缓和。
拜登曾表示,“中美问题不在于贸易逆差”。可以推断,未来中美经贸更多是“全球贸易规则与竞争力”的比拼,而非“关税战”。

