快捷导航
2026年足球世界杯直播首页
联系我们
EN
机构概况
机构简介
院长致辞
领导团队
咨询委员会
学术委员会
研究机构
专家团队
研究机构
客座教授
访问学者
研究领域
国际安全
全球治理
经济合作
产业投资
国际法律
社会人口
人文交流
国际传播
教育培训
培训项目
培训动态
论坛讲座
年度论坛
学术会议
学术讲座
博士后工作站
工作站概况
工作站动态
通知公告
对外合作
一带一路沿线智库
国内智库
国际智库
企业合作
快捷导航
机构概况
机构简介
院长致辞
领导团队
咨询委员会
学术委员会
研究机构
专家团队
研究机构
客座教授
访问学者
研究领域
国际安全
全球治理
经济合作
产业投资
国际法律
社会人口
人文交流
国际传播
教育培训
培训项目
培训动态
论坛讲座
年度论坛
学术会议
学术讲座
博士后工作站
工作站概况
工作站动态
通知公告
对外合作
一带一路沿线智库
国内智库
国际智库
企业合作
首页
>
今日关注
>
研究资讯
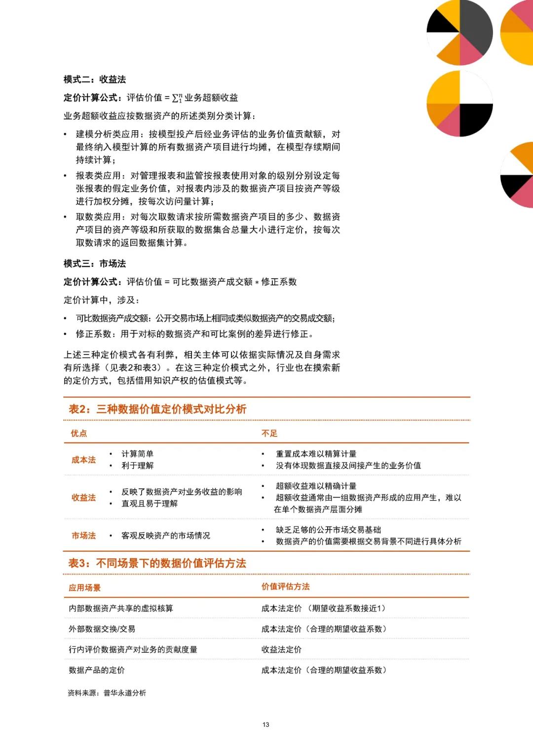
《数据资产生态白皮书》:构建可持续的数字经济新时代
2020年11月16日 | 来源:普华永道 | 阅读量:36335
关键词:
全球治理
一带一路
人文交流
民心相通
1
2
3
4
5
6
7
8
9
10
11
12
分类:
全球治理
2020
相关文章
□
中国人民大学欧亚研究院成立仪式暨首届“一带一路”与欧亚发展论坛成功召开
□
新华国际时评:中老铁路为区域繁荣铺设快车道
□
代表委员热议外商投资法草案:护航新一轮高水平对外开放
□
世界500强 | 招商局努力谱写高质量发展新篇章
□
中埃苏伊士经贸合作区搭起“一带一路”合作大舞台
□
世行发布报告:预计2020年全球经济下滑5.2%
今日关注
□
最厉害变种,来势汹汹
□
A股2020区域图鉴:长三角有多猛?
□
智慧赋能 共建共享|完善推进高质量共建“一带一路”机制学术交流会举办
□
哈乌两国计划明年2月正式推出“丝路签证”
热点排行
《自然》主刊!2026年足球世界杯直播类脑研究院生物医学人工...
9235420
国务院:把科技成果转化绩效作为核心要求,纳入...
330888
冯玉军 文龙杰: 俄罗斯保守主义价值观外交评...
233752
地缘政治学的前世今生——一个英国人发明、德国...
122886
于铁军:霸权的护持:冷战时期美国的国家安全研...
91909
于铁军:霸权的护持:冷战时期美国的国家安全研...
86255
欧洲形势专家笔谈:“后默克尔”时代的德国内政...
80223
已同中国签订共建“一带一路”合作文件的国家一...
50715
美国宣布:中医经络2021年被发现,人类医学...
42698
黄仁伟:2025年,中美将进入新的战役激化期...
37211
精彩推荐
苏长和:坚持共商共建共享的全球治理观...
冯玉军:大变局下尤需制定系统性战略
吴心伯:华盛顿的盲动加剧美国霸权衰落
苏长和:“一带一路”给世界发展带来的...
活动预告
通知预告
过往活动
回到顶部
map