快捷导航
2026年足球世界杯直播首页
联系我们
EN
机构概况
机构简介
院长致辞
领导团队
咨询委员会
学术委员会
研究机构
专家团队
研究机构
客座教授
访问学者
研究领域
国际安全
全球治理
经济合作
产业投资
国际法律
社会人口
人文交流
国际传播
教育培训
培训项目
培训动态
论坛讲座
年度论坛
学术会议
学术讲座
博士后工作站
工作站概况
工作站动态
通知公告
对外合作
一带一路沿线智库
国内智库
国际智库
企业合作
快捷导航
机构概况
机构简介
院长致辞
领导团队
咨询委员会
学术委员会
研究机构
专家团队
研究机构
客座教授
访问学者
研究领域
国际安全
全球治理
经济合作
产业投资
国际法律
社会人口
人文交流
国际传播
教育培训
培训项目
培训动态
论坛讲座
年度论坛
学术会议
学术讲座
博士后工作站
工作站概况
工作站动态
通知公告
对外合作
一带一路沿线智库
国内智库
国际智库
企业合作
首页
>
专家视点
>
国内专家
唐健:大国竞争背景下的美国政治战
2020年12月09日 | 来源:《国际关系研究》2020年第5期 | 阅读量:18089
关键词:
全球治理
中美关系
人文交流
民心相通
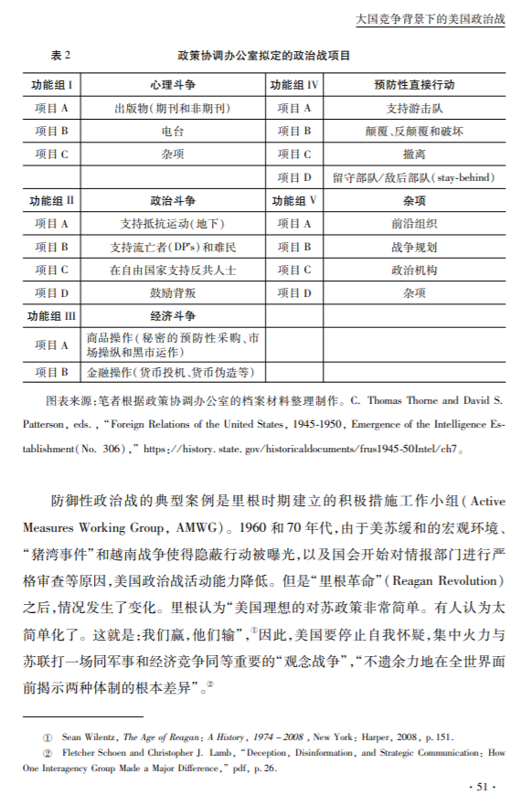
1
2
3
4
5
6
7
8
9
10
分类:
全球治理
2020
北美洲
期刊论文
相关文章
□
蒋菁:新冠疫情背景下上合组织粮食安全合作前景展望
□
王晨光:英国新北极防务政策评析
□
任希鹏:欧洲力挺拜登的微妙信号: 美欧再次合围中国?
□
杨恕:一带一路五年,八个问题有待解决
□
周太东、余璐:发挥知识合作粘合剂作用,助力落实2030年可持续发展议程
□
黄益平:走向新的经济模式
今日关注
□
赵艾:深化务实合作,共建绿色丝绸之路
□
共话高质量共建“一带一路”
□
海南成立3家知识产权服务站 为自贸区建设提供国际仲裁法律服务
□
国家发展改革委区域开放司组织召开发展改革系统共建“一带一路”工作会议
热点排行
赵明昊:把控世界政治“拐点”:美国国家安全战...
1682246
张业亮:当前美国反种族主义思想运动:对制度性...
561362
陈东晓:困境与启示:俄乌冲突对中美关系的严重...
436617
“俄乌冲突、国际格局演变及中国的战略安全”研...
419709
王战:俄乌冲突对全球政治经济变局的影响及中国...
411747
孙红波:拉美地区局部动荡:表现、根源及前景
237536
高际香:俄罗斯工业化二百年:回顾与展望
177236
于洪君:乌克兰独立以来的内政外交与东乌克兰问...
160568
杨莉:“一带一路”倡议与俄罗斯远东开发战略融...
155497
熊淑娥:日本的对外认识研究:历史、主题与趋势
153663
精彩推荐
苏长和:坚持共商共建共享的全球治理观...
冯玉军:大变局下尤需制定系统性战略
吴心伯:华盛顿的盲动加剧美国霸权衰落
苏长和:“一带一路”给世界发展带来的...
活动预告
通知预告
过往活动
回到顶部
map