一、前言
社会科学家和哲学家就什么是正确的社会科学认识论和方法论这一问题一直在进行着激烈的争论。这些争论极大地提高了我们对社会科学的任务及其挑战的理解。然而本文认为,在这些激烈的争论中缺失了一些更为根本性的东西。更具体地说,虽然大多数社会科学家都很乐意承认,这些难题或客体的本体论性质确实对处理客体时所用的认识论和方法论有所启示,但都未能充分理解这些启示。因此,社会科学家可能错失了针对某些看似棘手的认识论和方法论僵局的清晰解决方案,而许多本可以得到更有效解决的问题仍然悬而未决。
本文提出三个核心论点。第一,在最根本的层面,社会科学中只有三类客体,或者说三个待解释的对象:观念、行动和(社会)结果。而这三类客体在本体论上是不同的。
第二,由于它们在本体论上的不同,需要不同的认识论视角和方法论工具来进行解释。正如罗伊·巴斯卡(Roy Bhaskar)曾详细阐述的那样,本体论优先于认识论,认识论优先于方法论,“虽然本体论、认识论和方法论之间未必存在完美的对应关系,但它们的确相互制约”。
第三,很不幸的是,绝大多数现有的关于认识论和方法论的讨论都含蓄甚至明确地假设了对三类客体的解释基本需要相同的认识论和方法论。这个无效的假设是导致认识论和方法论之争趋于棘手和困惑的核心原因。因此,纠正这一错误的假设会让我们更好地应对社会科学的实证挑战,并为科学的进一步发展铺平道路。理解社会科学的三类核心客体及其对认识论和方法论的启示,不仅能带来探求社会科学知识的现实意义,而且对社会科学的教学也有批判性的价值。在方法论层面上,如今的多数社会科学研究生项目都要求学生至少掌握一种方法,甚至更多。导师和研究生们都含蓄地认为,这些方法对探求知识和(学生的)职业生涯几乎具有同等重要的价值。本文的分析表明,这一含蓄的假定是错误的。首先,没有任何一种方法能够处理所有的三类客体。其次,某些盛行且根深蒂固的方法的价值其实非常有限,而另一些方法倒是用途更多。最后,即便无误地使用某些方法也无济于事,因为它们并不适用于研究某些客体。因此,对于研究生们所面对的“时间太少和要学的知识太多”这一不可避免的困境,本文的分析可以为他们提供选择方法的基础。
在认识论的层面上,研究生们已经被越来越流行的“认识论折中主义(epistemological eclecticism)”所社会化。这种折中主义认为,所有的认识论立场(如实证主义、行为主义、诠释学)都同样有效,至少在很大程度上是这样。本文的分析表明,这种认识论折中主义是误导性的,因为没有任何一种认识论是万能的,认识论也并非都一样,某些认识论立场对大多数的社会科学任务甚至是站不住脚的。与此同时,尽管一些认识论立场对某些特定任务是有用的,但一些被认为是针对某些任务的黄金标准的认识论立场,实际上并不能解决这些任务。在此,笔者先为自己的本体论出发点提供一些初步的辩护。
第一,本文的本体论立场的最有力的辩护是,很多社会科学家或历史学家都至少含蓄地承认了笔者提倡的本体论立场。罗伯特·默顿(RobertK.Merton)和诺伯特·伊莱亚斯(NorbertElias)在论及“有目的的行动所产生的意料之外的结果”时,都含蓄承认了行动和(社会)结果(来自行动和其他对象的互动)在本体论上是不同的。当然,众所周知的是,虽然行动是由观念支撑的,但并非所有观念都转化成了行动。同时,多数历史学家主要对行动和作为结果的事件感兴趣。而在历史学领域,思想史或观念史都或多或少地被视为诠释哲学一类的东西,而非知识社会学。至少有一篇文献明确出现了观念、行动和结果的分类,那就是安德鲁·阿博特(Andrew Abbott)的《美国社会学中的结果观》一文。
第二,虽然很少有人明确理解了三个不同客体可能需要不同的认识论和方法论这一事实,但大多数社会科学家都心照不宣甚至下意识地把各自的研究范围限制到了某个或某两个客体上。因此,几乎没有(实证的)社会心理学家去研究社会结果。相反,大多数社会心理学家都把焦点局限在观念(如感知、认知)和行动上。与之对应的是,几乎没有(实证的)社会科学家敢于解释观念的起源。在《新教伦理与资本主义精神》一书中,马克斯·韦伯(Max Weber)清楚地知道他在尝试解释资本主义精神(与新教伦理)的选择和扩散,而非这种精神的起源本身,尽管他在书中多处提及“起源”。毫不令人奇怪的是,主要致力于解释行动和社会结果的实证社会科学家极少会追随诠释学或释经学的路径,这主要是因为他们心里非常清楚,虽然诠释学的路径对理解观念的意义和启示有一定帮助,但它基本不能解释行动和社会结果。此外,博弈论的奠基之作和“经济学帝国主义”的宣言都指向了“行为”而非社会结果。因此,即使是顽固的经济学帝国主义者也都意识到,博弈论和理性选择理论(RCT)主要在于处理行动,而对处理社会结果却不尽人意,即便他们只是潜意识地认识到这一点。
第三,本项研究的意义应该依据它的有趣程度以及它对社会科学实证和社会科学哲学问题的批判性来评判。在这方面,尽管我们可以进行更精准的划分,比如把社会结果细分为事件、过程、涌现性质和状态,但把社会事实划分为观念、行动和结果在根本层面上是恰当且穷尽的,因为它使我们能在认识论和方法论的核心问题上得出最重要和最广泛的启示。
在进一步的探讨之前,需要做几个重要说明。
第一,笔者不否认存在一些关于三类客体及相关问题的有益讨论:毕竟每个社会科学家都必须讨论他/她的客体。但这些讨论都远远不够。本文对它们做了批判性的探讨,并大大拓展了它们的内容。
第二,本文从科学实在主义(scientific realism),即巴斯卡意义上的社会科学的批判实在主义(critical realism)的立场出发,因此拒绝了本体论的相对主义(除了我们的文本之外没有其他事实)、认识论的实证主义(经验规律的预测性是科学理论及科学进步的唯一标准)和工具经验主义(假设都只是虚构的)。此外,从科学实在主义的立场出发,本文强调因素和机制是所有因果解释的一部分。
本文把机制定义如下:(1)机制是在真实的社会系统中,驱动变化或阻止变化的真实过程;(2)机制和因素的互动驱动了社会系统的结果,因此机制和因素是相互依赖的。然而,除了明确声称我们应该位于这个立场,而且我们的讨论有助于理解这些问题之外,本文无法在此处理围绕机制、因果和因果解释的诸多棘手问题。
第三,尽管本文的科学实在主义立场坚持本体论上的绝对主义,笔者明确赞成“认识论和方法论的折中主义”,只要我们明确并充分地理解了不同认识论和方法论的优势和劣势。换句话说,笔者由衷地支持认识论和方法论的折中主义,只要它理解了客体的本体属性会约束或限制不同的认识论和方法论在处理不同客体时的效用。事实上,科学实在主义的立场在涉及认识论和方法论时明确需要折中主义,因为它承认对于任何单一的认识论和方法论而言,社会系统(或人类社会)都过于复杂。
第四,虽然笔者完全同意如同米歇尔·福柯(Michel Foucault)、伊莱亚斯、玛格丽特·阿彻(Margaret S.Archer)、约翰·迈耶(John W.Meyer)和罗纳德·杰普森(Ronald L.Jepperson)所主张的那样,行动者(行为体)是有待解释而非理所当然的社会结果(或产物),但本文不会在此单独处理行为体的社会建构或构成这一问题,因为本文对于社会结果的讨论也适用于解释行动者和行为体。此外,在终极意义上,我们试图理解行动者的塑造时,往往是为了理解他们的行动及其行动与互动的结果。
第五,下文提到的每个认识论立场(加上它们潜在的本体论假设和派生的方法论启示)都需要不止一本书的篇幅来讨论,下文提到的每个方法(加上它们潜在的本体论假设和认识论立场)也都是如此。因此,对它们进行全面深入的讨论超出了本文的范围(恐怕也在笔者的能力之外)。本文的讨论是概要性的或范式的,故而是简略而非详尽的。它的目的是激发我们关于本体论、认识论和方法论之间的交织关系的全新看法,这种看法建立于又超越了现有的争论和很多相关的出色文献。本文接下来如下展开。第二节从本体论上定义了三类客体。第三节选取了两个把三类客体完全混为一谈的突出案例,并在附录中对更多文献进行了简要的考察。第四节阐述了认识论的启示,并说明了为什么某些认识论的立场比其他的更有效。第五节处理了方法论的启示。通过把社会科学的方法分为六个大类,这一节强调了为什么某些方法在理解三类客体时比其他方法用途更多,而另一些方法为什么总的来说价值有限。结论部分对实证研究给出了一些启示并阐述了若干原则。
二、三类客体:观念、行动和结果
在最根本的层面上,社会事实(social facts)只有三个大类:观念、行动和结果。这三类客体在本体论上是不同的,尽管它们以分层的方式相互关联,而行动和结果都有不止一个尺度(表1和图1)。笔者会提供两个例证。比如,有个支持比尔·克林顿的选民,他/她对克林顿的支持是一个观念。选民实际上给克林顿投了票(或者没有投票),这是一个行动(或是无行动),而克林顿赢得选举的事实则是一个结果。同样地,一个人相信勤奋能带来向上的社会流动,这是他/她的观念;他/她确实努力了一段时间,这是行动。然而,他/她是否实现了向上的社会流动,则是一个结果(全社会的整个社会流动模式则是宏观结果)。
因此,观念仅仅是个体心智活动的产物。它可以是对某个事件的感知(或错误感知),对某个行为体行为的归因,对某个社会结果的(科学或非科学的)解释,抑或是对某个产品的设计。观念只有一个尺度:个体。这是因为在终极意义上,观念是由个人而非集体所萌发和持有的。虽然几个不同的人会萌发(和持有)相同的观念,但从本体论上说,这个观念仍然存在于个体的大脑,而非集体的大脑中:集体没有大脑。
这里需要特别注意的是,任何超出个人层次的观念结果都不再仅仅是观念,而是社会结果,即便它包含了诸多甚至纯粹的观念元素。当一个科学理论被科学界接受时,这是一个社会结果。当一个观念变成一种意识形态并在群体中扩散时,这也是社会结果。相似地,制度、规范、禁忌、意识形态都不再是观念,它们是社会结果,尽管它们主要是观念性的。
行动是有意识的行为。行动是由行动者的内在动力和外部环境的互动驱动的,而此刻的外部环境则是之前时刻的产物。外部环境只能通过影响个体的动机和动力(如通过社会化)来影响行为体的行动。一个行动在它实现之前,总是有一个理由(以观念的形式),因此,理由具有生成性因果力。
虽然观念和行动都可以被广义地理解为结果,但本文的社会结果则严格指代那些由个体行为与其他个体以及社会系统的其他组成部分(包括物质环境)互动的产物。法国大革命这样的历史事件、经济发展和全球化这种长期结果都是典型的社会结果。其他社会结果还包括关联、关系、社会结构、制度、规范、禁忌、文化、集体意识、意识形态、行动的成败、合作、公共物品、涌现趋势和过程等。
某些社会结果是由行动直接导致的(比如,战争是组织化的敌对所导致的结果)。但即使不是绝大多数,许多社会结果都不是由行动单独导致的。相反,结果通常是行动与社会和物质环境约束的互动而涌现的产物。另外,社会结果经常是意料之外的、延迟的、间接的结果,甚至是未发生的。因此,大多数社会结果,无论是微观(如村庄的繁荣)还是宏观的(如英国的工业革命),都不能被还原为个人的观念和行动。与行动不同的是,结果不会有理由,它只有原因(包括行动是原因的一部分)。
在此有两个新的重要说明。
第一,在观念、行动和结果中,每类客体都有各自内部的互动(即观念与观念的互动、行动与行动的互动、结果与结果的互动)。而下文的探讨更多集中在不同客体间的互动,因为笔者认为这些探讨更加艰巨且更为根本。
第二,尽管笔者承认观念在解释行动和结果方面的作用,但下文的讨论主要集中在行动和结果上。同时,对于社会科学而言,解释观念的起源是无法终极完成的任务:我们甚至经常无法解释自身观念的起源。其实对于神经科学而言,解释观念的起源也仍旧是非常艰巨甚至是不可能的任务。也正因为观念无法被解释,大多数侧重于解释的实证社会科学家都把主要精力集中在行动和结果而非观念上。当实证社会科学家对观念感兴趣时,他们主要感兴趣的是行动和社会结果的直接或间接的观念动力。因此,大多数社会科学家其实内心里都已经认识到,观念是不需要被解释的,而是需要被学习、诠释和运用的。
三、把三类客体混为一谈:埃尔斯特的《基本要点》
即便粗略地翻阅现有的文献,我们也能发现在社会科学和社会科学哲学中,或明或暗地把观念、行动和结果混为一谈的现象是非常普遍的。后文将展示一个把三类客体完全混为一谈的典型案例,并强调它的严重后果。出于行文流畅的考虑,本文把那些含蓄合并和含糊认知三类客体的案例放在了附录。
把社会科学的三类客体混为一谈的最糟糕的案例便是乔恩·埃尔斯特(Jon Elster)。埃尔斯特在号称是探讨研究社会行为(即行动)的工具的讨论中给出了两列社会行为,而事实上,在行动之外,他夹杂了很多观念和社会结果。他的第一个列表(即行动)共有15项,其中有7个(第一、二、三、四、六、十二、十四项)是社会结果,1个(第九项)是行动和结果的混合体,余下7个是行动。他的第二个列表(互动)有14项,有4个是结果(第三、五、十三、十四项),2个是观念(第十、十二项),余下8个是行动或互动。而把意料之外的结果、信任、可信任(trustworthiness)、社会规范、集体信仰、组织和制度都置于“互动”的标题下,说明埃尔斯特把“互动”和结果等同了起来。他早年把意料之外的结果、均衡、社会规范、社会制度和社会变迁等社会结果都置于“互动”标题下,而只有集体行动(属于行动)和讨价还价才是真正的“互动”。他的两本著作相比,他并没有任何改进。
因此,尽管从1989年到2007年期间埃尔斯特做了大量的增订,但他仍然不清楚对事实和事件的区分。埃尔斯特早些时候声称,社会科学只有两大主题(或现象):事件(events)和事实(facts)。之后他继续声称,“解释事件在逻辑上优先于解释事实”,因为“事实是一系列事件的时间快照,或者是一堆这样的快照”。此外,行动是事件的基本形式。但在2007年,埃尔斯特突然改变了想法。如今他相信,“社会科学家更倾向于关注事实或事情的状态,而非事件”,“标准的社会科学解释通常是事实—事实的模式”。
由于没能正确理解三类客体以及解释三类客体需要不同的认识论立场和方法论工具,埃尔斯特的诸多讨论既不清晰,也不一致。比如,虽然埃尔斯特现在承认“理性选择理论的解释力比他之前认为的要弱”,但是他并没有完全放弃理性选择理论,并坚持着他修正后的版本(“结构个人主义”式的理性选择理论,把规范、角色和环境纳入理性选择理论中)。但正如下文将分析的那样,即使是修正后的理性选择理论,对社会结果甚至行动的解释力都少之又少。
四、认识论的启示
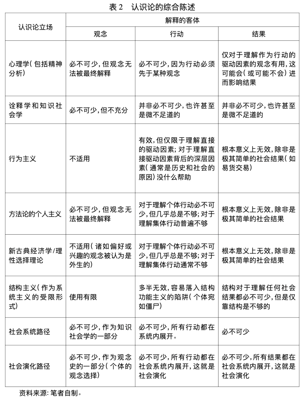
如上所述,本体论约束着认识论和方法论。这一节将详细阐述划分社会科学的三类客体对认识论的重要启示。本文不可避免地从一些对不同认识论立场(即“主义”)和方法论的讨论中得到启发,尽管这些讨论并没有从解释客体的本体性质开始。
本节的讨论分为两部分:综合陈述和具体陈述。在综合陈述中,笔者重点强调解释行动和结果的普遍挑战,尽管这一讨论确实触及观念。在具体陈述中,本文审视了更具体的认识论路径和学派(或“范式”)。
(一)综合陈述
第一,解释较高层次的结果,就不可避免地需要来自较低层次的输入。由于结果是由行动所部分驱动的,行动是由观念所部分驱动的,所以解释结果就需要行动和观念,解释行动则需要观念。
第二,解释较低层次的结果,也需要来自较高层次的输入,因为后者会反过来影响前者。一个层次的结果也能被同一层次的其他结果所影响。因此,仅仅用观念或/和行动来解释行动是不够的,因为行动也会被社会环境这个先前的结果所影响。同理,仅仅用观念解释观念也是不够的,因为个体的观念也被行动和更大的社会环境所影响。正因如此,把社会结果还原到行动,或者把行动还原到心理学和生理学的还原主义是无效的。
第三,上述两点加强了图1中双重箭头的含义。因为观念、行动和结果形成了一个分层的系统,它们之间相互影响。所以要解释它们中的任何一个,除了自身以外,还需要另外两个客体。如果没有其他两个客体的输入,那必然是不充分的解释,甚至是扭曲的。
第四,从较低层次到较高层次和从较高层次到较低层次,两者的认识论挑战是不同的:它们存在着重要的不对称性。更具体地说,从较低层次到较高层次的主要挑战是涌现结果和多重因果(即殊途同归)。相比之下,从较高层次到较低层次的主要挑战是多重因果关系和无穷递归。
第五,横跨一个层次(从观念到结果,或从结果到观念)通常要比相邻的两个层次转换(从观念到行动,或从行动到结果)更为困难。显然,社会结果不能仅用观念来解释,反之亦然,因为它们之间没有直接联系。
第六,因为涌现性和殊途同归性在驱动社会结果方面更为复杂和普遍,所以在其他条件相同的情况下,对社会结果的充分解释,尤其是在宏观层面,远比对行动的充分解释(无论是个体的还是集体的)要求更高。这就对合适理解社会结果造成了巨大压力,更不用说“充分”理解了。
第七,遵循第六点,机制对于宏观社会结果的解释要比解释观念和行动更加关键。由于殊途同归性在塑造宏观社会结果方面更为复杂和普遍,仅凭社会结果与某些微观或宏观条件的相关性,我们并不能清楚知晓社会结果的形成。为了弥补这一点,我们必须更多地依赖机制去证实我们对宏观社会结果的解释:通过证明以机制为基础的解释的有效性,我们限制了导致结果的其他可能性。
第八,解释行动在本质上就是社会心理学的归因过程。但是社会心理学的归因理论过于实验化,故而是非历史的和非社会的。同时,行动的社会学解释至少含蓄地假定了一些心理学因素(如兴趣、能力和决心)。因此,对行动的恰当解释需要将社会因素/机制与心理因素/机制相结合。
(二)具体陈述
下文将详细阐述几个著名认识论立场的内在缺陷。显然,笔者无法在此审视所有的认识论立场。但是,这里的目的是挑战流行的认识论折中主义,它认为所有的认识论立场至少在很大程度上甚至同等程度地有效。
1.心理学路径在解释行动和结果上的局限性
对于解释观念,心理学是必不可少的。但由于观念是无法被最终解释的,所以大多数社会科学家(包括社会心理学家)主要依靠心理学来解释行动。然而,心理学本身并不足以解释行动,因为我们的大多数乃至所有的行动都是内在的心理过程/动力与外在的社会约束的混合产物,而非仅靠内在的心理驱动。并不令人感到奇怪的是,正是考虑了社会情境后,大量的社会心理学研究才提升了我们对行动的理解。
但社会心理学直接解释社会结果并没有多少价值,只有通过行动(和观念)来解释社会结果才有些许价值。这一点极其重要,因为大部分社会结果并不单纯是行动(和观念)的产物。对于像革命和民主化这样的宏观社会结果,心理机制的价值甚至更低。
总之,这两个局限解释了为什么心理学路径主要用于解释行动(和观念)而非社会结果:不借助心理学去解释行动是不可能的,但太依靠心理学去解释社会结果则是过度心理学化。
2.诠释学的必要性与不充分性
所有行动都需要一些事先的观念,而至少有一部分观念是源于我们对自身、他者和周围社会环境的诠释和理解。换句话说,在行为体行动之前,他/她必须对已有的观念、行动和事件进行诠释。因此,诠释是任何解释的必要成分,尤其是对观念和行动的解释。正如约翰·费里约翰(JohnFerejohn)所说的那样:“任何引发客观理性的(对行动的)解释,都嵌入了诠释的视角。”因此,把诠释和理解放在解释的对立面是误导性的,因为“(解读)意义并没有在原则上对社会科学的充分证实的解释设置障碍”。因此,诠释可以是也必须是解释的一部分。其实“所有的社会理论都是理论的理论,诠释的诠释以及对预测或期望的预测或期望”。所以社会科学需要“诠释的螺旋”,而不仅仅是“诠释的循环”。
然而,至少在三种意义上,仅凭诠释是不够的。首先,如果不把诠释嵌入解释之中,我们就没有任何标准去评判哪种诠释更有效而更有用。其次,缺乏解释的诠释不能让我们充分理解观念、行动和结果。最后,诠释学主要有助于“推断(其实是猜测)”观念,对解释社会行动也有一点用(通过追溯行动背后的观念),但对于解释社会结果不怎么有关,甚至毫不相干。理由很简单,因为诠释不会改变任何事后的社会结果,对解释社会结果也没有多大帮助。
总之,诠释学对实证社会科学价值有限,与威廉·狄尔泰(Wilhelm Dilthey)及其各种追随者所述相反,它不能成为社会科学中的唯一方法。当它走向反科学的极端立场时(比如拉图尔对爱因斯坦的狭义相对论的诠释),诠释学路径就会沦为荒诞的骗术。
3.结构功能主义循环论证的原因
长期以来,埃米尔·涂尔干(Emile Durkheim)和塔尔科特·帕森斯(Talcott Parsons)所倡导的结构功能主义一直被指责循环论证。但循环论证背后的深层原因从未被清楚地揭示出来。一旦我们理解了前文所提到的三类客体,我们就会更清楚地认识到结构功能主义循环论证背后的关键原因。
粗略地讲,结构功能主义试图达到两个目的:用相同的因素或机制来解释个体行为和社会结果。具体地说,结构功能主义会用现有的“结构性”因素(作为之前阶段的结果)来解释个体行为,特别是诸如规范和规则这样的观念结果。随后,它会用个体对规范和规则的观察和内化,来解释社会结果,特别是社会的良好运作与稳定。结构功能主义的完整逻辑便是图中的三个箭头:

显然,从社会到个体行动的第二个箭头试图去解释行动,而从个人行动到“社会美好稳定”的第三个箭头在尝试解释结果。但在这两个部分中,关键的中介因素是现有的社会规范和规则。因此,结构功能主义先是用现有的社会规范和规则来解释个体行动,然后再用被规范与规则驱使的行动去解释社会稳定或变迁等社会结果。
在第二个箭头中,结构功能主义忽略了作为一种社会约束方式的规范和规则只能代表塑造个体行动的一组因素。因此,我们并不确定个体是否会按照社会规范和规则行动。虽然我们所有人都在极大程度上被社会规范和规则社会化了,但这个事实并不能自动得出我们永远按照社会规范和规则行事这样的结论。事实上,反社会化或抵抗社会化总是可能的。
更重要的是,结构功能主义将现有的规范、规则和社会本身看作外生给定的(或自然的)事实,而非有待解释的结果。对于解释某个观念是如何成为社会规范或规则的问题以及(美好的)社会如何一开始就存在的问题,结构功能主义都说不出所以然来。相反,功能主义只能声称社会是自然而来的,或者声称某种社会是美好的仅仅因为它“自然”而来:“(社会中的)一切都可能已按最好的方式安排了:每个人,无论他的立场是什么,都会满足他在社会中的位置,而且共同的价值体系以快乐大家庭的形式团结了所有人。”由于结构功能主义无法有意义地解释社会规范和规则如何存在,又轻易地用规范、规则和(有机的)社会来解释行动和(有机的)社会,所以功能主义必然是循环论证。
4.行为主义的利与弊
在行为主义革命到来后的很长一段时间里,很多行为主义的先驱支持者含蓄甚至明确且坚定地认为,社会科学只关乎行为,没有其他东西。事实上,戴维·伊斯顿(David Easton)甚至将政治系统定义为“一种行为系统”,好像社会环境不是政治系统的一部分一样。
行为主义可以从两个层面理解:认识论和方法论。从认识论上说,行为主义坚持认为社会科学应该主要甚至仅仅关注(可观察的)人类行为。从方法论上说,行为主义坚持认为我们应该通过处理数据来测量和预测行动。下文将处理认识论问题,方法论问题则在下一节中涉及。
如上所述,所有社会结果都是由某种(个体或集体)行动所驱动的。因此,行动对于完整解释社会结果而言是不可或缺的。其实某些结果就是行动的直接产物(比如对一个国家进行大规模和直接的攻击几乎不可避免地导致一场战争),行为主义对于理解这种类型的社会结果非常有用。
但许多甚至大多数的社会结果都不是单一甚或一系列行动的直接产物。相反地,大多数社会结果是在社会环境下,行动互动的产物。因此,虽然行动对于任何社会结果的解释都是不可或缺的,但仅凭行动并不能为大多数的社会结果提供完整解释。所以,行为主义(甚至还有互动主义这种更复杂的行为主义,因为互动主义正确强调了行动的互动是决定行为体行动的关键因素)对于解释大多数社会结果都效用有限。大多数社会科学家都认知到行为主义对理解工业革命一类的社会结果没有很大帮助,这就解释了为什么对社会结果感兴趣的社会科学家不会买行为主义的账:他们最糟糕的一点是买了实证主义的账。
当试图解释那些不单由行动驱动的社会结果时,行为主义会不可避免地陷入死胡同,或者走向站不住脚的立场。比如,当罗伯特·达尔(Robert A.Dahl)和他的行为主义者同伴试图理解权力时,他们只能将权力定义为行为体的权力的公开运作(即行动)。
但权力不是行动:权力作为能力,是社会结果的一种形式。更糟糕的是,由于行为主义坚持认为,行为体的权力仅仅是个人权力的行使,而与其社会地位和更广泛的社会情境没有任何关系,所以在研究权力时,行为主义不得不忽略社会情境(或者可以说结构)。
事实上,由于社会情境(作为社会结果的沉积)必须是任何行动的解释的一部分,所以行为主义对于解释行动而言是天生不足的。
5.方法论个人主义的效用和局限
部分因为身后的经济学帝国主义及对它的反抗,且部分支撑了新古典经济学及其衍生出的理性选择理论,方法论个人主义(methodological individualism)已经引起了社会科学哲学家和社会科学研究者的持续关注。然而,由于没能充分理解社会科学的三类客体,现有的方法论个人主义的讨论恐怕遗漏了一些关键点。
在进一步的讨论之前,有必要澄清三点。第一,“方法论个人主义”其实是用词不当:它首先是认识论立场,而它的方法论立场是遵循认识论立场的。第二,与传统观点相反,方法论个人主义与非理性主义的立场是兼容的。6我们可以明确地组织一个纯粹有关个人行动的社会探究,根据恐惧、仇恨、荣誉或者仅仅是错觉来展开。事实上,社会生物学和它衍生出的演化心理学都是彻底的个人主义:有机体是延扩适应值(inclusive fitness)的最大化者,而且所有的集体属性都是纯粹或非纯粹地由基因支配下,延扩适应值最大化的结果。第三,方法论个人主义与诠释学完全相容,而不仅仅是行为主义和经验主义。
对于个体层次的行动,方法论个人主义是有些贡献的。但即使在这个层次,方法论个人主义也并不令人满意。这是因为行为体的能力、利益、意图和决心至少在部分上是由社会构造的。缺乏在社会或集体层次上的假设,方法论个人主义对个体的行动和观念的解释价值不大。
论及集体层次的行动时,方法论个人主义只能通过坚称集体行动最终是所有个体基于其理性或心理计算的行动的总和以及诸如族群、阶级意识、(作为社会结果的)意识形态等集体观念不会在种族冲突和制度变革等集体行动事件中影响个体的看法来浑水摸鱼。然而,即便粗略地看一眼人类世界,也会发现事实并非如此。难怪像道格拉斯·诺思(Douglass C.North)这样以理性主义式方法论个人主义为特征的新古典经济学的狂热支持者,也最终承认我们为尊崇方法论个人主义和批判曼瑟尔·奥尔森(Mancur Olson)没在组织化的集体行动中考虑意识形态因素而付出了惨重的代价。如今流行的行为经济学只要还坚持方法论个人主义,就不会好到哪里去。
除了那些由个体行动(如打架或决斗)直接导致的结果,方法论个人主义在解释社会结果上的贡献更小。正如肯尼斯·约瑟夫·阿罗(Kenneth J.Arrow)后来所承认的那样,对于诸如革命、经济增长、国家建设等复杂的社会结果,方法论个人主义其实没有什么意义。
6.新古典经济学和理性选择路径的效用和局限
尽管方法论个人主义经常被认为是经济学帝国主义的邪恶化身,但经济学帝国主义的真正体现则是理性选择路径(RCA,通常是博弈论的形式),它被新古典经济学所支持。方法论个人主义和(主观)工具理性的假设支撑了新古典经济学,也就支撑了理性选择路径。
新古典经济学被用于解释从完美的市场到市场失灵等经济难题,而理性选择路径主要被用于解释民主、集体行动、婚姻、家庭、成瘾、歧视、种族隔离、战争、群体冲突等社会和政治难题。归根结底,所有这些学者都试图仅凭“理性”的个体行动效用的最大化来解释社会结果。
不幸的是,理性选择路径所理解的理性(通过学习和选择战略或行为而效用最大化)只是人类行为的驱动因素之一。因此,人类行为不能只靠“理性”来解释。事实上,除了通常被含糊定义的效用和偏好之外,理性选择理论遗漏了大部分的社会环境(作为之前阶段的社会结果)和其他驱动行动的心理因素,所以它甚至无法有效理解行为体在真实社会中的简单行动。埃尔斯特这位理性选择理论的长期拥护者都承认,“严格地说,用机会和欲望去解释行动并不适宜......理性选择是不明确的”。从根本上说,通过假设所有行为体的行动完全是由各自的原子式计算和其他个体的行为所驱动的,理性选择路径忽视了个体抉择的行动背后的社会环境。所以,即使对于个体的行动,理性选择路径也只能给出非社会和非历史的解释,甚至是反社会和反历史的解释。这种解释即使不空洞,也是肤浅的。
理性选择路径对人类行为的理解非常匮乏,对社会结果的理解更是贫瘠。由于大多数社会结果都不是仅由行动所决定的,所以理性选择路径对理解大多数并非由个体行动直接和全部驱动的(微观或宏观)社会结果,几乎没有什么帮助。当谈及社会结果时,新古典经济学/理性选择理论所能做到的最好情况就是,假设大多数社会结果都是仅由个体行动直接驱动的,然后基于含糊的理性计算原则,给出对行为体行动肤浅又不够信服的解释。
从根本上说,新古典经济学和理性选择理论都在坚持极度过时的社会科学观,即认为社会科学必须效法自然科学(特别是物理学和化学)来进行建模。但当模型中的假设和假说不符合实证检验以及不能被实证检验时,所有“严格精简的”模型、等式和数学证明都等于零。最好的情况是,所有的数学式和预测不过是“有用的虚构”或“幻想”。最坏的情况则是,许多所谓的“严格精简的”模型、等式和数学证明都是伪数学化,故而是伪科学。虽然理性选择理论仍流行于社会科学的核心领域,但它已经危害了我们对社会世界的理解。埃尔斯特姗姗来迟又略显犹豫地承认理性选择理论的解释力比他过去想象的要弱,这一点既让人振奋又令人沮丧。
也许并非巧合,冯·诺依曼(John von Neumann)和奥斯卡·摩根斯顿(Oskar Morgenstern)的博弈论奠基之作名为“经济行为”。类似地,加里·贝克尔(Gary Becker)的“经济学帝国主义”的宣言也名为“人类行为”。也许经济学家和理性选择理论的追随者已在潜意识中认识到,博弈论和理性选择理论是用来处理行为而非社会结果的。不幸的是,在经济学帝国主义的狂热扩张中,经济学帝国主义者有意识地走上了错误的扩张之路。
五、方法论的启示
本节将阐述把社会事实划分为观念、行动和结果对方法论的启示,但只是做两个陈述,并不讨论某种特定方法应该如何适当使用,因为这需要更专门的方法论论著。
首先,正如一开始所提到的,笔者赞成方法论的折中主义。事实上,在处理不同客体或研究问题时,笔者运用过下文提到的所有方法:我践行了我所宣扬的。因此,笔者对以下不同方法论的看法不应该被理解为由于个人偏好而贬低了某种方法。
其次,尽管不可避免地要涉及定量方法和定性方法之间的激烈争论,但不可能在此详尽地处理这个问题。重申一次,笔者仅仅陈述三个关键说明。对这两种方法的更详细讨论将留待之后的研究中。
第一,我们必须明确区分推断一个因素的影响(推断“原因的影响”)和构造一个原因的解释(推断“结果的原因”)。只有在结果是由不受其他因素影响即仅由单一因素(或处理)导致的情况下,推断“结果的原因”才等同于推断“原因的影响”。但这种情况在社会系统中极为罕见:大多数的社会行动和结果是由一系列因素辅以特定的机制而导致的。在这种情况下,推断“原因的影响”仅仅只是推断“结果的原因”的一部分。换句话说,在大多数情况下,推断“结果的原因”不止于推断“原因的影响”(前者比后者更苛刻)。
正如加里·格尔茨(Gary Goertz)和詹姆斯·马奥尼(James Mahoney)所指出的那样,在定性方法和定量方法的争论中,很多困惑来源于含蓄地混淆了“原因的影响”和“结果的原因”,罗伯特·基欧汉(Robert O.Keohane)、加里·金(Gary King)和悉尼·维巴(Sidney Verba)颇有影响的作品便是典型。然而,统计方法的重要贡献者保罗·霍兰(Paul W.Holland)非常明确这一差异,他指出统计对于“度量原因的影响”(即变量、处理、条件)是有用的,但对于它是否有助于构建因果解释一直存在争议。
第二,虽然回归分析有助于估计不同变量的“独立”影响或两三个因素的交互影响,但它对理解多于三个的因素交互影响有着几乎无法克服的障碍。不幸的是,许多统计方法支持者对推断交互原因的影响的讨论都只使用两个因素或变量作为例证。虽然为了清晰呈现交互项的基本逻辑而进行简化是很合理的,但这种简化蒙蔽了这样的简单事实,即很少有社会结果是由两三个因素的交互作用所导致的,而定量技术根本无法处理超过三个因素的交互作用。因此,这些对定量方法的交互作用的简化讨论,使得定量方法看上去比它的实际能力更为强大,甚至强于它的期望能力。
第三,金、基欧汉和费巴错误地认为,推断原因的影响在逻辑上先于寻找因果机制。而这两项任务不仅可以齐驱并进,而且寻找因果机制在逻辑上可以先于推断原因的影响。一旦我们理解了这些关键点,定量方法和定性方法就可能形成更有建设性的对话。简单来说,虽然定性方法和定量方法可能是两种文化,但它们是高度互补的:合适地结合它们可能会产生更强的解释力。
(一)综合陈述
1.解释行动:社会心理学之外的归因理论
如上所述,解释行动是社会心理学中的归因过程。但社会心理学现有的关于归因的讨论有几点不足。批判性地基于现有的讨论,本文提出了一个更完整的归因理论。简要地说,本文认为行动是由外在因素(我们试探性地把它放在“社会情境”和“外在环境”的标签下)以及由包括利益、意图、决心和能力的内在因素所驱动的。此外,外在因素或社会系统只能通过六个渠道影响四个内在因素,进而塑造我们的行动。遵循这个更严格的框架,我们在解释行动时会更加正规。但由于外在因素和内在因素间的互动非常复杂,我们应该对行动的广义理论的前景保持谨慎。
2.解释社会结果:一般原则
解释社会结果,特别是诸如社会流动及分层、革命、工业革命、大国的兴衰和民主化等复杂的社会结果,代表了社会科学最艰巨的任务。解释社会结果当然需要行动和观念。因此,没有个体观念和行动的纯粹结构性解释在本质上是无效的。然而,仅凭行动和观念本身也不能充分解释大多数社会结果。除了行动和观念,我们还需要考虑社会情境———来自先前阶段的社会结果。这就是为什么理性选择理论/博弈论和方法论个人主义在解释大多数社会结果时价值有限,因为它们几乎完全忽略了社会情境并只依赖于行动和观念。
解释复杂的社会结果可能要忽略一些观念和行动的微观基础,但必须考虑更宏观的因素:面对解释复杂社会结果的艰巨任务时,我们必须进行一定的简化。这就解释了为什么一些关于宏观社会结果的重要文献(如革命、工业革命、民主化)主要基于二手而非第一手资料,也解释了为什么在主要关注宏观社会结果的社会科学家中,系统主义(结构主义是它的狭义形式)仍然相当盛行。
(二)具体陈述
社会科学现有的实证方法可以分为六大类:(1)调查、民意调查、(深度)访谈和民族志;(2)聚焦于行动的形式模型(如博弈论/理性选择理论);(3)聚焦于结果的模型(如宏观经济模型、经济增长模型)和计算机模拟(如行为体建模、系统动力学);(4)实验;(5)大样本和中等样本的回归分析或“定性比较分析(QCA)”;(6)深度过程追踪分析的小样本案例研究,历史叙事是其必要部分或相近的方法。每种方法都有各自的效用和局限,并且效用和局限因不同的任务而不同。但总体来说,最后两种方法更为多用,这一事实很大程度上解释了它们在实证社会科学中的主导地位。
第一,调查、民意调查、(深度)访谈和民族志对于理解个体关于特定事物的观念(或知觉)很有用。它们在某种程度上也有助于理解行动,因为行动是部分由观念驱动的。这些方法对理解社会结果并没有太多用处。更重要的是,这些方法主要用于收集数据:仅凭它们无法解释行动和结果。其实它们并没有甚至不能解释观念。
第二,聚焦于行动的形式模型(如博弈论)对于在特定的社会约束下猜想通过互动来驱动行为体行为的特定因素和机制是很有用的。它也有助于理解仅由行动所驱动的社会结果(如因战争行为而爆发的战争)。但这种方法对理解大多数社会结果的用处非常有限,因为大多数社会结果并不仅仅是行动及其互动的产物。
第三,聚焦于结果的模型和计算机模拟有助于证明一些声称在推动特定社会结果方面有重要价值的因素和机制。行为体建模(agent-based modeling)的优势在于它能模拟微观行动及其互动如何涌现出宏观结果,而系统动力学的优势在于它能模拟宏观过程如何驱动宏观结果。宏观经济模型和经济增长模型更有助于说明(如“玩具”一般的)经济动力和组织实证数据。但这些方法对真正解释真实世界的社会结果则价值有限。
第四,实验方法是测度行动背后的驱动因素的有效方法:实验其实是实验社会心理学的基本原则。但在社会科学中,实验不太可能为真实世界中的行动提供真正的解释。在对社会结果做出解释时,实验的价值甚至更加有限:它只有助于证明一些声称在推动特定社会结果方面有重要价值的因素和机制。
从根本上说,社会科学中的实验其实价值有限,因为社会系统无法像自然科学的实验那样实现“实验封闭”,即使我们能为实验建立一些外部有效性。最近的研究表明,发表在三大社会心理学期刊的论文中,只有39%可以被重复出结果,这给了我们足够的理由去质疑经济学和政治学中正流行的田野实验结果的可重复性。
第五,大样本和中等样本的回归分析或定性比较分析有助于理解所有三类客体。回归分析的优势在于,能识别可能影响行动及结果的因素和因素之间(最多三个因素)潜在的互动。定性比较分析提高了对几个因果因素的联合效应的识别。因此,定性比较分析可能比传统的回归分析更有效地揭示因果机制。但无论是大/中等样本的回归分析,还是中等/小样本的定性比较分析,都不能自身揭示机制。因此,这两者都不能对特定的行动或结果给出真正的解释。不幸的是,很多回归分析和定性比较分析的支持者不仅混淆了统计结果(即相关)和解释,还混淆了假设和理论。
第六,深度过程追踪分析的小样本案例研究和前者一样,有助于理解社会科学的所有三类客体。和前者相比,小样本案例研究弱于识别诸多因果因素,但擅长处理几个因果因素。深度过程追踪分析的小样本案例研究的特别优势在于,能捕捉因素的互动和揭示或确认机制的实际运作。所以与回归分析和定性比较分析相比,它在构建行动和结果的特定因果解释方面更强大。对于构建特定的因果解释,深度过程追踪分析的小样本案例研究能对不同客体使用更具体的技术。具体地说,当试图解释行动时,深度过程追踪分析的小样本案例研究倾向于使用档案、日记和(决策者或旁观者的)回忆录,来重建特定行动背后的真实决策过程。同样地,在处理具有严重的殊途同归性的宏观社会结果时,深度过程追踪分析的小样本案例研究试图用因素和机制来构建解释,而不仅仅是对影响的推断。如此一来,这种方法能强化特定因果解释的有效性。这一逻辑解释了为什么对宏观社会结果更感兴趣的社会科学家更倾向于依赖深度过程追踪分析的小样本案例研究以及为什么他们更加强调揭示机制在构建解释时的必要性。
六、结论
在很长的一段时间里,“认识论谬论”已经渗透到(社会)科学哲学中,而方法论谬论则主导了实证社会科学。因此,虽然大多数社会科学家已经拒绝了“覆盖性法则”和“统计规律”等极端立场,但他们仍然仅仅争论着认识论和方法论,从而含蓄地假设本体论问题已经解决了或者毫不相关。
本文认为在没有解决本体论问题的情况下,聚焦于认识论和方法论是误导性的。相反,社会科学存在本体论上不同的客体,并且需要不同的认识论立场和方法论工具来解释它们。更具体地说,本文把观念、行动和结果识别为社会科学的三个核心客体,并强调需要不同的认识论立场和方法论工具来理解和解释它们。
在认识论上,不同的认识论立场具有不同的优势和弱点,其中某些认识论立场对于理解三类客体价值有限,甚至全然无效。在方法论上,没有万能的方法能涵盖所有三类客体。因此,任何让某一种方法主导的呼吁都必须坚决反对。更确切地说,从“方法论之战”中得到的正确教训不是否定某个特定方法的合适位置,而是认识到不同方法有不同的优势和弱点,并在真实的实证探究中明智地使用它们,而且通常是方法相互组合的形式。明确区分三类客体并理解需要不同的认识论立场和方法论工具来解释它们的事实,可以让我们更好地应对社会科学的实证挑战,并指向更高效的增进人类知识的道路。



