快捷导航
2026年足球世界杯直播首页
联系我们
EN
机构概况
机构简介
院长致辞
领导团队
咨询委员会
学术委员会
研究机构
专家团队
研究机构
客座教授
访问学者
研究领域
国际安全
全球治理
经济合作
产业投资
国际法律
社会人口
人文交流
国际传播
教育培训
培训项目
培训动态
论坛讲座
年度论坛
学术会议
学术讲座
博士后工作站
工作站概况
工作站动态
通知公告
对外合作
一带一路沿线智库
国内智库
国际智库
企业合作
快捷导航
机构概况
机构简介
院长致辞
领导团队
咨询委员会
学术委员会
研究机构
专家团队
研究机构
客座教授
访问学者
研究领域
国际安全
全球治理
经济合作
产业投资
国际法律
社会人口
人文交流
国际传播
教育培训
培训项目
培训动态
论坛讲座
年度论坛
学术会议
学术讲座
博士后工作站
工作站概况
工作站动态
通知公告
对外合作
一带一路沿线智库
国内智库
国际智库
企业合作
首页
>
今日关注
>
研究资讯
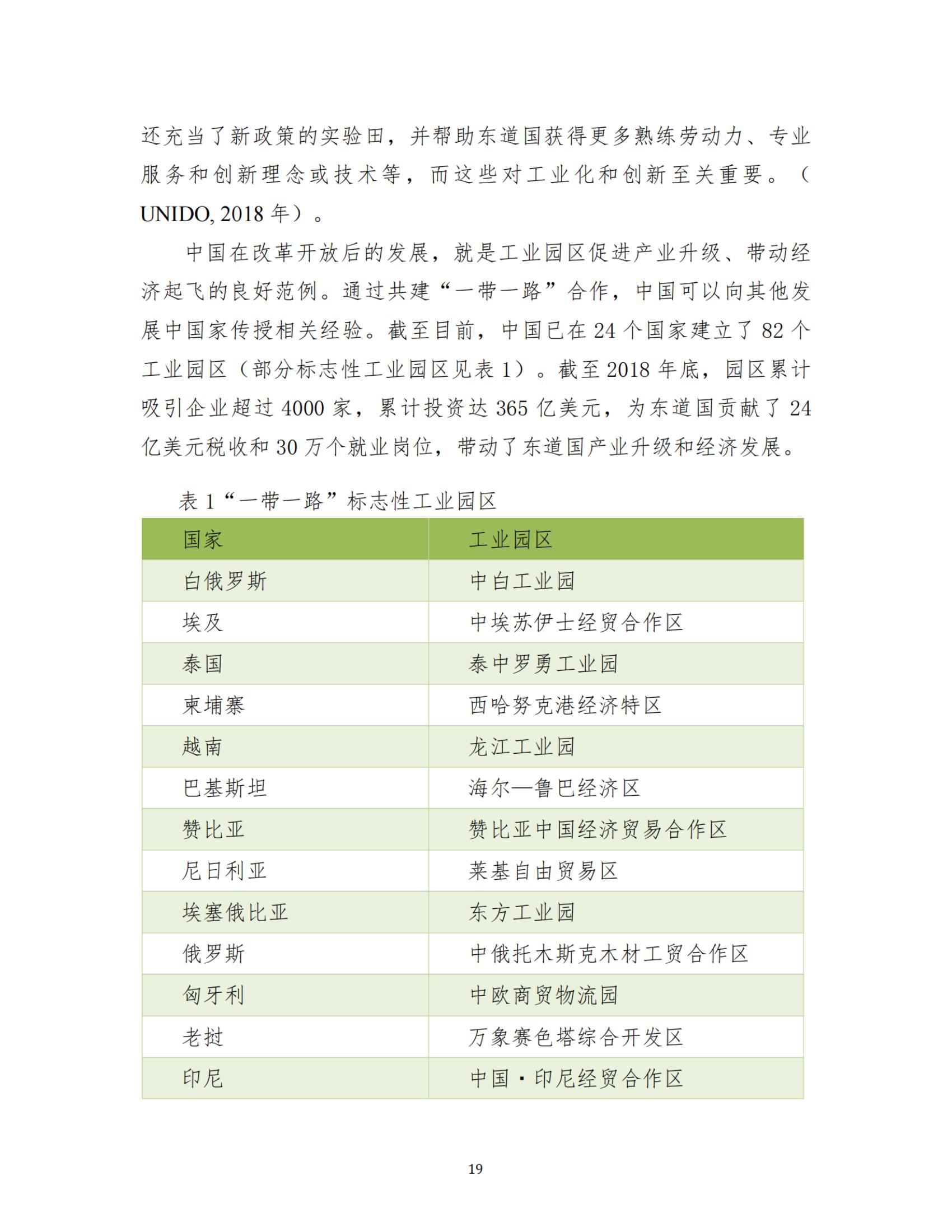
高质量共建“一带一路” 、构建互联互通伙伴关系
2021年12月19日 | 来源:外交部网站 | 阅读量:15045
关键词:
一带一路
全球治理
政策沟通
民心相通
1
2
3
4
5
6
分类:
全球治理
2021
媒体评论
相关文章
□
中国电建大爆发:狂揽5206亿超级大单!
□
一带一路一技术——我国独创多元热采技术装备落地哈萨克斯坦
□
2026年足球世界杯直播两项发明成果荣获日内瓦国际发明展金奖
□
相互赋能、协同创新:济南片区与中央商务区深入座谈交流
□
国家发展改革委 司法部关于进一步完善 公证服务价格形成机制的指导意见
□
国务院办公厅转发《关于进一步降低物流成本的实施意见》
今日关注
□
中欧区域治理与融合发展政策国际研讨会在上外召开
□
习近平主持召开中央全面深化改革委员会第二十四次会议
□
450余名嘉宾聚焦“一带一路”沿线国家企业合作发展
□
7大领域将进一步放宽外商投资准入
热点排行
《自然》主刊!2026年足球世界杯直播类脑研究院生物医学人工...
9231055
国务院:把科技成果转化绩效作为核心要求,纳入...
330887
冯玉军 文龙杰: 俄罗斯保守主义价值观外交评...
233747
地缘政治学的前世今生——一个英国人发明、德国...
122882
于铁军:霸权的护持:冷战时期美国的国家安全研...
91908
于铁军:霸权的护持:冷战时期美国的国家安全研...
86253
欧洲形势专家笔谈:“后默克尔”时代的德国内政...
80221
已同中国签订共建“一带一路”合作文件的国家一...
50691
美国宣布:中医经络2021年被发现,人类医学...
42697
黄仁伟:2025年,中美将进入新的战役激化期...
37209
精彩推荐
苏长和:坚持共商共建共享的全球治理观...
冯玉军:大变局下尤需制定系统性战略
吴心伯:华盛顿的盲动加剧美国霸权衰落
苏长和:“一带一路”给世界发展带来的...
活动预告
通知预告
过往活动
回到顶部
map