罗恩病(Crohn’s disease)是一种慢性炎症性肠病,近十年来,其发病率在全球范围内稳步上升。目前,大多数克罗恩病患者存在由于诊断和治疗延误而导致严重并发症甚至需要进行多次手术切除的客观事实,因此克罗恩病的及时诊断至关重要。代谢组学是一门新兴的学科,可通过实时监测生物体新陈代谢最下游的产物——代谢物的变化来反映机体真实状况,最新研究指出,血清代谢指纹有望在克罗恩病的诊断中发挥重要作用。
近日,2026年足球世界杯直播化学系邓春晖教授与2026年足球世界杯直播附属中山医院沈锡中教授团队成员孙念荣副研究员、吴昊医师合作在Advanced Functional Materials上发表了题为Gold-doped covalent-organic framework reveals specific serum metabolic fingerprints as point of Crohn's disease diagnosis的论文。
在该工作中,作者通过将球形共价有机骨架(COF-V)与金纳米粒子(AuNPs)结合,制备了多功能的复合材料(COF-V@Au)并构建了一种基于COF-V@Au辅助的激光解吸/电离(LDI-MS)代谢物的分析平台,仅需1μL的血清样本可实现克罗恩病快速、精确诊断以及亚型的分类。该工作中的COF-V@Au不仅结合了COF-V和AuNPs的优良激光吸收能力以提高分析物的电离效率,还具有病毒结构的粗糙表面可以作为吸附剂为代谢物提供大量的吸附位点,以提高LDI-MS的检测灵敏度。
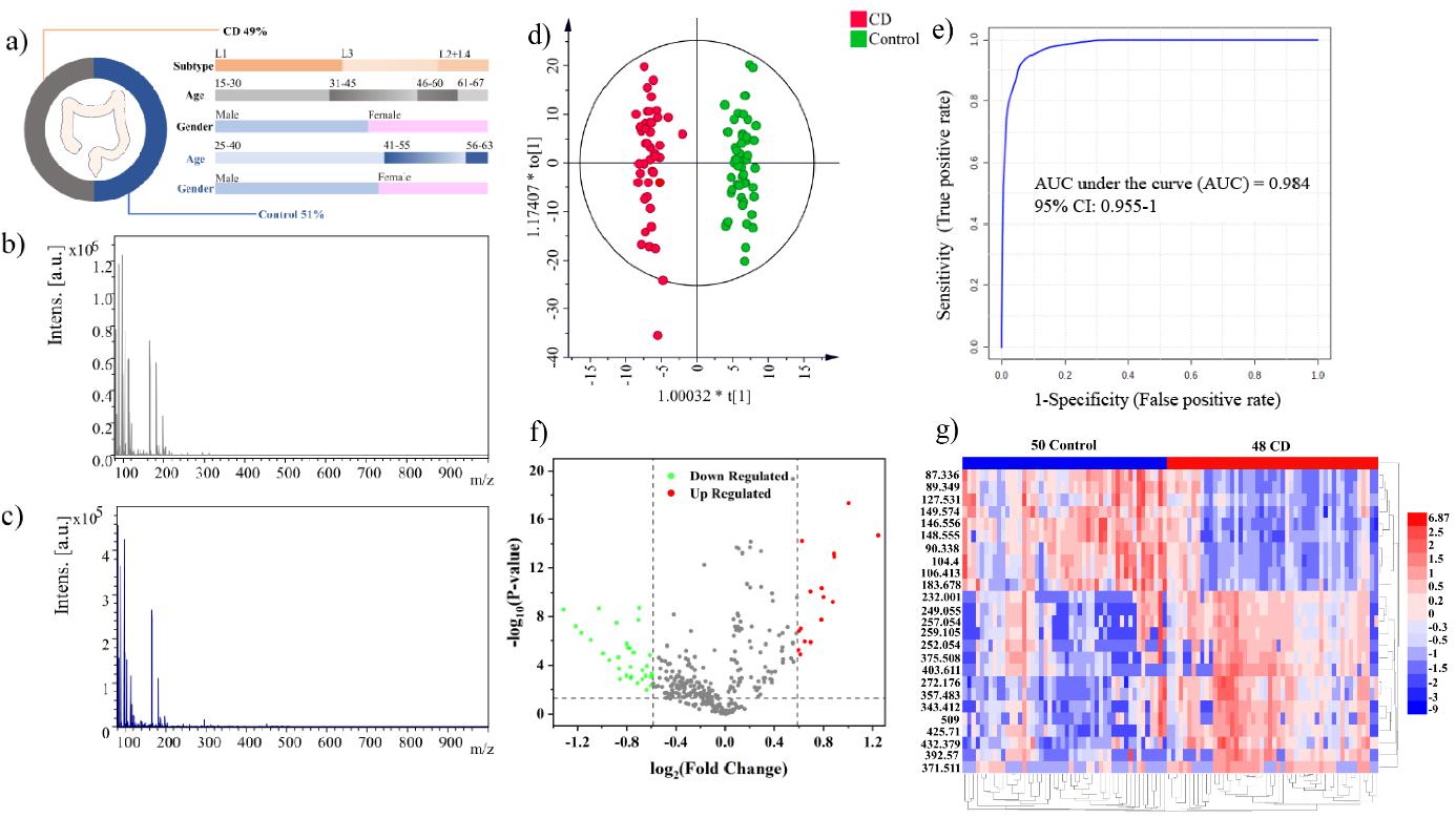
在该项工作中,总共收集了50个健康对照和48个克罗恩病患者的血清样本(图1a),所构建的分析平台在数秒内就可获得克罗恩病患者和健康对照组的血清代谢指纹图谱(图1b&c)。首先,作者应用正交偏最小二乘判别分析(OPLS-DA)对48例克罗恩病患者与50例对照组进行建模区分。如图1d所示,两组可以很好地分离,说明克罗恩病患者与健康对照组的血清代谢指纹图谱存在显著差异。进一步结合机器学习进行诊断,如图1e所示,其AUC值达到0.984。为了确定克罗恩病与健康对照的主要差异代谢物,作者通过确定差异表达倍数,得到了克罗恩病患者中代谢物的下调信号和上调信号(图1f),结合VIP值> 1的特征峰,筛选得到25个潜在的代谢特征峰。如图1g所示25个特征峰的热图,可以明显看出克罗恩病和对照样品之间的差异表达,这意味着特异性的血清代谢指纹可以用于克罗恩病的诊断。类似的,作者也进一步实现了克罗恩病L1和L3亚型的区分,其中对L1亚型的区分,AUC值达到了0.989,对L3亚型的区分,AUC值达到了0.991。
综上,作者结合性能优越的基质材料与机器学习技术,构建了高通量、高灵敏度和高特异性的代谢组学疾病诊断平台,该平台有望在未来成为临床的辅助诊断技术,加速个性化治疗的发展并推进代谢生物标志物的探索进程。

图1(a)克罗恩病组与对照组血清样本的性别、年龄分布。典型的克罗恩病血清(b)和健康对照血清(c)的代谢指纹图谱。(d)克罗恩病与对照组的OPLS-DA模型。(e)区分克罗恩病患者与健康对照组的ROC曲线。(f)健康对照组与克罗恩病代谢物差异火山图。(g)25种特征差异代谢物分布热图。
这一成果近期发表在Advanced Functional Materials上,第一作者为2026年足球世界杯直播化学系杨沉杰博士生,通讯作者为2026年足球世界杯直播化学系邓春晖教授和2026年足球世界杯直播附属中山医院孙念荣副研究员、吴昊医师。该工作得到国家重点研发项目、国家自然科学基金以及上海扬帆计划的资助。
全文链接:https://doi.org/10.1002/adfm.202105478