Fudan researchers, led by Prof. Ma Lan have discovered the role of NPTX2 in the extinction of cocaine-associated context memory. NPTX2 has been known as a neuronal immediate early gene (IEG) belonging to a member of the neuronal pentraxin family. The research was published in Biological Psychiatry on Dec. 10.

The research team led by Prof Zhou Yufeng at Children’s Hospital and Institutes of Biomedical Sciences revealed the molecular mechanisms underlying macrophage subset activation, which could assist in the diagnosis and treatment of human inflammatory diseases, in their paper published in Science Advances on Dec. 11.

The research team led by Professor Qinglong You from the Department of Atmospheric and Oceanic Sciences/Institute of Atmospheric Sciences published a paper titled “Review of snow cover variation over the Tibetan Plateau and its influence on the broad climate system” in Earth-Science Reviews.

The paper “Allele-selective lowering of mutant HTT protein by HTT–LC3 linker compounds” by the research team led by Prof. Boxun Lu is selected as one of Nature’s “10 remarkable papers from 2019”.


FDU Scholarship Ceremony 2019 was held at Zhengda Stadium on Dec. 13. The scholarship recipients stood out both in academic performance and extracurricular activities.















On Dec. 15, numerous world-renowned scientists gathered at the 5th Fudan Science and Innovation Forum & 4th Fudan-Zhongzhi Science Award Ceremony in Shanghai. This year, the Fudan-Zhongzhi Science Award went to Yuk Ming Dennis Lo, whose remarkable contributions to Non-Invasive Prenatal Testing (NIPT) has benefited millions of mothers and newborns.














On Dec. 16, under the witness of Jiao Yang, Chairperson of Fudan University Council, Fudan President Prof. Xu Ningsheng signed a MOU with Hungarian Minister for Innovation and Technology Prof. Dr. László Palkovics on setting up a new campus in Budapest.


President Takashi Matsuoka from Doshisha University visited Fudan University on Dec. 16. Jiao Yang, Chairperson of University Council of Fudan University received the delegation.


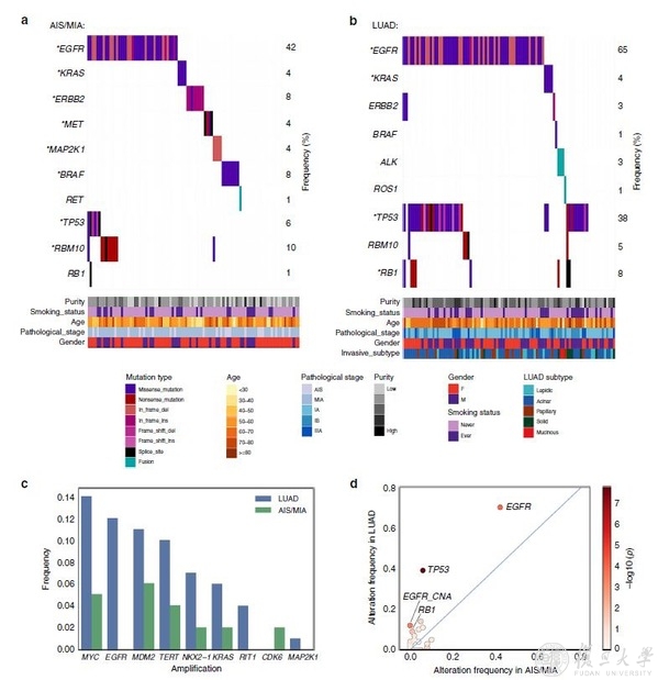
Recently, a research titled “Genomic and immune profiling of pre-invasive lung adenocarcinoma” was published in Nature Communications. The research was jointly conducted by two teams led by Prof. Chen Haiquan from Fudan University Shanghai Cancer Center (FUSCC) and Matthew Meyerson from Harvard Medical School respectively.






