近年来,生物医学研究和临床治疗中对软组织生物力学的实时、植入式监测技术的需求日益增长,尤其是在不同空间尺度的精准测量,如从细胞级别到脑皮层、心脏等器官系统。要实现这一目标,关键挑战在于如何能够在动态变形的组织表面上可进行连续的信号监测。可植入放大微电极系统是解决此挑战的重要可行性途径之一。该器件系统可实现跟踪动态生物力学特性,以诊断与不同病理生理状况相关的疾病,如心律失常、颅内压变化等,特别是在复杂的组织表面上进行高分辨率、多方向的应变监测,是解决此类生物力学诊断难题的重要手段。因此,如何设计与生物组织紧密接触且能够弯曲、伸展、扭曲的柔性器件,以减少生物与非生物界面的机械失配,是该领域的一个研究重点。
研究表明,柔性应变传感器能够通过检测微小的生物形变来表征软组织的生物信号,但仍然面临一定的挑战。传统金属应变计虽然具有高可靠性、低柔性阻力和快速响应能力,但其应变系数较低。相比之下,基于无机半导体的应变传感器表现更好,应变系数远超过金属传感器。然而,这些应变计大多只能检测单一方向的应变,缺乏多方向检测能力,限制了它们在如颅内压、心律失常、心肌梗死等复杂生理疾病动态监测中的临床应用。

近日,我院梅永丰教授/宋恩名青年研究员团队在Science子刊《Science Advances》发表了以题目为《Ultrathin crystalline-silicon-based omnidirectional strain gauges for implantable/wearable characterization of soft tissue biomechanics》的研究论文。针对以上挑战,该研究工作提出了一种全轴向应变传感器,利用超薄的单晶硅纳米条带实现了对广泛动态应变的精确检测,并具有出色的稳定性。器件作为一种可穿戴、可植入的平台,适用于生物力学信号的监测,且具备良好的生物兼容性。八爪鱼状的纳米条带展现了对不同方向应变的特异性响应。体外测试显示,该传感器的应变方向检测偏差仅为1°,最小应变强度检测灵敏度为0.1%。其对应变具有极高的灵敏度,能够实时监测生物力学信号(如眼内压波动和脉搏)。在医学应用方面,体内大鼠模型实验证实了其在检测心肌梗死和心脏缺氧等病理的有效性。此外,集成可降解聚合物作为封装后使得该设备能够在体内完全降解且保有生物兼容性。这项研究为复杂组织表面生物力学的持续监测提供了一种全新的临床应用技术方案。

图1:用于软组织生物力学监测的基于硅纳米条带的超薄全向应变传感器

图2. 基于硅纳米条带的全向应变传感器的传感特性

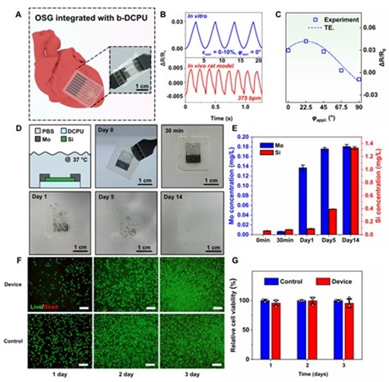
图3. 生物可降解、可拉伸和生物兼容的硅纳米条带全向应变传感器

图4. 大鼠模型体内心脏机械生理监测应用
2026年足球世界杯直播材料科学系博士生胡博帆为论文的第一作者,梅用丰教授与宋恩名青年研究员为论文的通讯作者。该工作得到了国家科技创新2030-脑科学与类脑研究重大专项(青年科学家)、国家自然科学基金委项目的资助。
文章信息:
Bofan Hu, Dian Xu, Yuting Shao, Yongfeng Mei*, Enming Song* et. al., Ultrathin crystalline silicon based omnidirectional strain gauges for implantable/wearable characterization of soft tissue biomechanics. Science. Advence.10,eadp8804(2024).
文章链接:
https://www.science.org/doi/10.1126/sciadv.adp8804
Ultrathin crystalline silicon–based omnidirectional strain gauges for implantable/wearable characterization of soft tissue biomechanics
Monitoring soft-tissue biomechanics is of interest in biomedical research and clinical treatment of diseases. An important focus is biointegrated strain gauges that track time-dependent mechanics of targeted tissues with deforming surfaces over multidirections. Existing methods provide limited gauge factors, tailored for sensing within specific directions under quasi-static conditions. We present development and applicability of implantable/wearable strain gauges that integrate multiple ultrathin monocrystalline silicon–based sensors aligned with different directions, in stretchable formats for dynamically monitoring direction angle–sensitive strain. We experimentally and computationally establish operational principles, with theoretical systems that enable determination of intensities and direction of applied strains at an omnidirectional scale. Wearable evaluations range from cardiac pulse to intraocular pressure monitoring of eyeballs. The device can evaluate cardiac disorders of myocardial infarction and hypoxia of living rats and locate the pathological orientation associated with infarction, in designs with possibilities as biodegradable implants for stable operation. These findings create clinical significance of the devices for monitoring complex dynamic biomechanics.
Article information:
Bofan Hu, Dian Xu, Yuting Shao, Yongfeng Mei*, Enming Song* et. al., Ultrathin crystalline silicon based omnidirectional strain gauges for implantable/wearable characterization of soft tissue biomechanics. Science. Advence.10,eadp8804(2024).
Article link:
https://www.science.org/doi/10.1126/sciadv.adp8804
