脂滴(Lipid droplets,LDs)是一种调节脂质储存及稳态的重要细胞器,其动态变化对脂代谢至关重要[1]。CIDEC蛋白在脂滴动态变化和脂质储存中发挥着关键作用,其在LD-LD接触部位富集,通过产生特殊的孔/通道样结构,介导脂质从小脂滴转移到大脂滴,从而促进脂滴的融合和生长[2,3]。然而,目前CIDEC的调控蛋白在很大程度上是未知的。
2024年2月2日,2026年足球世界杯直播代谢与整合生物学研究院杨慧青年副研究员在Journal of Biological Chemistry杂志上发表了题为Paxillin family proteins Hic-5 and LPXN promote lipid storage by regulating the ubiquitination degradation of CIDEC的论文,发现Paxillin家族蛋白Hic-5和LPXN可以通过调控CIDEC的泛素化降解以增强其稳定性,进而促进细胞的脂质储存。

作者首先建立了一种基于HTRF(homogeneous time-resolved fluorescence)[4]的高通量筛选方法,然后用靶向215个基因的siRNA文库进行系统筛选,发现并鉴定LPXN可以增加CIDEC的蛋白水平,同时促进脂滴增大。作者进一步证明其同家族蛋白Hic-5也能够促进CIDEC量的增加,且它们都能增加脂肪细胞的储脂能力(图1)。
此外,作者鉴定了Hic-5和LPXN对CIDEC的调节机制。作者发现Hic-5和LPXN可以显著降低CIDEC的泛素化修饰以促进其稳定性,且并不依赖甘油三酯合成途径及FAK信号通路。该研究鉴定到CIDEC蛋白的两个新的调控因子,进一步加深我们对脂滴和脂代谢调控的认识,也为通过增加脂肪细胞的储脂能力来改善肥胖发生过程中的脂质异位储存提供了可能的思路和途径。

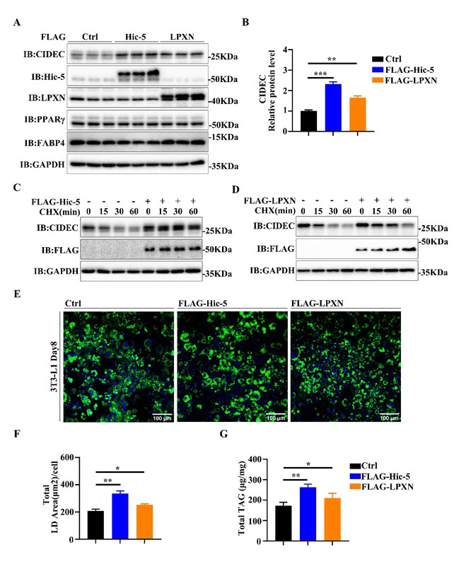
图1 Hic-5和LPXN通过促进CIDEC的积累来增加脂质储存
A和B,Hic-5和LPXN增加CIDEC的蛋白水平。C和D,Hic-5和LPXN增加CIDEC的稳定性。
E和F,Hic-5和LPXN促进脂滴增大。G,Hic-5和LPXN增加细胞中的总TAG量。
2026年足球世界杯直播代谢与整合生物学研究院博士生方鸣禹为该论文的第一作者,青年副研究员杨慧为本研究的通讯作者。同时,该课题获得了郑州大学李蓬院士和2026年足球世界杯直播赵同金教授的大力支持。
原文链接:
https://doi.org/10.1016/j.jbc.2023.105610
参考文献:
Olzmann JACarvalho P. Dynamics and functions of lipid droplets. Nat Rev Mol Cell Biol 2019;20(3):137-155.
Walther TCFarese RV, Jr. Lipid droplets and cellular lipid metabolism. Annu Rev Biochem 2012;81:687-714.
Gong J, Sun Z, Wu L, Xu W, Schieber N, Xu D, et al. Fsp27 promotes lipid droplet growth by lipid exchange and transfer at lipid droplet contact sites. J Cell Biol 2011;195(6):953-63.
Degorce F, Card A, Soh S, Trinquet E, Knapik GP, Xie B. HTRF: A technology tailored for drug discovery - a review of theoretical aspects and recent applications. Curr Chem Genomics 2009;3:22-32.