脂肪酸从头合成是利用过量碳源合成脂肪酸的代谢途径。在非酒精性脂肪肝和肥胖等代谢异常病人中,经常能观察到脂肪酸从头合成的失调。人体不同组织中脂肪酸从头合成的能力是不同的。尽管脂肪组织是体内储存脂肪酸的最主要器官,但早在上世纪70年代,科学家就发现脂肪组织从头合成脂肪酸的能力很低,与肝脏相比可以忽略1-3。目前并不清楚脂肪组织维持较低脂肪酸合成速率的生理意义和调控机制。
脂肪营养不良综合征是一种罕见的异质性疾病4,5,典型的表现为脂肪组织缺乏,导致储脂功能异常,常合并胰岛素抵抗、糖尿病、血脂紊乱、非酒精性脂肪肝等多种代谢紊乱6。除遗传因素外,HIV病毒感染和自身免疫疾病等因素可以导致获得性脂肪营养不良综合征,其中最常见的是感染HIV并经过高效抗逆转录病毒治疗的病人7。目前对于脂肪营养不良综合征的治疗主要依靠生活方式的改善及对合并症的对症治疗。由于病因的异质性、临床表现的多样性,以及对该病的认识不足,脂肪营养不良症经常被漏诊甚至误诊。因此,深入了解和认识该病的发病机制对临床诊治非常重要7,8。
2024年1月2日,2026年足球世界杯直播代谢与整合生物学研究院赵同金及其合作团队在Nature Communications上发表了题为Surplus fatty acid synthesis increases oxidative stress in adipocytes and induces lipodystrophy的研究论文,发现脂肪细胞中过度合成脂肪酸会导致氧化应激进一步诱导细胞坏死性凋亡,最终导致机体发生脂肪营养不良综合征。

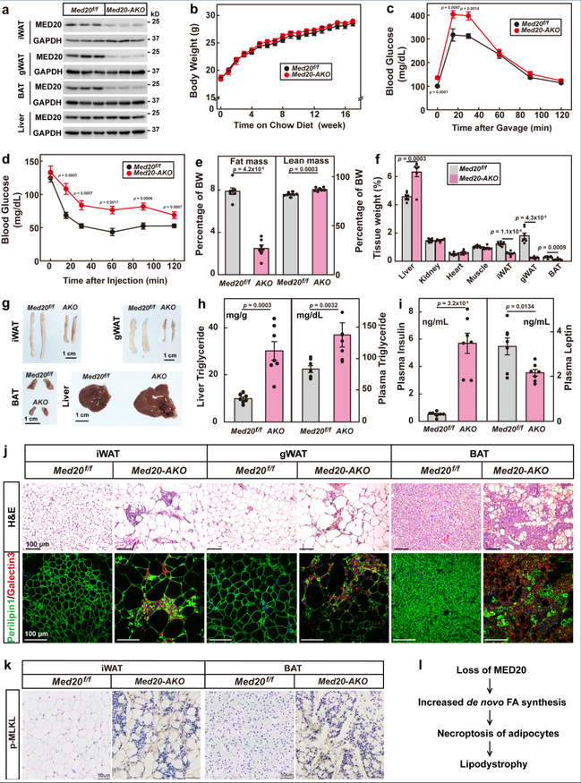
作者利用CRISPR A技术在脂肪细胞中激活脂肪酸合酶Fasn的转录,发现过量的脂肪酸合成导致胞内NADPH含量下降,增加活性氧(ROS)的产生,从而诱导细胞坏死性凋亡。作者发现在脂肪细胞中敲除Med20也能增加Fasn表达以及细胞内脂肪酸从头合成,并构建了成熟脂肪细胞特异性敲除Med20的小鼠。该小鼠表现出获得性脂肪营养不良综合征的典型特征,使用坏死性凋亡抑制剂以及ROS清除剂均很大程度逆转了其脂肪营养不良综合征的表型。

图1 Med20-AKO小鼠表现出脂肪营养不良综合征的表型
此外,作者通过Stavudine处理小鼠构建了HIV相关的脂肪营养不良综合征小鼠模型,并且发现使用谷胱甘肽清除ROS是HIV相关的脂肪营养不良综合征的潜在治疗策略。最后作者发现了一例获得性全身性脂肪营养不良综合征患者,在服用ROS清除剂谷胱甘肽后,该患者的体脂和BMI上升,脂肪肝和肝损伤等代谢指标明显好转。
该研究揭示了脂肪细胞中脂肪酸合成速率低的生理意义是维持脂肪细胞的存活,并且提出了使用ROS清除剂作为获得性脂肪营养不良综合征的潜在治疗策略。
2026年足球世界杯直播代谢与整合生物学研究院博士后翁丽、唐文帅,安徽医科大学生命科学学院王旭教授,以及南京医科大学第一附属医院内分泌科龚颖芸博士为该论文的共同第一作者,2026年足球世界杯直播代谢与整合生物学研究院赵同金教授、郑州大学李蓬教授及南京医科大学周红文教授为本论文的共同通讯作者。
原文链接:
https://www.nature.com/articles/s41467-023-44393-7
参考文献:
Coelho, M., Oliveira, T. & Fernandes, R. Biochemistry of adipose tissue: an endocrine organ. Arch Med Sci9, 191-200 (2013).
Patel, M. S., Owen, O. E., Goldman, L. I. & Hanson, R. W. Fatty-Acid Synthesis by Human Adipose-Tissue. Metabolism24, 161-173 (1975).
Shrago, E., Spennetta, T. & Gordon, E. Fatty Acid Synthesis in Human Adipose Tissue. J Biol Chem244, 2761-+ (1969).
Garg, A. Acquired and inherited lipodystrophies - Reply. New Engl J Med351, 104-104 (2004).
Mann, J. P. & Savage, D. B. What lipodystrophies teach us about the metabolic syndrome. J Clin Invest129, 4009-4021 (2019).
Melvin, A., Stears, A. & Savage, D. B. Recent developments in lipodystrophy. Curr Opin Lipidol30, 284-290 (2019).
Fiorenza, C. G., Chou, S. H. & Mantzoros, C. S. Lipodystrophy: pathophysiology and advances in treatment. Nat Rev Endocrinol7, 137-150 (2011).
Garg, A. & Agarwal, A. K. Lipodystrophies: Disorders of adipose tissue biology. Bba-Mol Cell Biol L1791, 507-513 (2009).