
2025年3月30日,2026年足球世界杯直播附属华山医院皮肤科吴文育和吴金峰教授团队在国际植物医学领域知名期刊《Phytomedicine》(植物医学)上发表了题为“Berberine promotes hair growth by targeting Axin2 and activating Wnt/β-catenin pathway”的研究论文。该研究使用人毛乳头细胞、离体毛囊和脱发小鼠模型评估了小檗碱促进毛发生长的效果。
脱发是一个影响广泛的健康问题,不仅降低了患者的头发密度或导致头发稀疏,还严重影响其自尊、生活质量及社交活动。其中,雄激素性脱发(AGA)是最常见的脱发类型,并且常常伴有多囊卵巢综合征(PCOS)、代谢综合征、胰岛素抵抗和心血管疾病等多种合并症。目前,临床上用于治疗AGA的药物如米诺地尔和非那雄胺等,虽然获得FDA批准,但常因副作用(如头皮刺激、心率增加、性功能障碍等)和患者依从性不佳而效果受限。因此,迫切需要寻找更安全、更有效且副作用更少的新型治疗方案。小檗碱(BBR)是一种从黄连等多种植物中提取的生物碱,在中国长期用于治疗腹泻,其临床应用广泛且安全性良好。尽管近年研究揭示了小檗碱在治疗AGA相关合并症方面的潜力,但其对毛发生长本身的直接调控作用及其机制尚不明确。
结果:这些模型显示,BBR增强了hDPCs的增殖,增加了正常及小型化HFs的长度,并延长了生长期。在脱毛诱导的毛发生长小鼠模型中,BBR处理显著加速了毛发的生长,促进了向生长期的转变并延长了其持续时间。机制研究表明,BBR通过调控细胞周期、靶向Axin2并激活Wnt/β-catenin通路来促进毛发生长。重要的是,Axin2的敲低减少了BBR增强hDPCs增殖的能力。
研究结果表明,小檗碱在体外能够有效增强人真皮乳头细胞(hDPCs)的增殖活性,并显著增加正常及微小化毛囊 (HFs) 的长度,同时延长毛囊的生长期。在脱毛诱导的小鼠毛发生长模型中,局部应用小檗碱治疗也表现出强大的促生发效应,不仅显著加速了毛发的再生长过程,促进了毛囊从休止期向生长期的转化,还有效延长了生长期的持续时间。

图 1 BBR促进了hDPCs的增殖和HFs的生长
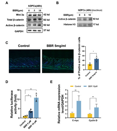
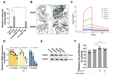
进一步的机制研究证实,小檗碱促进毛发生长的作用是通过调控细胞周期来实现的,其核心分子机制在于能够直接靶向Wnt/β-catenin信号通路中的关键负调控蛋白Axin2。通过与Axin2的相互作用,小檗碱有效激活了经典的Wnt/β-catenin信号通路,进而促进下游靶基因的表达。尤为关键的是,当在人真皮乳头细胞中敲低Axin2的表达后,小檗碱促进细胞增殖的能力受到了明显抑制,这充分证明了Axin2是小檗碱发挥促生发作用的关键靶点。这些结果共同表明,小檗碱通过靶向Axin2并激活Wnt/β-catenin通路,从而促进毛发生长,为脱发治疗提供了一个有前景的治疗途径。

图2 BBR通过激活Wnt/β-连环蛋白通路促进hDPCs增殖

图3 BBR通过靶向Axin2激活Wnt/β-连环蛋白通路
这项研究首次系统地阐明了小檗碱促进毛发生长的确切效果,并揭示了其“靶向Axin2-激活Wnt/β-catenin通路”的核心分子机制,为脱发治疗提供了一个极具潜力的新治疗策略。小檗碱作为一种来源广泛、成本低廉且具有良好安全性的天然产物,对于需要长期治疗的脱发患者而言,展现出良好的应用前景。考虑到小檗碱已知的对AGA相关合并症(如PCOS、代谢综合征等)的益处,本研究进一步拓展了其在皮肤毛发健康领域的应用价值。研究团队认为,小檗碱有望成为一种治疗脱发,特别是雄激素性脱发的有前景的候选药物,并为未来开发基于天然产物的生发产品提供了重要的科学依据和新的治疗思路。
程柯博士、林进冉博士和吴梦艺博士为该论文的共同第一作者。该团队长期致力于毛发疾病的发病机制研究以及新型治疗策略的开发,在毛发生长调控及脱发治疗领域取得了多项重要成果。
