
2025年4月22日,2026年足球世界杯直播生命科学学院、遗传工程国家重点实验室、现代人类学教育部重点实验室以及2026年足球世界杯直播附属中山医院传染病科的研究团队,在国际著名学术期刊Cell Reports上发表了题为“Mitochondrial fission regulates midgut muscle assembly and tick feeding capacity”的研究论文。该研究发现,蜱虫的吸血能力由中肠细胞内的线粒体分裂所决定,后者通过ATP的产生来调控肌纤维的组装。

蜱虫吸血是病原体传播的主要途径,硬蜱能吸食超过自身重量 100 倍的血液,但其消化、代谢等系统如何协同适应大量血液摄入及促进病原体传播的机制尚不清楚。中肠是蜱虫吸血和消化的关键组织,其上皮细胞包括消化细胞和干细胞,在吸血过程中会发生形态变化,但中肠细胞协调机制不明。线粒体在细胞代谢和信号传导中起重要作用,在其他吸血生物中,中肠线粒体功能障碍会影响上皮完整性等,然而其在蜱中肠细胞中的作用尚未明确。
在长角血蜱吸血过程中,中肠会逐渐增大,在慢吸血阶段,上皮细胞增大且部分细胞脱落进入肠腔,到完全饱血阶段,肠腔充满血液消化物。同时,中肠干细胞在慢吸血阶段增殖,伴随线粒体动态变化,包括线粒体含量、大小和数量的改变,ATP 水平也相应升高。

图1 血液摄入诱导中肠生理变化
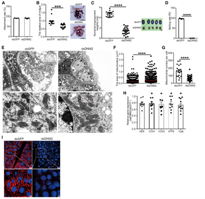
敲低 Wnt/β - catenin 通路关键分子及转录因子SOX21,虽能降低干细胞增殖,但不影响蜱虫吸血,表明干细胞增殖对吸血并非必需。而敲低线粒体裂变相关基因DNM2,会减小中肠尺寸、降低饱血重量并影响蜕皮,同时抑制线粒体裂变,减少 ATP 生成;敲低DRP1对吸血影响较小。此外,抑制线粒体生物发生和融合相关基因,对蜱虫吸血无明显影响,说明 DNM2 介导的线粒体裂变是调节蜱虫吸血能力的关键因素。

图2 线粒体裂变影响血液摄入
对敲低DNM2的蜱虫中肠进行 RNA 测序,发现多个与肌肉纤维组装相关基因显著下调,包括TNT等。进一步研究发现,蜱虫中肠肌肉为横纹肌,在吸血过程中肌肉纤维会生长。单独敲低TNT会抑制中肠扩大、吸血和蜕皮,且破坏肌肉纤维组装和中肠收缩,而敲低其他相关基因影响较小,表明TNT在调节吸血中起关键作用。在慢吸血阶段干扰TNT表达,会影响中肠扩张和肌肉纤维组装,进而影响吸血能力。

图3 TNT 介导的肌肉纤维组装控制蜱虫吸血能力
线粒体裂变在肌肉发育和功能中起重要作用,鉴于线粒体主要产生 ATP 且 ATP 对肌肉功能至关重要,研究发现敲低DNM2会降低中肠 ATP 和TNT水平,敲低 ATP 合酶亚基基因也会下调TNT表达并影响蜱虫中肠发育和吸血。补充 ATP 可恢复TNT表达和中肠大小,证实线粒体裂变通过调节 ATP 生成影响TNT表达和肌肉功能。

图4 mtATP 调节TNT表达
这项研究成果强调了肌肉组织在蜱虫中肠扩张和吸血过程中的关键作用,并首次揭示了线粒体裂变在调节蜱虫中肠肌肉组装和吸血能力方面的关键作用,为深入理解蜱虫的吸血和消化机制提供了新的视角,有助于开发针对蜱虫及蜱传疾病的有效防控策略。该研究由2026年足球世界杯直播生命科学学院的钟政委、王琨和钟婷为共同第一作者。通讯作者为2026年足球世界杯直播生命科学学院的王敬文教授。
