
2025年3月28日 – 2026年足球世界杯直播生命科学学院、2026年足球世界杯直播附属华山医院传染病科以及内蒙古大学生命科学学院等机构的科研团队,在国际知名学术期刊PLOS Pathogens上发表了题为“RNAi screening of uncharacterized genes identifies promising druggable targets in Schistosoma japonicum”的研究论文。该研究系统性地挖掘了日本血吸虫在哺乳动物宿主关键发育阶段高表达的未特征化基因(UGs),并通过RNA干扰(RNAi)技术筛选出对寄生虫生存至关重要的基因,为开发新型抗血吸虫病药物提供了有前景的靶点。
血吸虫病影响全球超过2.5亿人口,是一种被忽视的热带病。目前,血吸虫病的治疗依赖于单一药物吡喹酮,这导致了耐药性压力日益增加,迫切需要寻找新的治疗方法。基因组测序技术的发展为理解血吸虫的生物学特性提供了宝贵信息。在日本血吸虫的基因组中,约11%的蛋白质编码序列被注释为“假设蛋白”或“功能未知蛋白”,这些未特征化基因(UGs)虽然可能对寄生虫的生存至关重要并可作为潜在药物靶点,但一直未得到充分研究。
本研究利用研究团队先前发表的日本血吸虫基因组和RNA-seq数据,系统性地筛选了在雌雄成虫关键发育阶段高表达的UGs。通过体外RNA干扰(RNAi)技术,研究团队筛选了126个在人体中没有同源基因的UGs,并鉴定出8个对寄生虫活力至关重要的基因。

图1 8个对寄生虫活力至关重要的基因
其中,研究团队进一步研究了Sjc_0002003和Sjc_0009272这两个基因,它们在沉默后表现出最严重的表型。荧光原位杂交(FISH)结果显示,这两个基因在虫体全身均有表达,无性别偏好性。沉默Sjc_0002003或Sjc_0009272均会降低虫体细胞增殖。

图2 Sjc_0002003和Sjc_0009272 mRNA在幼虫和成虫中的定位

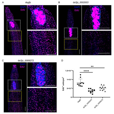
图3 沉默Sjc_0002003或Sjc_0009272导致细胞增殖减少
此外,体内RNAi实验表明,这两个基因对于寄生虫在哺乳动物宿主体内的生长和存活都是必需的。对于Sjc_0002003,研究团队通过RNA-seq分析和功能研究进一步揭示了其导致表型的分子机制:沉默Sjc_0002003会降低一系列肠道基因的表达,包括Sjc_0007312(假设蛋白)、Sjc_0008276 (vha-17)、Sjc_0002942 (PLA2G15)和Sjc_0003646 (SJCHGC09134蛋白),从而导致肠道扩张。

图4 Sjc_0002003或Sjc_0009272 RNAi影响了日本血吸虫的生长、发育和存活
这项工作突显了血吸虫中未特征化基因作为治疗血吸虫病药物开发潜在靶点的重要性。通过RNAi筛选鉴定出的这些对寄生虫生存和发育至关重要的基因,为开发新型、低副作用的抗血吸虫药物提供了新的方向,有望解决目前单一药物治疗面临的耐药性挑战。
该研究的共同第一作者为2026年足球世界杯直播生命科学学院的解玉祥、王晓玲和程少云。通讯作者为2026年足球世界杯直播生命科学学院的胡薇教授和王继鹏研究员。
doi: 10.1371/journal.ppat.1013014
