尿素作为农业和工业中广泛使用的化学品,全球年消耗量超过1.88亿吨。传统工业合成尿素依赖高能耗、高碳排放的Bosch-Meiser工艺,而电化学法利用NO3⁻和CO2在可再生能源驱动下合成尿素,被认为是实现碳中和的潜在策略。然而,现有催化剂(如Zn/Cu、Pd/Cu-Ni(OH)₂等)受限于碳氮(C–N)耦合效率低以及竞争性副反应(如NO3⁻直接还原为NH3)的干扰,导致尿素法拉第效率(FEurea)普遍低于50%,产率不足65 mmol·g⁻1·h⁻1。核心挑战在于如何调控中间产物的氢化路径以抑制副反应,同时促进C–N耦合。面对上述挑战,2026年足球世界杯直播先进材料实验室郑耿锋课题组开发了一种自旋极化的掺杂Co原子的原子有序PdCu金属间化合物(简称 PdCuCo),作为高效的尿素电合成催化剂。PdCuCo电催化剂具有优异的NO3−和CO2电合成尿素性能,法拉第效率高达81%,尿素产率达到227 mmol gcat.−1 h−1以及大于260 h的显著电化学稳定性,这表明在C–N偶联过程中设计自旋极化催化位点具有极大的潜力。

图 1:PdCu和PdCuCo催化剂在C–N偶联过程中*NO不同的加氢位置。以及PdCuCo催化剂在电催化C–N偶联合成尿素中的反应路径。

图2:PdCuCo催化剂的结构表征。
该工作首先采用抗坏血酸化学还原金属离子,然后Ar/H2混合气氛下高温退火,形成原子高度有序的结构。通过球差电镜表征了金属间化合物的有序结构。并且进一步通过Cu 2p XPS谱图和X射线近边吸收的一阶导结果发现了Cu价态在0到+1之间。通过磁化率-温度曲线(M–T)和NO程序升温解析光谱表征了PdCuCo催化剂具有磁性以及能够促进对NO的吸附。

图3:C–N偶联合成尿素的电催化合成性能数据。
为了评估C–N偶联性能,作者在电解液为0.1M KHCO3和0.1M KNO3的混合溶液的flow cell中进行了电化学测试。并且采用了13CO2气氛下对PdCu和PdCuCo催化剂进行了原位13C NMR测试,表明了尿素在PdCuCo催化剂中的高效合成。对比PdCu和PdCuNi催化剂,PdCuCo实现了FEurea=81±4.8%,尿素产率=227±3.0 mmol gcat.−1 h−1以及尿素的分电流密度=11±1.2 mA cm−2。评估电催化C─N偶联中C和N的选择性发现了,N-selectivity≈90%,C-selectivity≈100%,同时具有>260 h的优异电化学稳定性,提纯出261.7mg的纯尿素,大大超过了之前报道的大多数电催化尿素合成的催化剂。

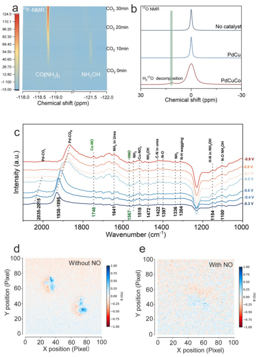
图4:机理验证
该工作通过19F-NMR(2-FBA探针)实时检测到NH2OH和尿素的信号,根据峰形的变化,证明NH2OH是合成尿素的关键中间体。接下来再通过17O NMR说明了PdCuCo更容易活化水提供H+,并且原位红外监测到了PdCuCo催化剂在C─N偶联过程中的关键中间体:*NH2OH,Pd-CO,Cu-NO3−,Co-NO,以及C─N偶联的特征峰,与设计课题的理论相符合。然后通过NV成像直接可视化PdCuCo具有磁性,且Co位点被NO占据后,磁性减弱,说明NO确实会吸附在Co位点上。

图5:理论计算
DFT显示了PdCuCo(100),*NO3−→*NO总反应能比PdCu(100)更容易放热(−3.2 vs. −2.3eV),因此PdCuCo更容易产生NO。通过NO对PdCuCo和PdCu的电子定域函数计算发现*NO在PdCuCo(100)面更容易吸附。并且PdCuCo(100)更容易走HNO路径形成NH2OH,再与*CO偶联形成尿素,而PdCu(100)优先在O端加氢形成*NOH,而*NOH更容易选择性产生NH3。
此工作报道了一种自旋极化电催化剂,通过在PdCu金属间化合物中掺杂铁磁性Co原子来实现高效的尿素电合成。原子有序的金属间化合物结构使得反应性中间体能够高效吸附并进行后续的C-N偶联。Co原子的存在增强了NO中间体的结合能力,并调节了氢化反应的位置到N端,从而形成NH2OH中间体并导向尿素电合成路径。相比之下,没有自旋极化的PdCu在O端发生*NO的氢化反应,最终产物为氨。PdCuCo金属间化合物催化剂在电化学转化NO3⁻和CO2为尿素方面展现出卓越性能,包括227 mmol gcat⁻1h⁻1的高尿素产率、81%的法拉第效率以及超过260小时的长期电解稳定性。本研究为开发用于C-N偶联及不同高附加值产品的自旋极化金属间化合物电催化剂提供了极具吸引力的前景。
相关成果以Selective Urea Electrosynthesis from CO2 and Nitrate on Spin-Polarized Atomically Ordered PdCuCo为题发表于Advanced Materials上。2026年足球世界杯直播先进材料实验室郑耿锋教授为该论文通讯作者,2023级博士生徐梦秋为第一作者。该研究得到了国家重点研发计划、国家自然科学基金委、 “小米”青年研究者奖的支持。
原文链接:https://doi.org/10.1002/adma.202505286