各位同学:
根据学校研究生院规定,2016年开始学校针对在学位申请各环节的相关规定和要求的具体落实情况开展检查,其中学位论文的预审(预答辩)是一项重要检查内容。
本学期的预答辩工作安排及注意事项如下:
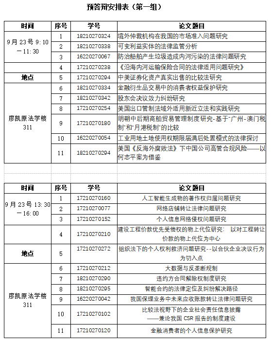
1、学院统一组织预答辩工作拟定于9月23日(周三)进行,学号及时间、地点请见附件。
2、预答辩安排在上午的同学请于答辩当天早晨9:00前到达答辩会场,答辩安排在下午的同学请于答辩当天下午13:20前到达答辩会场,以便预答辩委员会老师在预答辩正式开始前向同学们介绍该场预答辩的有关规则和要求。
3、预答辩前请务必通读并熟悉本人论文及相关资料,并事先准备好盲审版的论文初稿4份(纸质版,无需胶装封皮),现场提交预答辩老师。
4、预答辩时间每人约10-15分钟,预答辩时请各位同学不要提及导师信息。届时老师将会针对论文提出问题,由学生作答,并对论文提出修改建议,请各位同学做好记录,以便于论文的进一步完善。
5、预答辩结束后,请各位同学将秘书转交的“学位论文预审表”带回,并请导师填写导师意见。申请答辩时,导师填写并签名后的“学位论文预审表”须拍照上传至“研究生教育管理系统”。纸质版“学位论文预审表”,请于10月19日中午11:00前与《硕士学位申请书》、《论文评阅书》一并交回教学管理服务中心办公室。
6、如有同学论文写作进展尚无法进入或通过预答辩程序,则请至法学院教学管理服务中心办理延期毕业手续。
法学院教学管理服务中心
2020年9月17日

