高级律师学院
本站地图
English
本站地图
English
首页
学院概况
学院简介
学院历史
领导简介
组织机构
联系我们
师资团队
专任教师
法学理论学科
法律史学科
宪法行政法学科
刑法学科
民商法学科
诉讼法学科
经济法学科
自然资源与环境保护法学科
国际法学科
兼职教授
荣休教师
博士后
全日制博士后
在职博士后
联合培养博士后
学术研究
科研动态
学术新论
学术论文
学术著作
研究机构
学生培养
本科生
培养目标
招生信息
人才培养
法学硕士
培养目标
招生信息
人才培养
法律硕士
培养目标
招生信息
人才培养
法学博士
培养目标
招生信息
人才培养
法律博士
培养目标
招生信息
人才培养
LL.M.中国商法
招生信息
培养目标
人才培养
海外交流合作
新闻动态
合作院校
北美
欧洲
亚洲、大洋洲
师生风采
综合服务
师生活动
媒体视角
社会培训
培训新闻
培训课程
品牌课程
高阶课程
国际课程
海外课程
党团工作
党建工作
主题教育专题
党纪学习教育专题
团建工作
校友天地
通知公告
首页
公共信息
通知公告
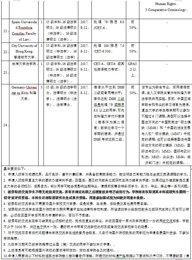
2026年足球世界杯直播法学院2017年秋季学生出国交换项目(院际)
发布时间:2016-12-07
下载信息
[文件大小:
30.00KB
下载次数:
782
次]
点击下载文件:2026年足球世界杯直播法学院2017年秋季学生出国交换项目
map