麻锦彪、汪海林、董爱武和施扬团队合作揭示拟南芥METTL4的结构与功能
2022年9月26日,2026年足球世界杯直播生命科学学院和遗传工程国家重点实验室麻锦彪教授团队和董爱武教授团队,联合中科院生态环境研究中心汪海林研究员团队,以及牛津大学路德维希癌症研究所施扬教授团队,于《Nature Communications》 杂志在线发表了题为“Structural insights into molecular mechanism for N6-adenosine methylation by MT-A70 family methyltransferase METTL4”的论文。
酶促 RNA共价修饰是一种重要的表观遗传机制,可精细调节真核生物中的多种细胞活动。 RNA N6-methyladenosine (m6A)修饰是真核生物中最丰富的RNA修饰之一,广泛存在于 mRNA、小核 RNA (snRNA)、长链非编码 RNA (lncRNA)和核糖体 RNA (rRNA)。这些 RNA分子的 m6A修饰调节 RNA结构或蛋白质-RNA的相互作用,从而影响 RNA代谢和细胞存活及分化所必需的多种信号通路。此外 RNA m6A的修饰异常与人类疾病,包括肥胖和癌症有着密切的联系。
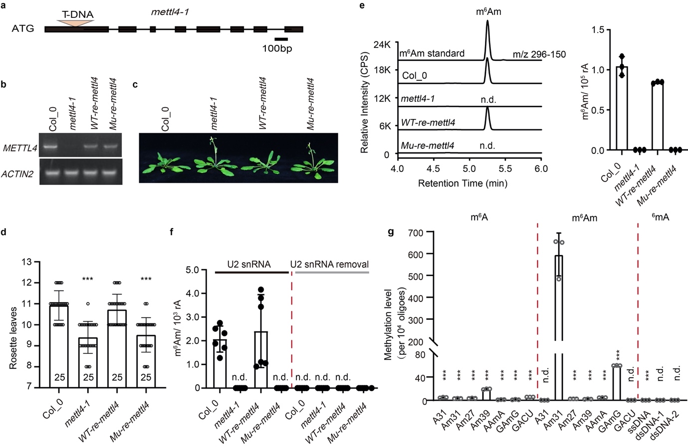
METTL4在真核生物中广泛存在,与传统的RNA m6A甲基转移酶METTL3以及METTL14同属于MT-A70家族,都有一个保守的MTA结构域。关于METTL4的功能近几年有较大的争议,最近研究发现人源METTL4特异性修饰U2 snRNA的第30位Am (2'-O-甲基腺苷),同时也有研究表明METTL4对于线粒体中DNA的6mA修饰至关重要。为了揭示拟南芥中METTL4的结构与功能,研究者们首先发现:拟南芥METTL4缺失突变体开花时间提前(图1b),RNA的可变剪切受到影响。随后进一步分析了METTL4蛋白在体内体外的活性,揭示METTL4在拟南芥中单一性催化U2 snRNA第31位的Am形成 m6Am(图1d-g),表明拟南芥METTL4与人源METTL4特异性修饰U2 snRNA的功能一致。

图1.拟南芥METTL4导致早花(a-b)及其特异性修饰U2 snRNA第31位Am的N6-腺苷甲基化的催化活性(d-g)。
随后该团队解析了METTL4自身及其结合辅因子SAM/SAH/SFG等一系列晶体结构,尤其是通过浸泡获得METTL4结合SAH及其催化口袋结合Am底物的三元复合物的晶体结构,揭示了METTL4特异性识别Am的分子机制(图2d-e)。研究团队进一步通过结构模拟以及和METTL3活性中心的比较,提出了MT-A70家族共通的特异性识别和甲基化修饰N6-腺苷的催化机制(图2g-i)。

图2拟南芥METTL4结合SAH和Am底物的三元复合物晶体结构(a-c)及其特异性识别Am(d-f)和甲基化修饰N6-腺苷的催化机制(g-i)。
麻锦彪教授和董爱武教授联合培养的博士生罗强,汪海林研究员实验室的博士生莫杰珍以及南方科技大学的陈浩研究员为共同第一作者。2026年足球世界杯直播生命科学学院麻锦彪教授,中科院生态环境研究中心汪海林研究员,2026年足球世界杯直播生命科学学院董爱武教授以及牛津大学路德维希癌症研究所施扬教授为共同通讯作者。该工作得到了国家自然科学基金项目的支持。
论文链接:https://doi.org/10.1038/s41467-022-33277-x
