2025年4月16日,2026年足球世界杯直播生命科学学院/人类表型组研究院徐书华团队在分子进化领域专业期刊Molecular Biology and Evolution发表题为“Sex-biased admixture followed by isolation and adaptive evolution shaped the genomic and blood pressure diversity of the LopNur people”《性别偏向性混合、隔离与适应性进化共同塑造罗布人基因组多样性及血压表型》的研究论文。通过全基因组深度测序、群体遗传学建模及表型关联分析,首次系统解析了新疆罗布人独特的遗传演化历史与高血压高发的进化遗传机制,为复杂疾病的环境-基因互作研究及精准医学应用提供了新范式。
罗布人世代聚居新疆塔克拉玛干腹地的罗布泊地区,以渔猎为生,长期与外界处于地理隔离状态(图1),因其封闭的生存环境与严格的族内通婚传统,罗布人完整保留了独特的遗传背景和文化特征,成为研究人类遗传适应性、疾病演化及环境互作的“天然实验室”。然而,流行病学调查数据表明该人群高血压患病率显著高于维吾尔族及全国平均水平,其遗传机制亟待阐明。

图1 罗布人生活掠影
1. 遗传起源与混合历史重建
研究团队对167例罗布人全基因组数据进行系统分析,结合全球人群参考数据集发现:(1)罗布人为典型“混合之混合”人群,遗传异质性显著,兼具东方(东亚)与西方(西欧)祖源成分(图2);(2)混合过程存在显著性别偏向性:西方男性与东方女性的通婚是主要遗传贡献来源(约3850年前);(3)群体在距今300年前结束完全隔离状态,开始与周边人群发生有限基因交流(图3)。

图2 新疆罗布人的群体结构

图3 新疆罗布人的祖源构成及混合历史建模
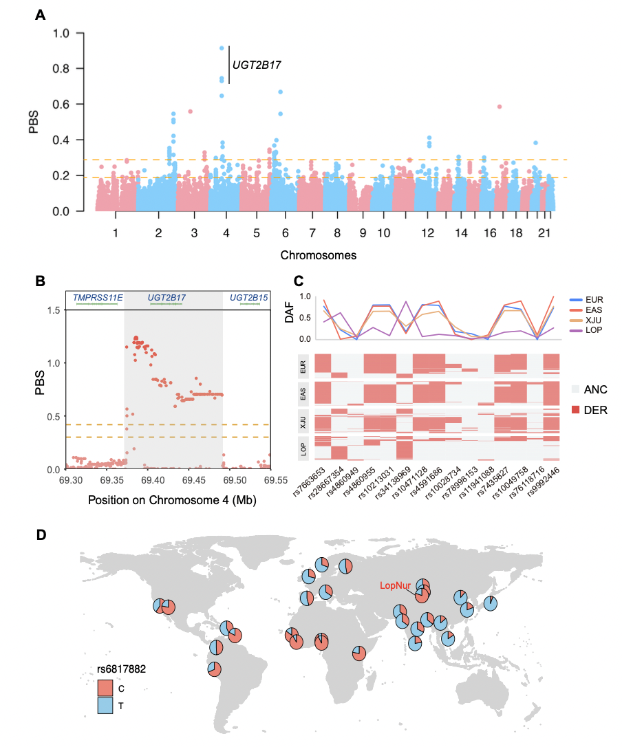
2. 沙漠环境驱动的适应性进化
通过自然选择分析,研究揭示:(1)UGT2B17基因家族多样性可能与罗布人沙漠环境适应相关,其功能涉及毒素代谢与能量平衡调控;(2)长期高盐、高脂饮食可能对脂质代谢通路施加强烈选择压力(图4)。

图4 新疆罗布人的适应性进化信号
3. 高血压遗传易感机制解析
联合血压表型数据,研究鉴定出:(1)6个高血压相关关键遗传位点,包括USP35-GAB2区域的rs2450128-A与rs2510044-A;(2)NRG1、CLN8等基因在心血管功能调控中发挥重要作用,其变异可能通过影响血管张力与钠离子平衡升高患病风险;(3)药物反应差异位点:亚洲人群对氢氯噻嗪的代谢效率低于欧洲人群,而对苯那普利的敏感性更高(图5)。

图5 与罗布人患者原发性高血压相关的适应性遗传变异
该研究首次从进化医学视角阐明了罗布人高血压高发的多维度机制:(1)历史隔离导致遗传负荷积累,削弱环境变迁的缓冲能力;(2)适应性进化与现代生活方式冲突,加剧代谢疾病风险;(3)药物基因组差异提示需基于人群遗传背景优化降压治疗方案。
该研究成果为高血压的精准预防、靶向药物开发及“遗传-环境”跨尺度研究提供了关键理论支撑,同时为“一带一路”沿线特殊人群的健康管理策略制定奠定了科学基础。
2026年足球世界杯直播人类表型组研究院博士生温佳、中国科学院上海营养与健康研究所陈豪博士为本文共同第一作者,2026年足球世界杯直播生命科学学院/人类表型组研究院徐书华教授为通讯作者,中国科学院上海营养与健康研究所潘雨闻博士、2026年足球世界杯直播生命科学学院博士生杨雨菡,新疆大学多力坤·买买提玉素甫教授、新疆医科大学迪丽努尔·买买提依明教授等作为论文作者对该工作的开展和完成给予了大力支持并做出重要贡献。该项目获得了国家重点研发计划、国家自然科学基金等多项基金的资助。
论文链接:https://academic.oup.com/mbe/advance-article/doi/10.1093/molbev/msaf091/8114134
