2015年4月30日,《PLOS Genetics》杂志在线发表了由2026年足球世界杯直播、美国内布拉斯加州大学林肯分校以及美国加州大学河滨分校的合作研究成果“Synergistic and Independent Actions ofMultiple Terminal NucleotidylTransferases inthe 3’Tailing of Small RNAs in Arabidopsis”,揭示了拟南芥末端核苷酸转移酶HESO1和URT1协同调控小分子RNA 3’末端尿苷化修饰的分子机制。论文的第一单位为2026年足球世界杯直播。
小分子RNA(包括miRNA和siRNA)在动植物正常生长发育、维持基因组稳定性和抵御外源遗传物质入侵等方面起重要调控作用,其内源表达水平受到转录、加工和降解等多个层面的精细调控。小分子RNA的代谢途径与机制一直是国内外分子生物学领域研究的热点课题,尽管动植物中小分子RNA合成代谢的生化途径已经有相对清晰的框架,目前对小分子RNA降解代谢的了解还知之甚少。本研究以拟南芥miRNA为切入点,研究了两种末端核酸转移酶对小分子RNA 3’末端尿苷化修饰的分子机制。
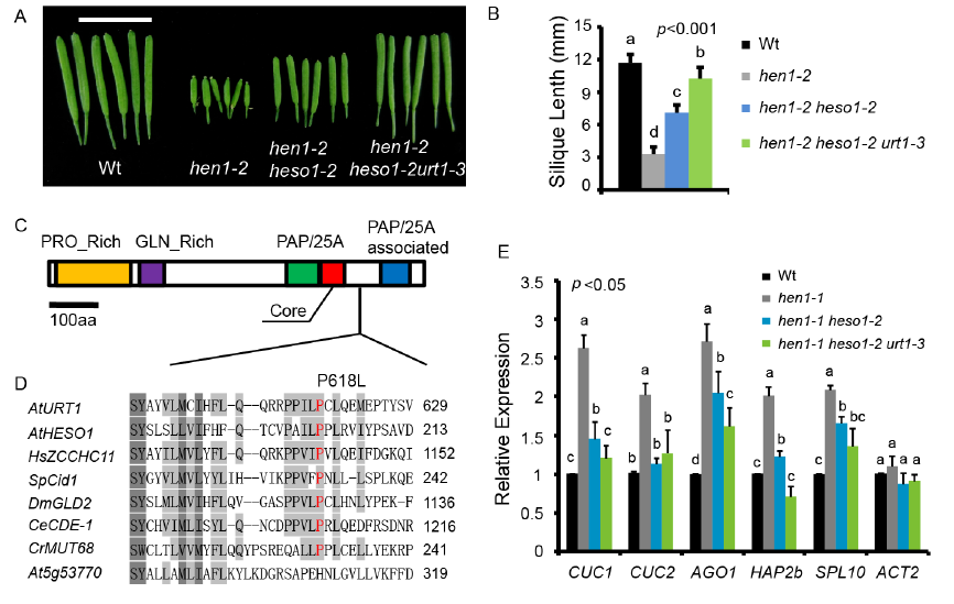
HEN1介导的3’末端甲基化可维持miRNA的稳定性,HEN1缺失时,miRNA 3’末端被HESO1和URT1不同程度尿苷化进而促进miRNA的降解。URT1和HESO1在序列上同源性很低,在功能上部分冗余。和HESO1相比,URT1具有较弱的核苷酸转移酶活性,且对底物有选择特异性(URT1主要作用于miRNA,HESO1作用于所有小分子RNA)。这表明不同类型末端核酸转移酶可能通过协同修饰,来精细调控小分子RNA的表达量。通过对hen1 heso1 urt1的小分子RNA深度测序分析表明,发现除尿苷化修饰外,miRNA还存在其他类型的修饰(即腺苷化,胞苷化及鸟苷化),但这些修饰并不依赖于HESO1和URT1的功能。此外还发现小分子RNA 3’尿苷化与3’到5’截短存在相互竞争。这些重要研究进展揭示了小分子RNA末端修饰的复杂性,拓展了人们对小分子RNA 稳定性调控的认识,同时为进一步利用小分子RNA实现细胞内基因表达精细调控奠定理论基础。
任国栋研究员长期从事植物小分子RNA生成和代谢的分子机制研究,近年来取得了一系列重要研究成果,已在PNAS,CurrBiol, PLOS Genetics等国际学术期刊发表多篇论文。
Xiaoyan Wang, Shuxin Zhang, Yongchao Dou, Chi Zhang, Xuemei Chen, Bin Yu, Guodong Ren.(2015)Synergistic and Independent Actions of Multiple Terminal NucleotidylTransferases in the 3’ Tailing of Small RNAs in Arabidopsis.PLoS Genet. info:doi/10.1371/journal.pgen.1005091
(http://journals.plos.org/plosgenetics/article?id=10.1371/journal.pgen.1005091)

