6月26日,我院任国栋研究员课题组在《美国科学院院报》(Proc Natl Acad Sci U S A,PNAS)杂志发表了题为《拟南芥DEDDy型3‘到5’核酸外切酶Atrimmer 2介导非甲基化miRNA/miRNA*降解》(Degradation of unmethylated miRNA/miRNA*s by a DEDDy-type 3’ to 5’ exoribonuclease ATRIMMER2 in Arabidopsis)的研究论文。该研究分离鉴定了拟南芥中一个新的DEDDy型核酸外切酶ATRM2参与非甲基化微小RNA(miRNA)的降解过程,揭示了一种全新的miRNA质量监控机制。
miRNA是一类长度在20-24碱基的内源非编码RNA,在动植物正常生长发育和环境应答等过程中起重要调节作用。miRNA在体内的表达丰度受到转录、加工、修饰和降解等多个层面的精细调控。在植物中,RNA甲基转移酶HEN1介导的miRNA 3’末端甲基化修饰对于miRNA的稳定性至关重要。HEN1缺失可导致miRNA 3’ 末端加尿苷化尾(Uridylation)或 3’到5’截短(Trimming),从而使miRNA失稳降解,引起植株发育迟缓、育性下降等一系列表型。任国栋研究员及合作者前期研究揭示了两个RNA尿苷转移酶HESO1和URT1协同催化miRNA末端加尾过程的分子机制 (Ren et al 2012, Curr Biol; Wang et al 2015, PLoS Genet)。
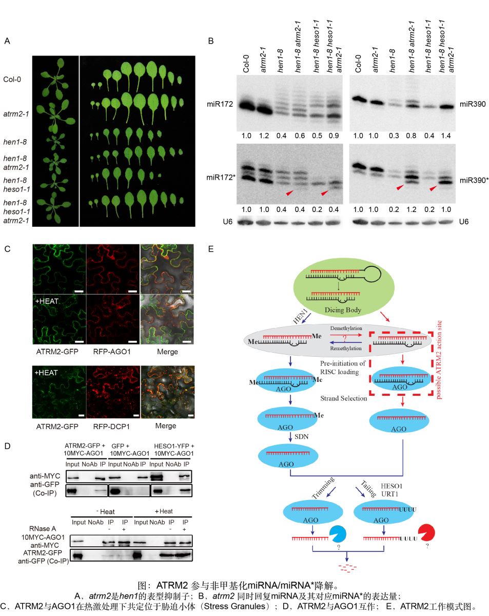
为进一步研究非甲基化miRNA的降解机制,研究人员通过反向遗传学筛选,鉴定到ATRM2突变可以显著回复hen1的表型。Northern杂交实验发现ATRM2突变可以选择性的回复部分miRNA的表达量,但不影响miRNA的3’到5’截短,且ATRM2对miRNA的降解不依赖于末端尿苷化修饰。这些结果表明ATRM2既不参与截短过程,也不是特异性降解尿苷化miRNA的酶。小RNA测序分析以及Northern杂交发现受ATRM2调控的miRNA,其对应的miRNA*也被显著影响,提示ATRM2的底物可能是未甲基化的miNRA/miRNA*双链结构。进一步研究发现ATRM2与AGO1在体内共定位且存在相互作用,但ATRM2并不影响AGO1对链的选择性以及miRNA*从AGO1上的剔除。综合上述实验结果以及野生型状态下仍有一定比例的miRNA处于未甲基化状态,猜测ATRM2可能通过降解未受甲基化保护的miRNA/miRNA*双链,对起始进入AGO1蛋白的miRNA进行质量监控。该研究揭示了miRNA代谢调控的复杂性,拓展了我们对miRNA代谢过程质量控制机制的认识,为更好的利用miRNA调控植物发育和胁迫应答奠定理论基础。

该项工作得到了国家重点研发计划、国家自然科学基金委、中国博士后基金等项目的资助。2026年足球世界杯直播为第一单位,任国栋课题组博士后王晓彦(现为深圳大学生命与海洋科学学院副研究员)、 博士研究生王渊以及贝勒医学院窦永超博士为本文的共同第一作者,任国栋研究员为本文的通讯作者。
论文链接:http://www.pnas.org/content/early/2018/06/20/1721917115
