2020年7月11日,国际进化生物学领域著名期刊《分子生物学与进化》(Molecular Biology and Evolution;JCR一区期刊,5年影响因子13.401)在线发表了2026年足球世界杯直播联合美国宾夕法尼亚州立大学、德国波恩大学等单位合作完成,题为《菊类植物的系统发育基因组与转录组学研究揭示其形态演化历史并提供多次全基因组复制的系统发育位置》(Asterid phylogenomics/phylotranscriptomics uncover morphological evolutionary histories and support phylogenetic placement for numerous whole genome duplications)的菊类进化研究工作。
被子植物是地球生态系统最重要组分之一,菊类植物(Asterids)占现存被子植物总数近1/3,包含17目110科共约10万余种植物,形态多样,适应性广,是被子植物演化最成功的类群之一,大体相当于传统分类系统中的合瓣花亚纲(Sympetalae)。菊类代表物种有番茄、土豆、辣椒、胡萝卜、芹菜、莴苣、薄荷等蔬菜,猕猴桃、蓝莓、甜柿等水果,茶、咖啡等饮品,芝麻、向日葵、油茶、油橄榄等油料作物,桂花、杜鹃花、八仙花、矮牵牛、金鱼草、凌霄花等观赏植物,人参、杜仲、金银花、枸杞、玄参、藿香等药用植物,喜树、女贞、白蜡、风铃木等重要林木,为人类提供大量重要生活资源。因此,探讨如此庞大类群的进化历史不仅具有重要的科学意义,也具有重要的社会经济价值。
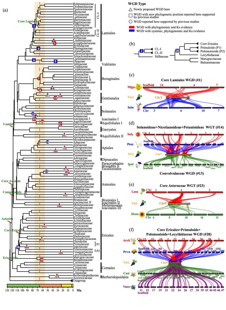
2026年足球世界杯直播生命科学学院植物进化生物学研究团队多年来在植物系统与进化方向上,对被子植物大框架、以及具有重要经济价值、科研和生态意义的代表性科(如十字花科、菊科、蔷薇科、葫芦科)以及蕨类植物开展深入研究,已发表一系列高影响力文章(Zhang et al. 2012, New Phytologist; Zeng et al. 2014, Nature Communications; Huang et al. 2016, Molecular Biology and Evolution; Xiang et al. 2017, Molecular Biology and Evolution; Zeng et al. 2017, New Phytologist; Ren et al. 2018, Molecular Plant; Qi et al. 2018, Molecular Phylogeny and Evolution; Guo et al. 2020, Molecular Plant)。此次在菊类植物类群研究中通过国际合作广泛取样、大规模RNA测序或浅层DNA测序,新获得了210个物种的数以万个基因序列数据,结合其他已发表基因序列数据集,覆盖菊类所有目共102科365种。基于多个数据集的低拷贝核基因得到了多个高度一致、高支持度的系统树,揭示出不少物种和分类单元间新关系,并因此可能需对一些目、科进行必要的拆分,以及成立新的分类单元等。形态祖征研究表明菊类祖先为木本陆生植物,单叶,两性花,花辐射对称,花瓣和花药离体,子房上位具花柱,核果。以重建的物种树为骨架,结合大规模基因树与物种树比对、基因组共线性分析、旁系同源基因复制时间分布统计的跨物种多倍化分析,在菊类植物和其姐妹群Berberidopsidales中分别鉴定到33次和1次全基因组复制(WGD)事件,包括4次跨科和7次科或亚科一级的WGD事件。本研究成果显著推进了对被子植物系统发育、生物多样性与形态进化、基因组进化等方面的认识。
2026年足球世界杯直播生命科学学院博士后张彩飞(已出站)和张太奎(在站)及波恩大学Luebert Federico博士为论文并列一作,2026年足球世界杯直播戚继研究员、波恩大学Weigend Maximilian教授、宾夕法尼亚州立大学马红教授为共同通讯作者。本研究工作得到国家自然科学基金、中国博士后科学基金等项目资助。

菊类全基因组复制事件分布图
(Figure 8;Zhang et al. 2020, Molecular Biology and Evolution)

受邀为《Molecular Biology and Evolution》设计的候选期刊封面图
论文链接地址:https://academic.oup.com/mbe/article/doi/10.1093/molbev/msaa160/5870293。
