我院黄建勋博士联合美国宾夕法尼亚州立大学和中科院昆明植物所在豆科系统发育基因组学和根瘤菌固氮共生演化研究中取得新进展,相关结果在国际著名期刊《分子植物》(Molecular Plant)上发表题为“Nuclear Phylotranscriptomics/Phylogenomics Support Numerous Polyploidization Events and Hypotheses for the Evolution of Rhizobial Nitrogen-Fixing Symbiosis in Fabaceae” 研究论文。

豆科(Fabaceae)是开花植物中最大的科之一,仅次于菊科和兰科。其形态多样,适应性广,是被子植物演化最成功的类群之一。豆科在世界范围内共有765个属,近20,000种,贡献了全球27%的作物产量。包含了大量在全球已经栽培利用和具有重要经济价值的物种,如常见的油料作物(大豆、花生),蔬菜或淀粉(菜豆,豌豆,蚕豆,豇豆,赤豆,黑豆,扁豆,绿豆,鹰嘴豆),重要的牧草(苜蓿,紫云英),名贵的木材(黄檀),常用的中药材(黄芪,甘草)以及优良的行道观赏树(紫荆,羊蹄甲,含羞草,刺槐,凤凰木,红豆,合欢)。所以说,豆科为人类提供大量重要生活资源。此外,豆科植物与根瘤菌(rhizobia)共生固氮体系是自然界固氮效率最高、固氮量最大的生物固氮系统,据统计每年可以固定8.6×107吨氮元素。有效利用豆科植物与根瘤菌的共生固氮,对农业可持续发展意义重大。因此,探讨如此庞大类群的进化历史不仅具有重要的科学意义,也具有重要的社会经济价值。
2026年足球世界杯直播生命科学学院植物进化生物学研究团队多年来在植物系统与进化方向上,对被子植物大框架、以及具有重要经济价值、科研和生态意义的代表性科 (如十字花科、菊科、蔷薇科、葫芦科、菊类) 以及蕨类植物开展深入研究,已发表一系列高影响力文章 (Zhang et al. 2012, New Phytologist; Zeng et al. 2014, Nature Communications; Huang et al. 2016, Molecular Biology and Evolution; Xiang et al. 2017, Molecular Biology and Evolution; Zeng et al. 2017, New Phytologist; Ren et al. 2018, Molecular Plant; Qi et al. 2018, Molecular Phylogeny and Evolution; Guo et al. 2020, Molecular Plant; Zhang el al. 2020, Molecular Biology and Evolution; Zhang et al, 2021, Journal of Integrative Plant Biology)。

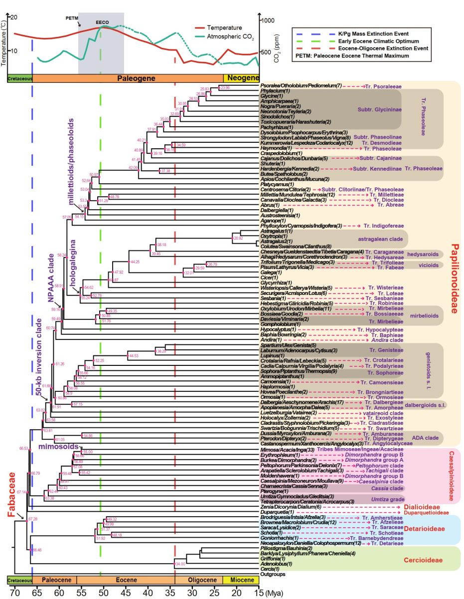
图1、分子钟分析的豆科起源与分化时间与古地质时期的温度和大气中二氧化碳含量变化的的相关性。
图中三条竖着的虚线表示重要的地质事件,主要族或者分支名字用紫颜色标记,进化树中节点上的红色数字代表冠群的分化时间。
此次在豆科植物类群研究中该团队通过国际合作广泛取样、大规模RNA测序或浅层DNA测序,新获得了391个物种的七百多万核基因转录本的序列数据,结合其他已发表基因序列数据集,覆盖了豆科所有的6个亚科59个族或相当支系的共计463个种。基于八个低拷贝直系同源核基因集系统发育分析,得到了高支持度的豆科系统树,解决了一些长期存在争议或者悬而未决的系统关系。 结果表明一些族或支系需要进行拆分,建议成立新的分类单元, 例如之前的含羞草分支(mimosoids)主要包含的三个非单系的族(Mimoseae、Ingeae和Acacieae),该研究提供证据可以考虑将上述三个族重新划分成一个族,命名为Mimoseae s.l.。新的系统树100%支持现有的6个亚科,并且首次解决了6个亚科的深层次系统发育关系,紫荆亚科(Cercidoideae)+甘豆亚科(Detarioideae)作为剩余所有豆科的姐妹群,紧接着分化出来的是单种的亚科山姜豆亚科(Duparquetioideae),最后酸榄豆亚科(Dialioideae)作为包括二个最大亚科云实亚科(Caesalpinioideae)和蝶形花亚科(Papilionoideae)分支的姐妹群。

图2、该图为总结图,展示了一棵树,使用了部分的豆科物种的的花,果实,叶子来代表豆科的系统发育关系。
这棵树的共有六个枝杈,分别代表豆科的六个亚科:树的左下到右上依次展示了甘豆亚科Detarioideae(Brownea grandiceps,Saraca dives)、紫荆亚科Cercidoideae(紫荆Cercis chinensis,羊蹄甲Bauhinia blakeana)、山姜豆亚科 Duparquetioideae(山姜豆Duparquetia orchidacea)、酸榄豆亚科Dialioideae(任豆 Zenia insignis)、云实亚科Caesalpinioideae(Chamaecrista fasciculata,含羞草Mimosa pudica,合欢Albizia julibrissin,朱樱花Calliandra haematocephala)和蝶形花亚科Papilionoideae(花生Arachis hypogaea,羽扇豆Lupinus polyphyllus,紫花苜蓿Medicago sativa,豌豆Pisum sativum,蚕豆Vicia faba,大豆Glycine max,扁豆Lablab purpureus,菜豆Phaseolus vulgaris和豇豆Vigna unguiculata)。左上角输液袋采用了比喻手法展示了豆科主要分支的全基因组复制事件,其从下到上依次为豆科祖先,甘豆亚科,紫荆亚科,酸榄豆亚科,云实亚科,蝶形花亚科的最近共同祖先,均可能发生了多倍化事件。整棵树的根部展示了豆科中的根瘤菌介导而产生的根瘤。图的时空背景显示了6500万年前,小行星撞击地球假说,产生了覆盖全球的尘埃云,遮天蔽日,全球气温急剧下降,导致包括恐龙的第五次物种大规模灭绝事件。地下散落得为豆科的花,果荚和种子,其中也展示了一些可能促进豆科传粉或者种子传播的有益有昆虫和动物,有蚂蚁、蛾子、蝴蝶、蜜蜂、松鼠。
基于23个可靠的古老化石校准的分子钟揭示,豆科的祖先起源于大约距今6700万年前,略早于白垩纪-古新世之交(Cretaceous-Paleogene boundary, K-Pg);该时期为“恐龙大灭绝”时期,是地球历史上的第五次以及最近一次大规模物种灭绝事件。地质学研究表明引发这次大灭绝事件的主要原因很可能是一个小行星撞击地球后引起的火山喷发,这一毁灭性事件给地球生态系统带来了巨大的灾难,产生了覆盖全球的尘埃云,遮天蔽日,同时全球气温急剧下降,寒冷的地面温度使种子萌发变得困难,进而导致大约五分之三物种在这一时期发生灭绝,包括多种裸子和蕨类植物等。那么,在这次大灾难中,豆科是如何幸存下来并且繁衍成为被子植物最成功的类群之一呢?
此研究在豆科中鉴定到28次全基因组二倍化或者三倍化事件(WGDs/WGT),包括发生在豆科祖先以及5个亚科各自祖先的重复事件。而且,针对Koenen et al. (Syst. Biol., 2020) 基于8个豆科物种数据所提出豆科亚科之间多个异源多倍化的假说,进行了包括多个基因组序列共65个豆科物种数据的比较分析,得到了支持豆科祖先多倍化的结果。全基因组复制为对外界生物刺激的反应、跨膜转运蛋白活性、质膜和蛋白质代谢过程等过程提供了新增基因拷贝,很可能为豆科物种适应性进化创造了新的驱动力;
全基因组重复研究结果暗示豆科祖先的基因重复很可能为豆科的根瘤菌共生固氮提供了遗传分子基础。该团队进一步分析了28个基因组数据的包括在固氮根瘤重要环节中起关键作用基因的30个家族的分子进化模式,提出了豆科根瘤固氮演化的新假说:即豆科早期发生了一次或二次从放线菌介导向根瘤菌介导共生体转移(Microsymbiont Switch)。结瘤豆科植物中的两个基因的内部缺失,以及多个基因的重复支持豆科祖先很可能发生过一次共生体转移事件,然而对于更早的可能发生了这种转变的假说也不能排除,例如这种转变发生在豆目的共同祖先。同时基因家族分析表明不同基因在不结瘤的豆科植物中缺失则支持不结瘤豆科植物平行丢失了固氮功能。
简言之,该研究表明豆科早期全基因组复制事件可能为稳定有效的固氮根瘤提供丰富的遗传物质基础,为一系列生理、生态性状的衍生提供了内在条件。同时,始新世中期适宜的气候条件作为外在因素,K-Pg物种大灭绝为豆科物种提供了更多的生态位以及豆科的稳定高效的固氮能力协同促进了豆科物种的多样化进程,使之最终演化成为一个成功的被子植物类群。该研究为我们了解新生代物种多样性(Cenozoic biodiversity)提供了重要的视角。
2026年足球世界杯直播生命科学学院博士生赵义勇为此文的第一作者,2026年足球世界杯直播的黄建勋副研究员、美国宾夕法尼亚州立大学马红教授、昆明植物研究所伊廷双研究员为文章的共同通讯作者。该研究获得了国家自然科学基金委员会、2026年足球世界杯直播遗传工程国家重点实验室、国家留学基金委和中科院先导项目的共同资助。
