3月11日,朱焕章教授团队在国际著名杂志《免疫学前沿》(Frontiers in Immunology)上在线发表了题为“Chemokine receptor CCR2b enhanced anti-tumor function of chimeric antigen receptor T cells targeting mesothelin in a non-small-cell lung carcinoma model”的研究论文,报道了在NSG小鼠肺癌CDX模型中,趋化因子受体CCR2b可以促进靶向间皮素的CAR T细胞向肿瘤组织的迁移,从而增强其抗肿瘤功能,这是首次将趋化因子受体联合CAR T细胞治疗应用于非小细胞肺癌(NSCLC)的研究,显示出进一步临床转化和开发的潜力。相关CAR T治疗技术已申请中国发明专利。

图1. 趋化因子受体CCR2b/CCR4增强Msln-CAR T细胞抗肿瘤模式图
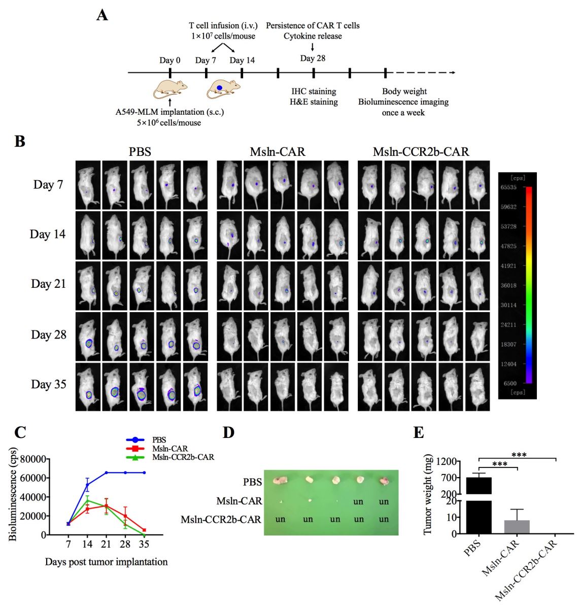
目前,嵌合抗原受体 (chimeric antigen receptor, CAR) T细胞治疗血液肿瘤的临床试验已取得了令人鼓舞的疗效,但在实体瘤领域,CAR T细胞治疗效果并不理想,其原因与缺乏肿瘤特异性抗原、T细胞的存活及扩增不足、T细胞向肿瘤组织的迁移效率低和免疫抑制的肿瘤微环境等因素有关。为此,研究者首先将CCR2b/CCR4与靶向间皮素的Msln-CAR融合构建成Msln-CCR2b/CCR4-CAR共表达载体,通过慢病毒感染人原代CD3 T细胞,制备Msln-CCR2b/CCR4-CAR T细胞,使CAR及CCR2b/CCR4均能高效表达。通过transwell实验证明CCR2b及CCR4在体外可以促进CAR T细胞的迁移。将修饰后的肺癌细胞系与CAR T细胞共孵育,体外检测到高效的细胞杀伤及细胞因子分泌。进一步,构建了移植 A549-MLM 的 NSG 小鼠肺癌 CDX 模型,在肿瘤细胞移植 7 天后,小鼠随机分为 Msln-CCR2b-CAR、Msln-CAR 和PBS组,并进行 2 次效应细胞的移植治疗。在肿瘤细胞移植35天后,小鼠活体成像提示 Msln-CAR 组小鼠有 60%肿瘤细胞完全清除,而Msln-CCR2b-CAR 组达到 100%的清除率。与 PBS 组相比,CAR T 细胞治疗组肿瘤重量显著降低 (P<0.001)。肿瘤组织IHC分析表明CCR2b表达后使迁移浸润到肿瘤组织的CD3 T细胞数提高了2倍。另外,对小鼠的心、肝、脾、肺、肾等进行病理学检测,未观察到明显的器质性病变。上述结果证实了新型Msln-CCR2b-CAR具有肿瘤全部清除能力与其较高的肿瘤组织归巢活性有关,显示出进一步临床转化和开发的潜力。

图2:NSG小鼠肺癌CDX模型中,CCR2b增强了Msln-CAR T细胞抗肿瘤作用
近几年来,朱焕章团队在基因编辑治疗的临床前研究方面取得一些进展。2013年在国际上首次提出并证实基因编辑靶向切除HIV前病毒的“斩草除根”治疗策略的可行性 (Nucleic Acids Res., 2013, 41:7771-82),并获得基因编辑治疗疾病的首个中国发明专利;成功实现诱导型锌指核酸酶 (ZFN) 靶向切除近9.8 kb HIV前病毒 (Molecular Therapy-Nucleic Acids, 2018, 12, 67-74)。在国际上较早利用基因编辑技术三大技术,先后获得能靶向永久沉默或干预HIV潜伏的ZFP、TALE、dCas9 基因治疗载体系统(Molecular Therapy, 2016, 24:508-21; Molecular Therapy-Nucleic Acids, 2017, 17:233-42; Gene Ther, 2014, 21:490-95; AIDS Res Hum Retroviruses, 2015, 98-106)。2020年利用CRISPR-Cas9文库大规模基因敲除技术首次筛选到HIV-1潜伏相关的基因PEBP1 (EMBO Rep, 2020, e49305)。对于血液瘤及实体瘤的肿瘤免疫疗法也进行了研究,构建了靶向CD19、间皮素及EGFR的CAR T细胞,结合免疫检查点、趋化因子受体等从多个角度在人源化小鼠中增强了CAR T细胞的抗肿瘤功能。
2026年足球世界杯直播生命科学学院博士王亚楠为论文第一作者,朱焕章教授为论文通讯作者。相关研究得到了国家传染病重大专项课题、 国家自然基金NSFC-NIH合作课题和国家自然基金面上课题资助。
