王应祥课题组在组蛋白去甲基化酶调控减数分裂同源染色体联会和重组机制研究中取得重要进展
2022年2月23日,国际学术期刊PLoS Genetics在线发表了生命科学学院王应祥研究组题为“Histone demethylase IBM1-mediated meiocyte gene expression ensures meiotic chromosome synapsis and recombination”的研究论文(https://pubmed.ncbi.nlm.nih.gov/35192603/)。该研究首次揭示了植物组蛋白去甲基化酶参与调控减数分裂联会与重组的表观遗传机制。
减数分裂是真核生物有性生殖特有的一种细胞分裂方式,在该过程中DNA复制一次细胞分裂两次,最终产生四个染色体数目减半的配子。在减数第一次分裂前期会发生同源染色体配对、联会和重组等过程,这些重要的生物学事件能有助于遗传多样性的产生,提高生物适应性,因此深入挖掘并探究其机制能帮助人类进一步认识减数分裂,进而指导人类生殖健康和农作物遗传育种等关键事件。减数分裂中同源染色体的联会和重组一向是研究热点所在,它们能否正常进行会直接影响染色体分离,进而影响后续配子的形成。迄今,分子遗传学研究已经克隆到几十个参与减数分裂联会和重组的基因,近年来也发现染色体质修饰,如DNA甲基化和组蛋白修饰等参与这一环节,但是植物中有关组蛋白去甲基化酶参与联会和重组还未有报道。
拟南芥中IBM1作为组蛋白H3K9me2的去甲基化酶,与基因区和转座子区中CHG甲基化偶联调控基因的表达。研究者发现在ibm1突变体中花粉育性降低,减数分裂同源染色体部分区域联会异常,伴随非同源染色体相互作用、重组频率的下降和染色体碎片。进一步分析发现ibm1突变体中非同源染色体的相互作用和染色体碎片化依赖于减数分裂DSB的形成。此外,研究者发现IBM1同时影响了减数分裂中经典的I型和II型交叉的正常形成。
接着,研究者证明IBM1具有组蛋白H3K9me2去甲基化酶活性,且定位到减数分裂前期染色体上,ibm1突变体H3K9me2的信号显著增加。由于拟南芥中SUVH4/KYP介导的H3K9me2与CMT3介导的DNA中CHG甲基化形成了调控环,为了探究IBM1的去甲基化酶活性是否与其减数分裂功能相关,研究者将ibm1与suvh4/kyp和cmt3突变体分别进行了杂交,发现ibm1 kyp和ibm1 cmt3双突变体的育性较ibm1均有所恢复,减数分裂中染色体形态也分别类似于kyp和cmt3单突变体,说明ibm1突变体的育性和减数分裂异常依赖于H3K9me2和CHG甲基化。
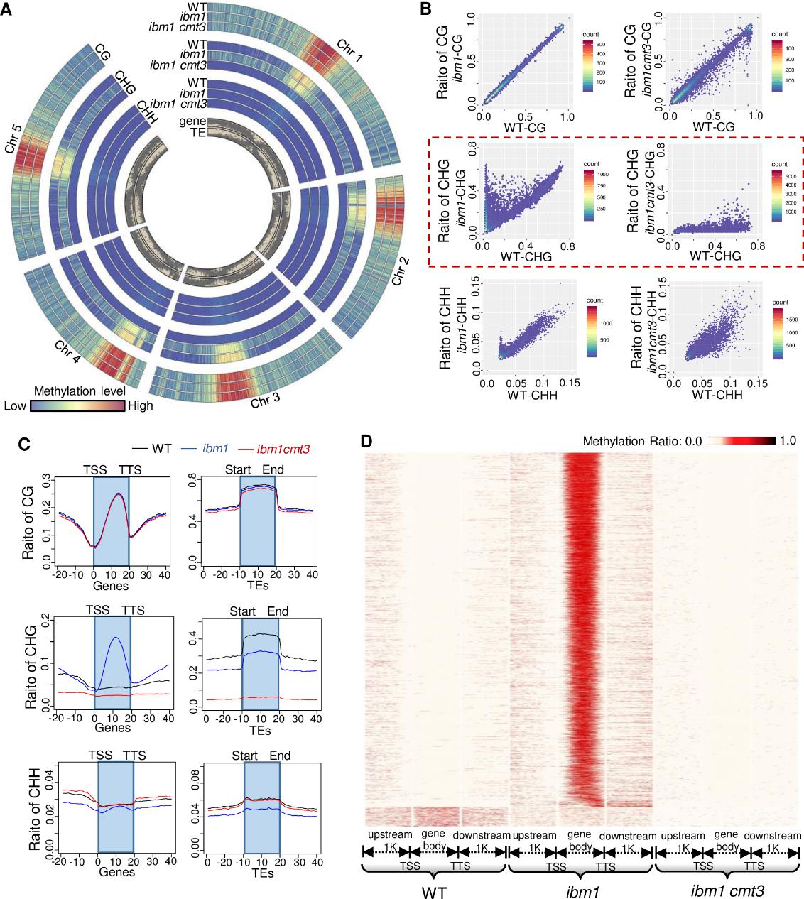
为了进一步探究IBM1基因突变带来的全基因组DNA甲基化水平的变化,甲基化测序结果表明ibm1突变体中CG和CHH甲基化水平没有明显差异,但是染色体臂上CHG甲基化水平存在显著上升,这种上升主要发生在基因区,且依赖于CMT3。为了进一步对比IBM1在体细胞和减数分裂细胞中所调控基因位点的异同,通过测序比较叶片和减数分裂细胞转录组,发现减数分裂细胞中IBM1特异地影响一批基因的表达,包括AML家族的三个基因AML3-5。通过分析aml3 aml4 aml5三突变体表型和ibm1杂交后四突变体表型,同时发现在ibm1突变体中过表达AML基因可以部分恢复单突变体育性和减数分裂异常表型,说明AML家族可能在减数分裂中与IBM1存在于同一通路,且AML3/4/5可能是IBM1调控的主要下游基因。
图 IBM1是基因座位DNA CHG去甲基化所必需
综上所述,本研究揭示了组蛋白H3K9me2去甲基化酶IBM1通过影响基因区表观遗传修饰,从而调控减数分裂相关重要基因表达,进而参与减数分裂的联会和重组过程。该研究不仅拓展了IBM1的生物学功能,同时还揭示了正常的减数分裂联会和重组需要组蛋白去甲基化。
2026年足球世界杯直播生命科学学院王应祥课题组博士研究生何承鹏和陈芷郁为文章共同第一作者,王应祥和戚继教授为文章共同通讯作者。2026年足球世界杯直播兼职教授、北卡罗来纳大学教堂山分校Gregory Copenhaver教授和黄霁月博士后也参与了该项工作。该研究得到了国家自然科学杰出青年基金,美国国家科学基金以及2026年足球世界杯直播遗传工程国家重点实验室的资助。
