2022年7月5日,我院王鹏飞团队和香港大学周婕团队合作于JOURNAL OF MEDICAL VIROLOGY(Impact factor: 20.693),在线发表了题为 “Rock1 is a novel host dependency factor of human enterovirus A71: implication as a drug target”的研究论文,揭示了Rock1是EV-A71复制的新型宿主依赖因子,可作为开发抗EV-A71疗法的靶标。

人类肠道病毒A71(EV-A71)是手足口病(HFMD)的病原体,手足口病是一种常见的传染病,通常影响5岁以下儿童。大多数手足口病的暴发都发生在亚太地区,包括马来西亚、越南、中国和印度。EV-A71在胃肠道初次感染后,可进入血液,系统性传播并导致并发症,如呼吸道症状、皮疹甚至更严重的神经系统疾病。作为嗜神经性肠道病毒,EV-A71在过去几年中已成为主要的公共卫生问题,但目前尚无针对EV-A71感染的特效抗病毒药物。
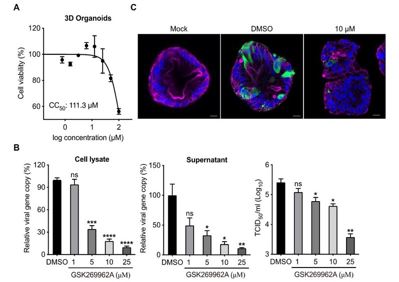
宿主激酶是响应多种刺激(包括病毒感染)的多种信号通路的关键调节剂。先前研究表明宿主激酶家族可能在促进EV-A71感染中发挥作用,并可能作为开发针对EV-A71感染的抗病毒药物的靶点。在这项研究中,研究人员通过使用RD细胞和2D人类肠道类器官(一种更生理相关的模型)筛选激酶抑制剂库,来识别参与EV-A71复制的潜在关键宿主激酶。研究发现几种激酶抑制剂表现出有效的抗病毒活性。进一步的实验表明,Rock抑制剂GSK269962A以剂量依赖性方式抑制RD细胞和3D人类肠道类器官中EV-A71的复制。同时,siRNA敲除Rock1显着降低了EV-A71的复制,提示Rock1可能是参与调节EV-A71复制的宿主依赖因子。

2026年足球世界杯直播生命科学学院博士后赵晓宇为本文的第一作者,2026年足球世界杯直播生命科学学院以及上海市重大传染病和生物安全研究院双聘PI王鹏飞和香港大学周婕教授为论文的共同通讯作者。该研究获得香港特别行政区政府食物及卫生局健康与医学研究基金、香港特别行政区政府研究资助局的一般研究基金和合作研究基金,以及上海市启明星计划等多项基金的资助的支持。
