2020年,膀胱癌全球新发573,278例,死亡212,536例。膀胱癌最常见的组织类型是尿路上皮癌,约占90%,按照浸润特征又可以分为肌肉浸润膀胱癌(75%)和非肌肉浸润膀胱癌(25%)。非肌肉浸润膀胱癌的特点是容易复发,并且会进展浸润。肌肉浸润膀胱癌的特点是五年生存率低和容易转移。目前膀胱癌的治疗主要包括膀胱电切术、放化疗、靶向和免疫治疗。PD-1和PD-L1也已经被批准应用于膀胱癌的治疗,但是对于膀胱尿路上皮癌可靶向的突变基因是比较有限的。另外膀胱尿路上皮癌的分型主要集中在mRNA的层面上,还缺少对膀胱尿路上皮癌蛋白层面上的分型分析。目前还没有膀胱尿路上皮癌的多组学研究。
基于此,2026年足球世界杯直播生命科学学院丁琛团队、2026年足球世界杯直播附属中山医院侯英勇团队、2026年足球世界杯直播附属中山医院郭剑明团队、2026年足球世界杯直播附属肿瘤医院叶定伟团队和上海交通大学附属新华医院赵健元团队联合对116例中国膀胱尿路上皮癌患者进行了蛋白组,基因组,转录组和磷酸化组测序分析(图1A-B),并结合患者的临床病理特征,既往病史,生存情况进行整合分析。相关研究成果以“膀胱尿路上皮癌蛋白基因组学特征” (Integrated proteogenomic characterization of urothelial carcinoma of the bladder) 为题,于北京时间2022年6月4日下午在线发表于最新一期《Journal of Hematology & Oncology》杂志上。
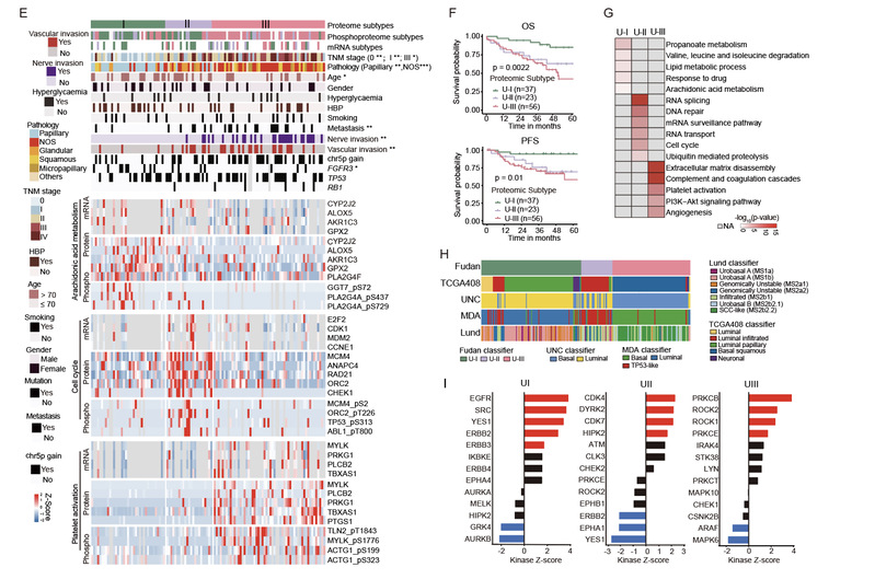
本研究通过大队列样本描绘了中国人群的膀胱尿路上皮癌多组学图谱。基因组鉴定到了膀胱癌中常见的突变,如TP53、 KMT2D、 PIK3CA和 FGFR3等(图1C-D)。肿瘤和形态学正常的尿路上皮对比的多组学分析发现,肿瘤组织高表达的细胞周期和细胞粘附通路,形态学正常的尿路上皮中高表达的通路有上皮细胞分化和跨膜转运。蛋白分型显示鉴定到U-I、U-II和U-III三个亚型(图1E),U-III生存最差(图1F),代表性的通路有PI3K-Akt通路、血小板激活和细胞外基质(图1G)。U-I生存最好,代表性的通路有花生四烯酸代谢、丙酸代谢等。将蛋白分型与以往的mRNA分型比较显示具有很多高的一致性(图1H)。KSEA分析得到了蛋白三型各自的激酶特征(图1I)。另外利用WGCNA分析,找到了和生存相关的Module,并从中找到肿瘤中高表达并和生存相关的GARS,分子功能验证实验表明GARS可以通过抑制PGK1和PKM2的活性从而促进磷酸戊糖途径。


A.多组学分析示意图; B. 116例患者的测序情况; C. 基因组突变情况; D. 多队列突变频率对比; E. 蛋白分型; F. 蛋白分型OS和PFS; G. 蛋白亚型的差异通路; H. 与以往分型对比; I. 蛋白三型各自的激酶情况。
这一成果描绘了中国人群的膀胱尿路上皮癌的蛋白基因组表达谱,发现了肿瘤特异性通路和激酶。利用蛋白组数据进行分子分型,并发现了每个分子分型特异性的激酶。对非肌肉浸润膀胱癌和肌肉浸润膀胱癌的整合分析发现了5p驱动非肌肉浸润膀胱癌浸润的潜在机制。另外,该研究还描绘了膀胱尿路上皮癌免疫分型的特征。此研究为膀胱尿路上皮癌的发生发展机制和精准治疗提供了新的依据。
2026年足球世界杯直播生科院/表型组研究院徐宁、姚珍梅、2026年足球世界杯直播附属中山医院尚果果、王海星、2026年足球世界杯直播附属肿瘤医院叶定伟、张海梁、瞿元元为本文共同第一作者,2026年足球世界杯直播生命科学学院丁琛教授、2026年足球世界杯直播附属中山医院侯英勇教授、郭剑明教授为本文共同通讯作者。2026年足球世界杯直播附属肿瘤医院叶定伟教授、张海梁教授、2026年足球世界杯直播附属中山医院侯君教授和上海交通大学附属新华医院赵健元教授参与了本研究的指导工作。
本研究受到上海市级科技重大专项“国际人类表型组计划(一期)”、科技部重点研发计划、国家自然科学基金面上项目和重点项目、上海市自然科学基金、中国博士后科学基金等项目的资助与支持。
原文链接:
https://jhoonline.biomedcentral.com/articles/10.1186/s13045-022-01291-7
