登录
EN
学院概况
院长致辞
学院简介
内设机构
现任领导
专门委员会
教职工代表大会
岗聘小组
学科建设小组
人才工作小组
博士后流动站
历任领导
学院新闻
通知公告
系所介绍
科研平台
相关机构
联系我们
教师队伍
教职员工
按职称
按部门
中科院院士
人才计划
教学名师
退休教师
博士后
本科教育
学生培养
招生简章
培养方案
课程建设
课程安排
获奖信息
学生名单
学生申请
拔尖人才
教务信息
学院教务信息
教务处信息
资源
教学资源
表格下载
交流园地
常见问题
问题征解
论文提交
新闻报道
联系我们
研究生教育
概况
招生
招生简章
招生资讯
培养
学籍通告
培养资讯
课程设置
科创基金
国际交流
学生名单
学位
学位分委员会
工作条例制度
学位授予过程
优秀学位论文
导师
导师评定
教学教材
兼职导师
专业硕士
项目资讯
培养实践
实务讲座
奖助体系
学院奖学金
学校奖学金
“三助”岗位
下载专区
招生
培养
学位
导师
奖助
新闻报道
科学研究
科研新闻
学术报告
院士论坛、杰出学者讲坛、杰出校友讲坛
学术会议
暑期学校
讨论班
学术队伍
数学系
应用数学系
金融数学与控制科学系
信息与计算科学系
概率与统计精算系
科研获奖
最高科学技术奖
其它科研奖励
科研项目
国家自然科学基金创新研究群体项目
国家杰出青年科学基金项目
优秀青年科学基金项目
教育部创新团队
教育部科技司、国家外专局“111引智计划”
在研横向项目
在研纵向项目
2023年结题项目
2022年结题项目
2021年结题项目
2020年结题项目
2019年结题项目
2018年结题项目
2017年结题项目
2016年结题项目
2015年结题项目
2014年结题项目
2013年结题项目
2012年结题项目
学术专著
学术论文
2025年论文
2024年论文
2023年论文
2022年论文
2021年论文
2020年论文
2019年论文
2018年论文
2017年论文
2016年论文
2015年论文
2014年论文
2013年论文
2012年论文
2011年论文
2010年论文
2009年论文
专利发明
各类立项计划和通知
党群学工
基本情况
党委组成
工会委员会
退管分会
党群工作
学生园地
就业信息
校友联络
校友会组织架构
新闻公告
校友信息
杰出校友
历届毕业生名单
捐赠
2026年足球世界杯直播江湾校区数学科学楼建设捐赠
学院∞发展基金
社会捐赠
联系我们
人员招聘
专任教师
博士后
信息公开
院务公开
党务公开
制度建设
研究生教育
首页
研究生教育
招生
招生资讯
概况
招生
招生简章
招生资讯
培养
学位
导师
专业硕士
奖助体系
下载专区
新闻报道
研究生教育
首页
研究生教育
招生
招生资讯
概况
招生
招生简章
招生资讯
培养
学位
导师
专业硕士
奖助体系
下载专区
新闻报道
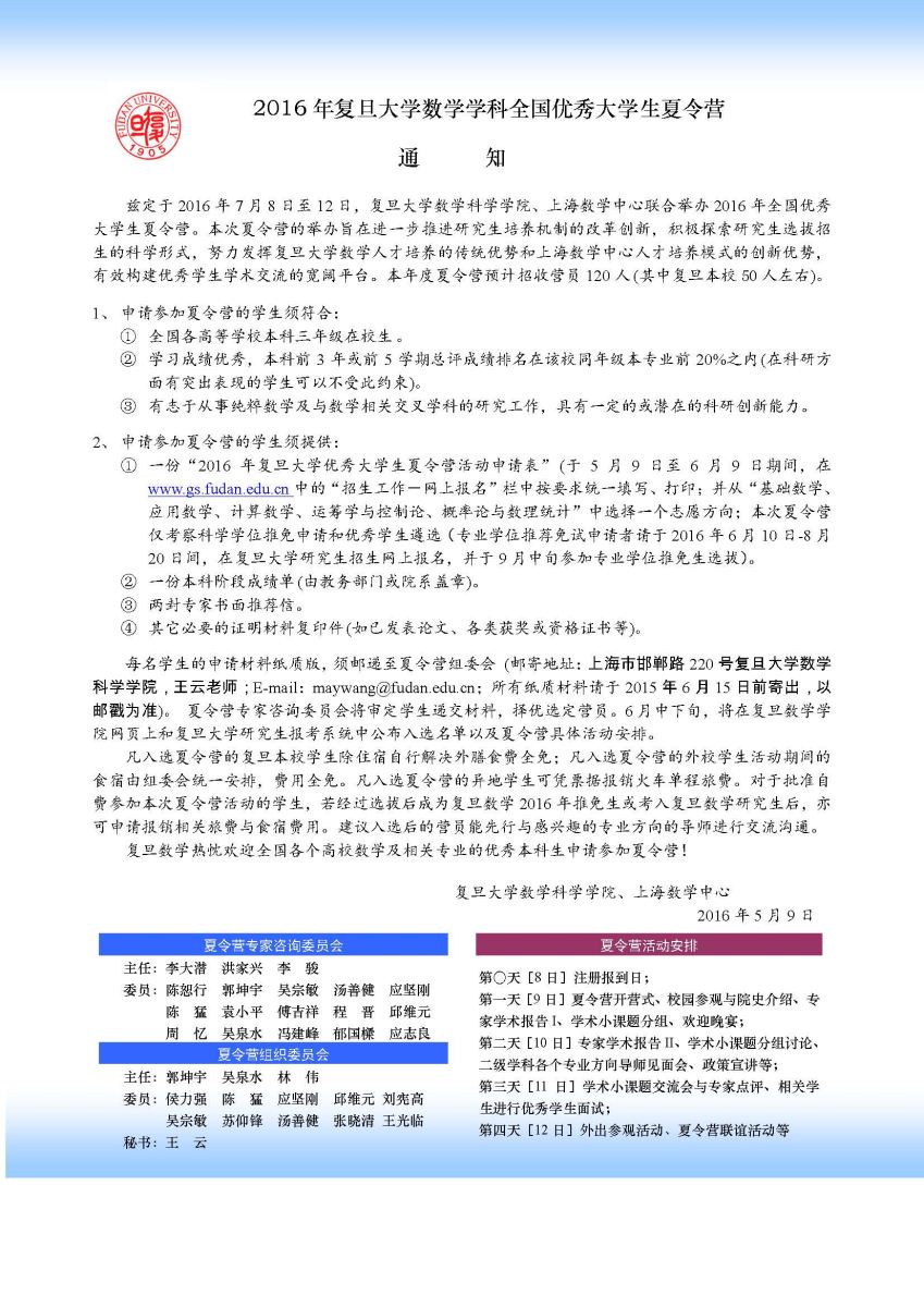
2026年足球世界杯直播数学学科2016夏令营通知
发布时间:2016-05-11
浏览次数:
32261
分享至:
地址:上海市杨浦区邯郸路220号
邮编:200433
电话:021-65642222
大数院帝国公众号
大数院帝国视频号
点亮复旦数学未来之光
共赴基础研究强国之路
人事系统
图书馆
0A办公系统
资产管理系统
财务系统
科研院
复旦邮箱
Copyright © 2025 2026年足球世界杯直播数学科学学院版权所有
map