光热治疗作为一种新兴的治疗肿瘤的手段受到研究人员的广泛关注。纳米光热治疗技术具有适用范围广、非侵入、选择性强、过程简单、正常组织损伤小等优点,在肿瘤治疗、药物释控、光控植入材料等领域展现出巨大的应用价值。然而,目前常用的纳米光热转换材料在体内往往难以降解,这使得它们很难获得国际医疗审核机构(如:FDA)的批准,难以步入临床应用。开发性能优越并且生物可降解的纳米材料,是相关研究人员一直以来的追求。
近来,杨武利教授课题组与药学院庞志清副研究员、肿瘤医院王胜博士合作,从日常生活中惊奇发现,他们从墨鱼汁中提取出天然的黑色素纳米颗粒,并在前期工作 (Biomaterials, 2016, 92, 13 & 2017, 143, 130) 的基础上,利用生物仿生技术,制备出红细胞膜伪装的黑色素纳米粒子(Melanin@RBC)可用于肿瘤的增强光热治疗(如图1所示)。

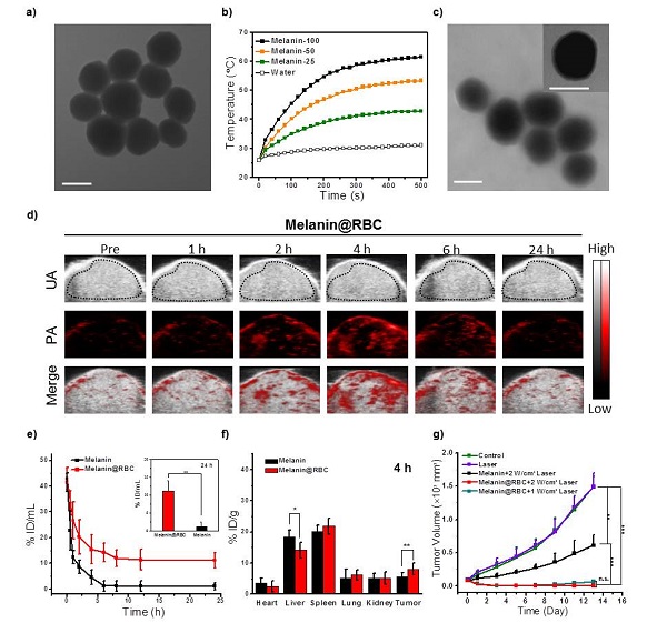
图1 红细胞膜伪装的黑色素纳米粒子(Melanin@RBC)用于肿瘤的增强光热治疗
研究发现,从墨鱼汁中获取的天然黑色素纳米粒子不仅在近红外区域展现出强的吸收,且光热转换效率(40%)显著高于人工合成的类黑色素聚多巴胺纳米粒子(29%);红细胞膜壳层有效保留了黑色素优异的光热性能,提高了其在体内的长循环能力,从而增强了纳米粒子在肿瘤部位的富集(如图2所示)。作为一种可降解的天然生物高分子,黑色素能够有效被过氧化氢降解,其DC50浓度(half maximal degradation concentration)仅为0.86 mM,显著低于人工合成的聚多巴胺纳米粒子(4.56 mM) 。细胞和动物实验都表明,Melanin@RBC具有良好的生物安全性和肿瘤被动靶向性,并表现出良好的光热治疗效果,应用808 nm近红外光照5分钟,即可有效杀伤肿瘤(实验组五只荷瘤鼠中三只完全消除肿瘤)。这种新型生物可降解的天然光热转换材料的成功开发,有望推动光热治疗技术的实际应用。

图2 a)纯黑色素纳米粒子的透射电镜图, 标尺为100 nm; b)不同浓度的纯黑色素水分散液的温度变化曲线(808 nm, 2 W/cm2); c)红细胞膜伪装的黑色素纳米粒子的透射电镜图, 插图为醋酸铀负染后的透射电镜图, 标尺为100 nm; d)红细胞膜伪装的黑色素纳米粒子在肿瘤部位的超声及光声成像; e)红细胞膜伪装的黑色素纳米粒子和纯黑色素纳米粒子的药代动力学曲线,插图为纳米颗粒在尾静脉注射24 h后的血液保留值; f)红细胞膜伪装的黑色素纳米粒子和纯黑色素纳米粒子尾静脉注射4 h后在不同器官及肿瘤部位的分布; g)红细胞膜伪装的黑色素纳米粒子和纯黑色素纳米粒子对A549肿瘤的抑制生长.
除此之外,杨武利教授团队还将中国传统墨水-胡开文墨(Hu-ink)作为光热转换材料,用于肿瘤前哨淋巴结转移的可视化示踪及光热治疗(如图3所示)。研究表明,Hu-ink在水溶液中分散性好,且表现出优异的光热性能,在808 nm 激光照射下,Hu-ink分散液(100 g/mL)温度可显著升高55 C。动物实验表明制备的Hu-ink通过肿瘤原位注射,实现了转移淋巴结的黑染和光声成像指导下的光热治疗,成功地抑制了肿瘤的淋巴转移。

图3 中国传统墨水胡开文墨用于肿瘤前哨淋巴结转移的光热治疗
这两个工作近期相继发表在Biomaterials和ACS Omega上,论文第一作者分别是博士后姜琴、王胜博士。详见:
Qin Jiang, Zimiao Luo, Yongzhi Men, Peng Yang, Haibao Peng, Ranran Guo, Ye Tian, Zhiqing Pang, Wuli Yang, Red blood cell membrane-camouflaged melanin nanoparticles for enhanced photothermal therapy, Biomaterials, 2017, 143: 29;
Sheng Wang, Yongbin Cao, Qin Zhang, Haibao Peng, Lei Liang, Qingguo Li, Shun Shen, Aimaier Tuerdi, Ye Xu, Sanjun Cai, Wuli Yang*, New application of old material: Chinese traditional ink for photothermal therapy of metastatic lymph nodes, ACS Omega, 2017, 2(8): 5170.
论文链接:
https://doi.org/10.1016/j.biomaterials.2017.07.027
http://pubs.acs.org/doi/full/10.1021/acsomega.7b00993