抗体偶联药物(Antibody–drug conjugate,ADC)是由单克隆抗体与小分子细胞毒性药物通过连接子链接而成,兼具了抗体药物的肿瘤靶向性与化疗药物的强大肿瘤杀伤活性,近年来已成为生物技术药物领域最火热的研发方向之一。然而,抗体偶联药物受限于全长抗体的分子量大、肿瘤穿透性差、瘤内扩散效率低等瓶颈问题,在实体肿瘤中的疗效仍待突破。
近日,来自2026年足球世界杯直播基础医学院的应天雷、吴艳玲团队和2026年足球世界杯直播生命科学学院丁澦团队合作,开发了一种稳定性高、分布快、肿瘤穿透性强的全人源纳米抗体偶联药物(Fully human single-domain antibody-drug conjugate,UdADC),并在肿瘤类器官、肿瘤微球及小鼠肿瘤模型中均证实了该类新型药物相比传统抗体偶联药物具有显著优势。该研究成果在Cell出版集团旗下杂志 Molecular Therapy 发表,题为“A highly stable human single-domain antibody-drug conjugate exhibits superior penetration and treatment of solid tumors”。


在前期研究中,应天雷和吴艳玲研究团队将合成生物学的设计理念与抗体工程的理论技术相融合,建立了一种创新的全人源纳米抗体研发体系(Cell Host Microbe, 2020, 27:891-898; Cell, 2022, 185:1389-1401)。在本研究中,团队进一步开发了一株针对癌胚抗原5T4的高亲和力全人源纳米抗体n501。团队发现,与传统的驼源纳米抗体相比,全人源纳米抗体n501具有更优异的稳定性,在高温等严苛的储存条件下仍能保持抗原结合活性。团队利用结构生物学的方法解析了n501和5T4复合物的高分辨率三维结构,显示全人源纳米抗体与传统的驼源纳米抗体具有非常相似的空间结构,而且n501可以同时与5T4抗原的8个富含亮氨酸的重复序列(Leucine-rich repeat,LRR)紧密结合,揭示了n501具有高稳定性及高抗原亲和力的分子机制。
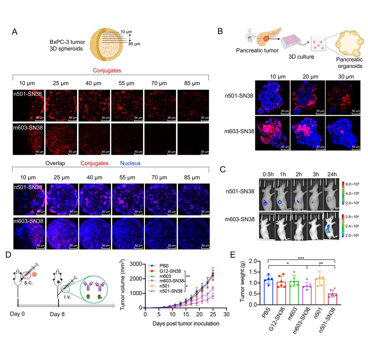
进一步,研究人员将全人源纳米抗体n501中第85位的丝氨酸突变为半胱氨酸,实现了小分子药物SN38的定点偶联,并将这类新型药物命名为全人源纳米抗体偶联药物(UdADC)。为了与基于单抗的传统ADC药物进行系统性比较,团队利用前期建立的全人源单抗研发平台,开发了一株针对相同靶点5T4的高亲和力全人源单抗m603,并利用传统的偶联技术将SN38偶联到m603上制备ADC。在体外的抗肿瘤细胞实验中,UdADC(n501-SN38)和ADC(m603-SN38)均能够有效的特异性杀伤5T4高表达的细胞系。因为全人源纳米抗体(13 kDa)比传统的IgG单抗(150 kDa)的分子量更小,团队发现UdADC具有远优于ADC的肿瘤组织穿透能力。在胰腺癌类器官模型与三维肿瘤微球模型中,UdADC的穿透深度均远优于基于传统单抗的ADC,并能在肿瘤中更有效的积蓄,而ADC则多停留在肿瘤球的浅表面。此外,在胰腺癌荷瘤小鼠模型中,UdADC在注射药物后的半小时内即可迅速定位到肿瘤部位并高效累积,因此能够更有效抑制小鼠肿瘤的生长,表现了更高效的抗肿瘤活性。

综上所述,全人源纳米抗体偶联药物(UdADC)具有稳定性高、快速分布到肿瘤部位、肿瘤渗透深、肿瘤摄取高等非常优良的特性,可作为新一代抗体偶联药物的研发平台,以期开发高效的抗肿瘤靶向药物,用于实体肿瘤的临床治疗。
2026年足球世界杯直播基础医学院医学分子病毒学教育部/卫健委重点实验室、上海合成免疫工程技术研究中心应天雷教授、吴艳玲副研究员、2026年足球世界杯直播生命科学学院丁澦教授为该研究的共同通讯作者,吴艳玲副研究员与2026年足球世界杯直播基础医学院博士生李泉晓、孔雨、王智,上海博奥明赛生物科技有限公司雷铖博士为该研究的共同第一作者。该研究工作得到了2026年足球世界杯直播附属华山医院胰腺外科李骥主任医师、烟台迈百瑞国际生物医药股份有限公司韦姚竹博士、2026年足球世界杯直播生命科学学院硕士生丁露露等人的大力支持和协助。
论文链接:
https://www.cell.com/molecular-therapy-family/molecular-therapy/fulltext/S1525-0016(22)00242-8#%20


