柯萨奇病毒B4型(CVB4)是小RNA病毒科肠道病毒属的一个成员,主要通过消化道和呼吸道传播。CVB4感染可导致一系列急性和慢性疾病,包括手足口病、肺炎、脑膜炎、心肌炎、胰腺炎及I型糖尿病。目前尚无针对CVB4的商业化疫苗。近年来,CVB4在中国的流行率上升,在一些地区已成为引起儿童手足口病重症的第二位病原体。因此,加快研发CVB4疫苗对于保障我国儿童的生命健康具有重要意义。
2024年4月5日,上海市重大传染病和生物安全研究院黄忠研究员团队与中国科学院上海免疫与感染研究所梁小珍研究员团队共同在国际学术期刊Emerging Microbes& infections(IF=13.2)上发表题为“Immunogenicity and protective efficacy of inactivated coxsackievirus B4 viral particles” 的研究论文,该论文报道了基于CVB4灭活病毒颗粒的候选疫苗的制备、免疫原性和保护效力,并且揭示了中和抗体在体内抗病毒保护中发挥关键作用。

研究人员在黄忠和梁小珍研究员的指导下,采用β-丙内酯作为灭活剂对 CVB4感染细胞裂解物中的病毒进行灭活,通过蔗糖密度梯度离心获得两种类型的灭活病毒颗粒:一类为包含病毒基因组的实心颗粒(简称为F-颗粒),其衣壳由VP1、VP3、VP2和VP4亚基蛋白组成;另一类为不含病毒核酸的空心颗粒(简称为E-颗粒),其衣壳由VP1、VP3和VP0亚基构成。

图1 纯化的CVB4 E-颗粒和F-颗粒的表征分析
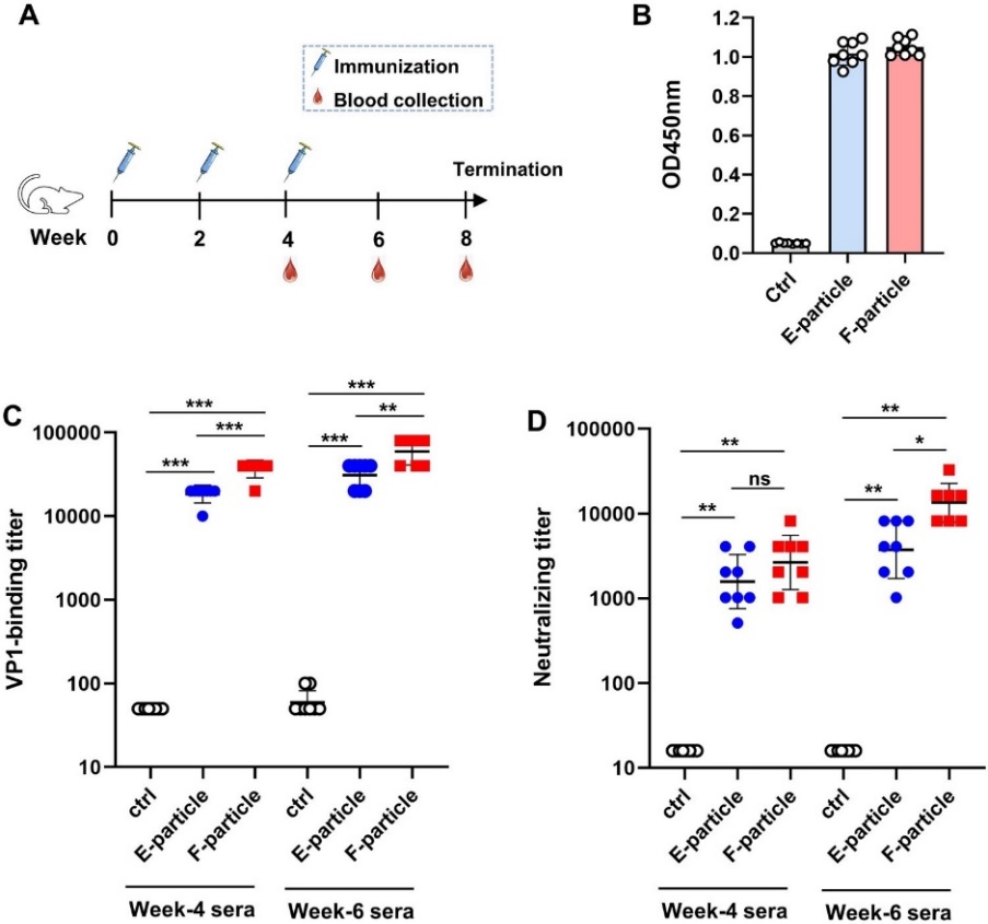
研究人员在小鼠模型中评价了CVB4灭活E-颗粒和F-颗粒的免疫原性。结果表明,注射了E-颗粒或F-颗粒候选疫苗的小鼠在两次免疫后就产生高滴度的CVB4 VP1特异性结合抗体,而且结合抗体滴度在第三次免疫后进一步提升。病毒中和实验显示,两次免疫后的E-颗粒免疫血清的中和抗体滴度与F-颗粒免疫血清的中和抗体滴度是相当的;在第三次免疫后,E-颗粒组和F-颗粒组小鼠的血清中和抗体滴度均比二免血清有进一步提高,且F-颗粒组的中和抗体滴度要略高于E-颗粒组。候选疫苗组(E-颗粒和F-颗粒)小鼠抗血清不仅能够中和自身毒株(J.V.B.株),而且能够近乎等效地中和异源的CVB4临床分离株(包括GZ-R6和GZ-HFM01毒株),提示候选疫苗具有抗CVB4广谱保护潜力。

图2 基于E-颗粒和F-颗粒的CVB4疫苗均能在小鼠体内激发中和抗体
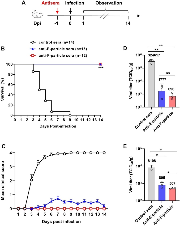
研究人员采用免疫血清过继-致死剂量病毒攻击的策略在乳鼠模型中评价候选疫苗的体内保护效力。结果显示,过继了对照血清的小鼠在接种病毒9天后全部死亡,而接受了E-颗粒免疫血清或F-颗粒免疫血清的小鼠全部存活。该结果表明E-颗粒和F-颗粒候选疫苗具有优异的体内保护效力。进一步的体内病毒载量分析显示,过继E-颗粒免疫血清或F-颗粒免疫血清的小鼠的肌肉和大脑中的病毒载量远远低于对照血清过继小鼠,且过继血清的中和滴度与体内病毒载量呈负相关趋势,从而表明疫苗激发的中和抗体通过有效抑制体内CVB4感染而发挥保护作用。

图3 被动转移E-颗粒免疫血清或F-颗粒免疫血清能够有效保护小鼠免于致死性CVB4感染
综上所述,该项研究确定了CVB4灭活F-颗粒和E-颗粒的免疫原性和保护效力,并且揭示了中和抗体在抗CVB4保护性免疫中的核心作用,从而为进一步开发针对CVB4的灭活病毒疫苗和基因工程疫苗提供重要信息。
上海市重大传染病和生物安全研究院黄忠研究员与中国科学院上海免疫与感染研究所梁小珍研究员为该论文的共同通讯作者。中国科学院上海免疫与感染研究所博士生王廷峰和王驰原为该论文的共同第一作者。该研究得到了上海市“重大突发传染病防控关键核心技术研究”市级科技重大专项、国家自然科学基金的经费支持。

