手足口病是一种重要的儿童传染病。近年来,柯萨奇病毒A6型(CVA6)已成为手足口病最主要的病原体之一,并且常引发非典型症状或重症,但尚无获批的疫苗或药物。此前研究已知CVA6利用KREMEN1(KRM1)受体感染细胞。然而KRM1在CVA6感染中的具体作用,以及是否存在其他CVA6受体,仍不清楚。
近期,上海市重大传染病和生物安全研究院张超课题组与中国科学院武汉病毒研究所舒波课题组合作,在国际权威学术期刊《自然·通讯》(Nature Communications)上在线发表了题为“Molecular mechanisms of receptor recognition and antibody neutralization of coxsackievirus A6”的研究论文。该研究系统阐明了CVA6利用受体入侵宿主细胞的精细分子机制,首次揭示了其“双受体入侵”的新模式,并成功研发出靶向全新位点、具有强中和活性的保护性抗体,为应对CVA6感染提供了关键科学依据和潜在的干预策略。

本研究通过多重技术手段,取得了以下系列重要发现:
1. KRM1可以诱导成熟CVA6病毒颗粒发生脱衣壳
研究首先通过功能实验奠定了基础:宿主细胞敲除KRM1基因后,CVA6的感染滴度急剧下降36倍,直接证明了KRM1对于病毒复制不可或缺。紧接着,ELISA结合实验首次证明了CVA6病毒颗粒与KRM1蛋白之间剂量依赖性的直接结合,如同“锁与钥”的精确识别,为其功能提供了相互作用的实证。
最生动的发现来自对病毒颗粒结构的“观测”。研究发现(图1):临床分离的CVA6-HeB(河北株)毒株主要以构象紧凑的成熟病毒颗粒(占比93%)形式存在,颠覆了以往认为CVA6以膨胀的脱衣壳中间态(A颗粒)为主的认知。然而,当引入KRM1受体后,冷冻电镜捕捉到了戏剧性的结构重塑场景:在室温、中性pH条件下,仅需35分钟,KRM1便能高效驱动成熟病毒颗粒发生转化。原本占主导的成熟颗粒比例骤降至30%以下,而之前“缺席”的、处于脱衣壳中间状态的A颗粒则从无到有,迅速成为占比70%的绝对主导群体。这一动态过程清晰表明,A颗粒并非预先存在,而是成熟CVA6病毒颗粒在KRM1结合后主动“解压缩”的产物。病毒在受体作用下,像启动了预定的变形程序:衣壳膨胀、内部稳定病毒的“口袋因子”被排出、为RNA释放打开通道。因此,KRM1是CVA6的高效的脱衣壳受体,负责诱导病毒变构,有助于RNA释放。

图1.KRM1是CVA6病毒的高效的脱衣壳受体。
2. CVA6病毒入侵机制新发现:双受体协同完成“附着”与“入侵”
本研究另一项重大突破在于完整揭示了CVA6入侵宿主细胞的精细“路线图”。研究发现,该病毒采用了一种精妙的“两步走”策略,依赖两种不同的细胞受体接力完成感染。
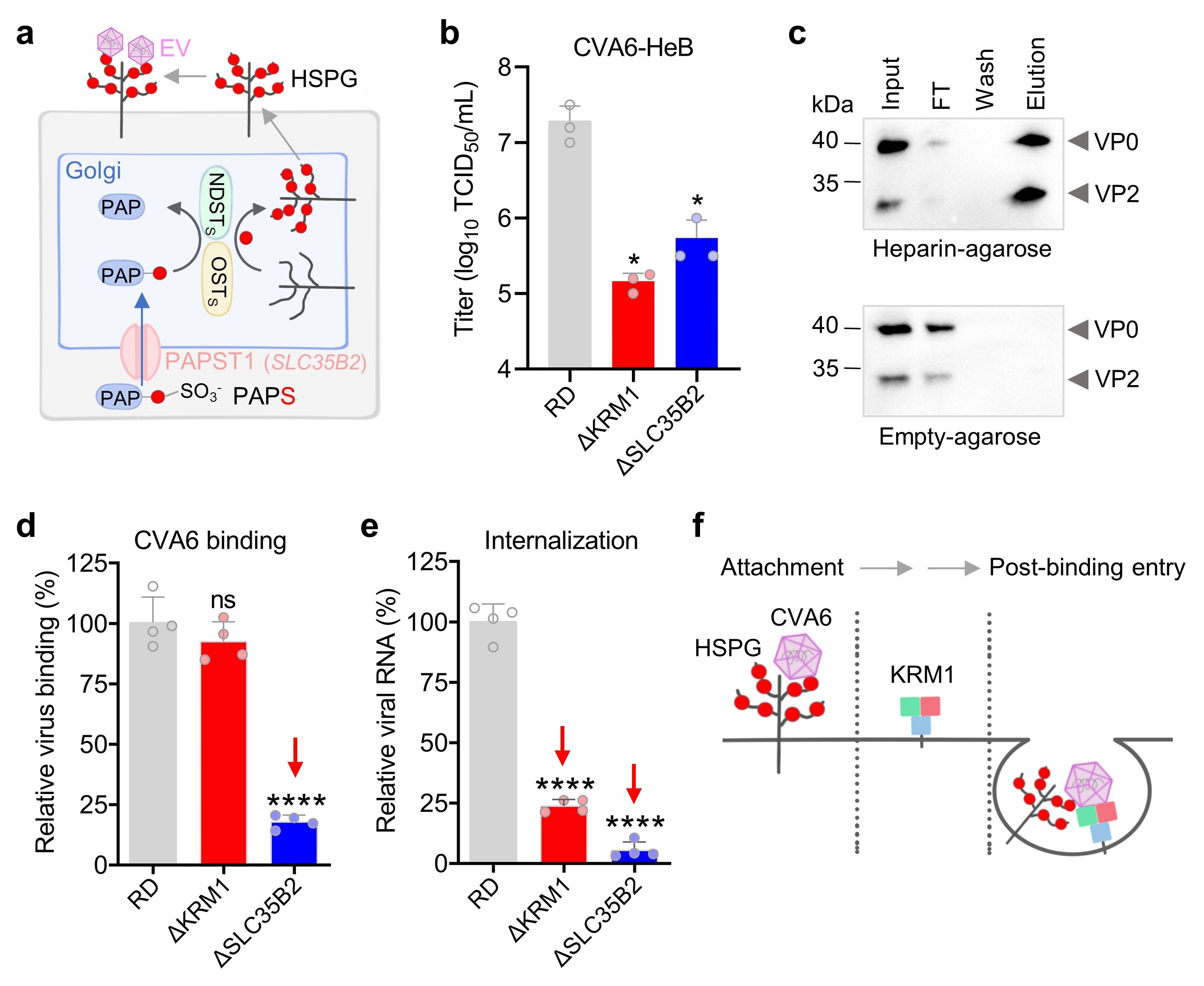
锁定“先遣队”并验证其功能—硫酸乙酰肝素(HSPG)及其关键基因SLC35B2:基于功能推测,研究将目标聚焦于细胞表面广泛存在的硫酸乙酰肝素(HSPG)。为了验证其作用,研究团队瞄准了负责HSPG硫酸化的关键环节:SLC35B2基因。该基因编码的蛋白负责将硫酸化底物转运至高尔基体,是HSPG进行硫酸化修饰、进而发挥功能所必需的(图2a)。通过敲除SLC35B2基因,可以破坏细胞表面HSPG的功能。实验结果显示,在SLC35B2敲除细胞上,CVA6的感染效率下降了35倍(图2b),直接证明了硫酸化的HSPG对于CVA6感染至关重要。生化实验则直接“抓拍”到CVA6病毒颗粒与肝素(HSPG类似物)的特异性结合(图2c)。
明确分工:双受体各司其职。通过一系列精巧实验,两个受体的职责被清晰界定:
附着阶段:HSPG功能缺陷的细胞,病毒附着量锐减82%;而KRM1缺失则不影响附着(图2d)。证明HSPG是核心的“吸附受体”,负责病毒初始锚定。
内化阶段:在KRM1缺失的细胞中,即使病毒正常附着,其进入细胞内部的效率也骤降76%(图2e)。证明KRM1是关键的“入侵执行受体”,负责触发病毒进入和脱壳。
本研究首次阐明CVA6首先与细胞表面大量存在的硫酸化的HSPG结合,实现病毒初始粘附;随后,病毒再与特异性更强的KRM1受体结合,后者启动病毒的细胞内化和脱衣壳(图2f)。这一“双受体”模型的建立,为针对不同环节开发新型抗病毒策略奠定了关键理论基础。

图2. CVA6入侵的两步模型:先依赖硫酸乙酰肝素附着,后由KRM1受体介导内化。
3. 高效保护性抗体的发现与中和机制
在阐明病毒入侵机制的同时,本研究成功筛选并鉴定出两株具有卓越性能的CVA6特异性单克隆抗体——1F4与3H7,为未来防治提供了强有力的候选工具。
“强效双雄”1F4与3H7抗体的诞生与验证
研究团队通过用纯化的CVA6病毒免疫小鼠,并经过中和筛选,成功获得了1F4和3H7两株抗体。体外实验证明,它们对不同的CVA6毒株均表现出极强且特异的中和活性和结合活性(图3a-b)。更为重要的是,在动物攻毒实验中,这两株抗体展现了极好的预防与治疗双重潜力。在致死剂量的病毒攻击下,无论作为预防性用药还是感染后24小时的治疗性用药,1F4和3H7均能有效保护新生小鼠,而对照组则全部死亡(图3c)。这充分证明了它们在体内对抗CVA6感染的强大能力。
生化机制分析:抗体阻断病毒吸附后步骤
为了探明抗体究竟如何起作用,研究团队设计了一项精巧的体外受体竞争实验。将纯化的CVA6病毒颗粒固定,然后同时加入KRM1受体蛋白和不同的抗体。结果发现,与对照组相比,1F4和3H7抗体能显著地阻挡KRM1蛋白与病毒结合(图3d)。然而,接下来的细胞实验揭示了更精妙的真相。当用抗体预先处理病毒后再让其接触低温下的细胞时,病毒的吸附细胞能力并未受到明显影响(图3e)。这两个实验结果清晰地描绘出抗体的精准打击策略:它们并不干预病毒在细胞表面的“停泊”(吸附),而是专精于阻止病毒完成入侵所必需的“内部解锁”(由KRM1介导的脱壳)。这一作用模式,恰好与KRM1受体本身的功能定位,不负责吸附,而是吸附后触发脱衣壳的“开关”,完美契合。因此,1F4和3H7是在病毒入侵链条中最关键、最脆弱的第二步实施拦截。
冷冻电镜解析了抗体的表位和作用机制
研究团队利用冷冻电镜技术,成功解析了抗体与病毒复合物的高分辨率三维结构。结构分析显示,1F4和3H7均结合在病毒衣壳一个全新的抗原表位上,该表位位于病毒颗粒的三倍轴附近,主要由VP1的C末端、VP3的AB环(又称“ knob ”)等结构元件构成(图3f-i)。这一发现打破了以往认为CVA6病毒的五倍轴是主要中和靶点的认知,揭示了一个此前未被重视的中和性抗原位点。
尽管结合位点相近,但两种抗体的作用细节展现了精妙的差异与共性:1F4抗体特异性结合在成熟的病毒颗粒上,其轻链可变区(VL)与KRM1受体在空间上存在直接冲突,从物理上杜绝了受体靠近的可能(图3f-g)。3H7抗体则展现了更强的适应性与“粘性”。它不仅结合成熟病毒颗粒,也能结合空颗粒,表明其表位在病毒构象变化后依然暴露(图3h)。虽然3H7结合姿态对KRM1造成的直接空间位阻略小于1F4,但它通过更广泛的相互作用界面(结合面积比1F4大33%)和极高的结合亲和力(亲和力是1F4的8.6倍),像“强力胶”一样牢牢占据位点,持久性地阻断受体(图3i)。

图3. CVA6高效保护性抗体1F4与3H7的发现与表征。
综上所述,本研究首次完整阐明了CVA6采用“硫酸乙酰肝素附着-KRM1受体脱衣壳”的双受体入侵模型,破解了其感染的关键起始步骤。KRM1作为专属的脱衣壳受体,能高效诱导成熟病毒颗粒发生构象转变,明确了其分子开关功能。基于对该入侵机制的深刻理解,本研究成功筛选出两株高效中和抗体1F4与3H7。它们通过精准竞争KRM1的结合位点,在病毒完成初始吸附后,特异地阻断其内化与脱衣壳过程,在动物模型中展现出卓越的预防与治疗效果。这项研究从机制解析到干预策略,为开发针对CVA6的疫苗和特效药物奠定了坚实的理论基础,并提供了具有明确作用机制的候选抗体。
中国科学院武汉病毒研究所助理研究员柯贤良、上海市重大传染病和生物安全研究院博士研究生李雪和刘则宇为本文共同第一作者。上海市重大传染病和生物安全研究院青年研究员张超和武汉病毒研究所研究员舒波为本文共同通讯作者。该研究得到了中国疾控中心张勇研究员、中国科学院武汉病毒研究所龚鹏研究员、厦门大学程通教授、2026年足球世界杯直播章树业研究员、湖北大学陈明周教授、吉林大学魏伟教授、浙江大学刘越研究员等人的帮助。该研究得到了国家自然科学基金、上海市市级科技重大专项、国家重点研发计划等项目的资金支持。
全文链接:https://doi.org/10.1038/s41467-025-67666-9

