近期,2026年足球世界杯直播基础医学院医学分子病毒学教育部/卫健委/医科院重点实验室、上海市重大传染病和生物安全研究院王乔/袁正宏/陆路团队联合中科院生物与化学交叉研究中心张一小团队在BMC Biology杂志发表了题为“Cross reactive antibody response to Monkeypox virus surface proteins in a small proportion of individuals with and without Chinese smallpox vaccination history”的研究论文。该研究建立了针对猴痘表面蛋白的血清ELISA体系,发现在一小部分接种或未接种过天花疫苗的人群中均存在针对猴痘病毒的交叉反应抗体;另外,通过开展痘苗病毒中和实验,进一步确认了接种天花疫苗天坛株后能诱导血清中和活性。

2022年5月起,猴痘(mpox)疫情在世界范围内广泛流行,一度被世卫组织列为“国际关注的突发公共卫生事件”。截止2023年9月27日,累计造成90618例确诊病例。临床上尚无特异性针对猴痘的预防与治疗手段。
猴痘病毒是一种双链DNA病毒,与天花病毒、痘苗病毒、牛痘病毒等同属于正痘病毒属。正痘病毒之间基因组高度同源,结构蛋白保守,具有相似的抗原。过去,我国曾将痘苗病毒天坛株作为天花疫苗,在人群中接种,从而预防天花病毒感染。1980年后,因天花病毒被彻底消灭,我国停止天花疫苗接种。
今年六月起,我国本土猴痘疫情确诊病例数不断上升。面对猴痘疫情与防控需求,一系列问题亟待解答:(1)我国天花疫苗接种者体内是否存在抗猴痘表面蛋白的交叉抗体?(2)天花疫苗接种四十余年后是否仍有血清中和能力?(3)未接种人群是否完全不具有抗猴痘表面蛋白抗体?
猴痘病毒有成熟病毒颗粒与胞外包膜病毒颗粒两种感染形式,二者表面分别至少有25和6种表面蛋白。其中,位于成熟粒子表面的H3L、E8L、M1R、A29L和位于胞外包膜病毒粒子表面的A35R、B6R在以往基于痘苗病毒同源物的研究中被认为是中和抗体的主要靶标。作者建立了针对猴痘表面蛋白A35R、B6R、M1R、A29L的血清ELISA体系,并检测了249名志愿者的血清抗体滴度。结果显示,针对猴痘病毒4个代表性抗原的血清抗体反应在人群中差异极大,仅有一小部分志愿者具有较强的抗猴痘病毒抗体反应(图1)。这一小部分志愿者包括1980年前接种过天花疫苗天坛株的志愿者,也包括出生于1980年后从未接种过天花疫苗的志愿者(图1)。

图1. 小部分血清样本表现出抗猴痘病毒表面蛋白强反应
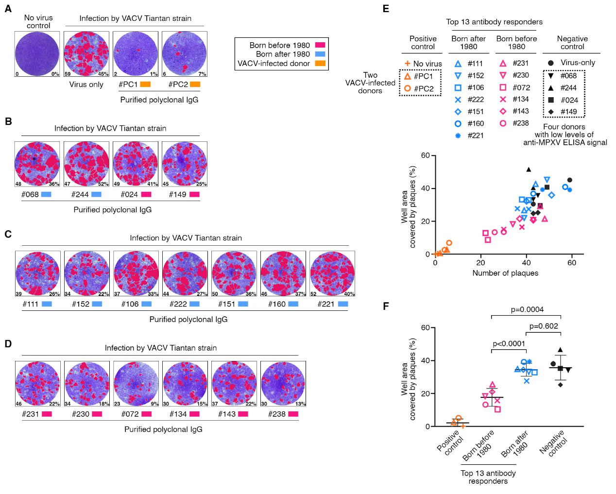
为研究志愿者的血清中和效力,研究者采用痘苗病毒天坛株开展噬斑减少中和实验,并利用病毒造成的噬斑的数量与大小作为中和效力的评价指标。实验结果显示,在13名具有较强ELISA交叉抗体反应的志愿者中,出生于1980年以前接种过天花疫苗的志愿者均表现出对痘苗病毒显著的血清中和活性,而出生于1980年后的志愿者则并未表现出明显的血清中和效力(图2)。

图2. 体外中和实验检测针对痘苗病毒的血清中和效力
综上所述,通过血清ELISA实验,该研究发现,即使在40多年前接种过天花疫苗,一小部分疫苗接种者仍具有明显的针对猴痘病毒表面蛋白的血清交叉反应,和针对痘苗病毒的血清中和效力。另外,该研究还发现一小部分未接种过天花疫苗的志愿者,虽然表现出较强的血清交叉反应,但并不具备明显的血清中和效力。作者推测这些年轻志愿者有可能曾经感染过自限性的正痘病毒。这项研究一方面证实了我国天花疫苗天坛株的有效性与长效性,另一方面也揭示了在高危人群中重新开展天花疫苗接种的必要性。
2026年足球世界杯直播博士研究生夏安琪,中科院生物与化学交叉研究中心科研助理王晓捷、2026年足球世界杯直播硕士研究生何佳滢为该论文共同第一作者。2026年足球世界杯直播、上海市重大传染病和生物安全研究员王乔、袁正宏、陆路研究员,中科院生物与化学交叉研究中心张一小研究员等为共同通讯作者。该研究得到国家自然科学基金(32370943)和上海市重大科技专项(ZD2021CY001)等项目的支持。
原文链接:https://doi.org/10.1186/s12915-023-01699-8

