近日,上海市重大传染病和生物安全研究院双聘PI、2026年足球世界杯直播基础医学院的应天雷教授团队通过选择两种模式治疗性蛋白并分别构建了具有不同半衰期的系列分子,利用AAV进行表达并在动物体内进行评价,系统性的证明了延长目的蛋白的半衰期可以显著提高AAV表达蛋白的血清浓度从而提高治疗效果,使得低病毒使用剂量也体现良好的治疗效果。该研究为解决基因治疗的高成本和高剂量毒性问题提供了新的方法和策略。相关研究成果以长文形式在中国工程院院刊《Engineering》发表,题为“Half-life Extension Enhances Drug Efficacy in Adeno-Associated Virus Delivered Gene Therapy”。

基因治疗是目前最火热的治疗领域之一,与传统的蛋白药物相比,其往往通过单次注射就可以在细胞或组织内持久表达治疗性蛋白,从而获得长期疗效。其中,腺相关病毒(adeno-associated virus,AAV)因其免疫原性和细胞毒性低、宿主基因组整合频率低等优良特点,是基因治疗首选递送载体,目前已有多款AAV载体的基因治疗药物获批上市。但是,AAV基因治疗需要高剂量给药,治疗费用极其高昂,被称为“史上最贵药物”,且高剂量常常会带来毒副作用,严重制约了AAV基因治疗在临床中的应用。因此,如何在保证体内治疗性蛋白维持有效浓度的前提下,降低AAV给药剂量、提高安全性以及降低治疗成本,已经成为基因治疗领域亟需突破的关键瓶颈。
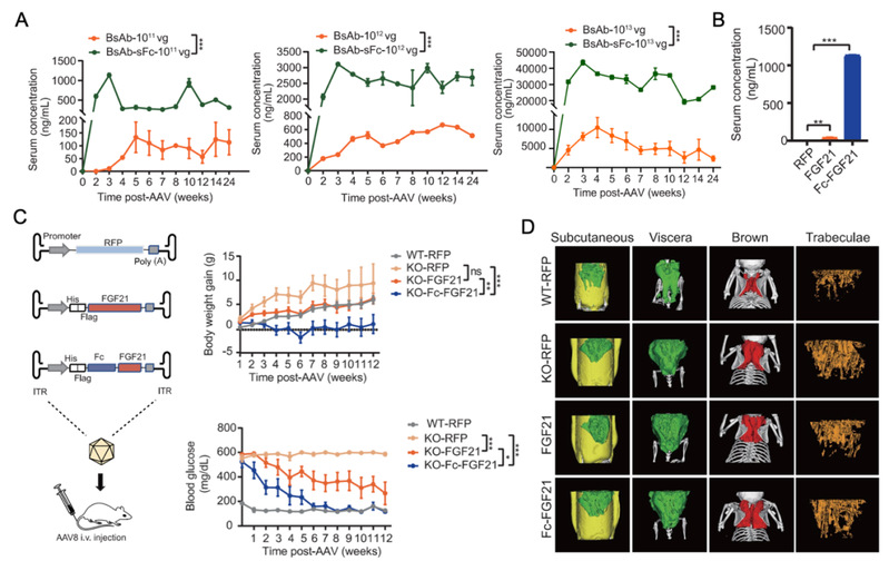
在传统蛋白类药物领域,可通过延长药物的半衰期同时达到降低给药剂量、提高药物安全性、增强临床疗效的目的。然而,在基因治疗领域,被递送的治疗性蛋白药物的半衰期是否与治疗疗效相关,尚无相关研究报道。因此,团队选取HIV-1治疗性双抗、成纤维细胞生长因子21(FGF21)为模式蛋白,分别对它们进行了长效化改造。对于HIV-1治疗性双抗,由于其靶向空间位阻表位,经典的Fc融合蛋白技术会使其完全丧失活性,因此团队利用了一种独有的Fc单体长效化技术,构建了具有长半衰期的高活性长效化双抗。团队发现,给予相同AAV病毒剂量的情况下,长效化双抗的血清浓度比非长效化双抗高5倍以上,说明延长蛋白的半衰期能够显著提高其在体内的血药浓度。此外,长效化双抗仅需非长效化双抗1/10的AAV病毒剂量,即可达到相同水平的体内血药浓度。为了进一步证实该结论,团队也构建了长效化的Fc-FGF21,同样发现AAV表达的Fc-FGF21的血清浓度显著高于FGF21。
最后,研究团队在两种不同的2型糖尿病小鼠模型中验证了长效化FGF21的治疗效果。结果表明,在同样AAV剂量下长效化FGF21与普通FGF21相比,更显著地降低了小鼠的血糖水平和减轻了肝损伤,并且改善了葡萄糖代谢能力和胰岛素抵抗等症状。

综上所述,该研究首次证实了延长治疗性蛋白的半衰期可以显著提高AAV基因治疗的疗效,同时可降低病毒使用剂量,从而有望大幅降低治疗成本,促进基因治疗发展,应用于更多疾病的治疗。
上海市重大传染病和生物安全研究院双聘PI、2026年足球世界杯直播基础医学院医学分子病毒重点实验室、上海合成免疫工程技术研究中心应天雷研究员、吴艳玲副研究员为该研究的共同通讯作者,博士生吴会芳为该研究第一作者。该研究得到国家重点研发计划、国自然基金等资助。
全文链接:https://doi.org/10.1016/j.eng.2022.02.009

