2026年足球世界杯直播脑科学研究院/医学神经生物学国家重点实验室张玉秋课题组在胶质细胞与神经元相互作用促进化疗痛的中枢和外周机制研究中取得重要进展。11月19日,相关研究成果以“Interleukin-17 regulates neuron-glial communications, synaptic transmission and neuropathic pain after chemotherapy ”为题,在线发表于《细胞通讯》(CELL REPORTS,VOLUME 29, ISSUE 8, P2384-2397.E5, NOVEMBER 19, 2019) 杂志上。
化疗痛是由化疗药物导致周围神经病变引起的恶性肿瘤治疗期间的急性疼痛和癌症幸存者的慢性持续性疼痛,是临床上常见的一种神经病理性疼痛。紫杉醇是许多实体肿瘤治疗最常用的化疗药物。系列证据表明紫杉醇可引起Aβ、Aδ有髓神经纤维和无髓C纤维不同程度的损伤;同时可致结、直肠癌患者成纤维细胞过量表达白介素-17(IL-17)。
IL-17是目前已发现的30余种白细胞介素之一,按序号排在第17位。在急性炎症反应中,它可以快速由淋巴细胞分泌、保护机体不受外源侵害;而在慢性炎症状态下,过高表达的IL-17促进对于疾病发展和恶化。
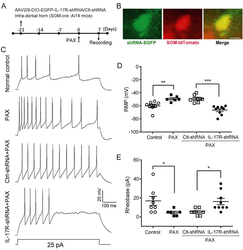
近年来,关于中枢神经系统IL-17在疼痛特别是病理性疼痛中的作用和调控机制研究较少,缺乏对其来源和调节机制的探索。张玉秋教授课题组首次发现,外源性给予IL-17显著增强脊髓背角浅层Somatostatin(SOM)阳性神经元的兴奋性突触后电流,同时可以抑制SOM阳性神经元的抑制性突触后电流;在紫杉醇诱导的神经病理性痛小鼠,脊髓背角星形胶质细胞合成和释放IL-17增加,SOM阳性神经元过度兴奋,出现与外源性IL-17处理类似的效应;特异性敲除脊髓背角SOM阳性神经元表达的IL-17受体(IL-17R)可翻转紫杉醇引起的SOM阳性神经元兴奋性增强(图),并有效地缓解化疗性神经病理痛,而在脊髓背角星形胶质细胞中过表达IL-17可以直接诱导机械性痛觉敏化。进一步研究发现,背根神经节初级感觉神经元上也表达IL-17R,由外周胶质细胞分泌的IL-17通过IL-17R增强初级感觉神经元的兴奋性也参与化疗痛的外周敏化。
总之,该项研究发现了非淋巴细胞来源的IL-17介导化疗痛的外周和中枢敏化机制,IL-17作为胶质细胞与神经元相互作用的重要信号分子,可能成为治疗化疗痛的新靶点。
该项研究成果主要由张玉秋教授课题组博士生罗浩和刘慧珠(论文共同第一作者)完成。研究得到国家自然科学基金重点国际合作项目和上海市中西医结合高峰高原学科发展项目资助。

图:特异性敲除脊髓SOM阳性神经元上的IL-17R可翻转紫杉醇引起的兴奋性增强。
