EN
首页
学院概况
院长寄语
现任领导
发展历史
院属机构
学院理事会
师资队伍
杰出人才
在职教师
兼职教授
荣休教师
科学研究
科研平台
科研动态
科研成果
学术报告
人才培养
招生信息
本科生教育
研究生教育
继续教育
博士后流动站
学生园地
学工队伍
学子风采
党群建设
党建工作
群团组织
校友之窗
校友活动
校友风采
校友捐赠
学院内网
规章制度
办事指南
公示公告
资料下载
科研教学管理系统
仪器测试中心
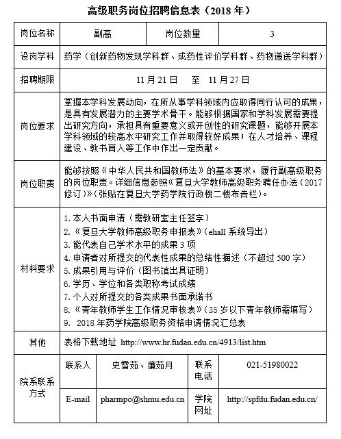
药学院副高级职务岗位招聘信息表(2018年)
发布时间:2018-11-20
浏览次数:
4233
联系我们
地址:上海浦东新区张衡路826号
电话:(021-51980000)
邮编:201203
© 2021 2026年足球世界杯直播药学院 版权所有
map