Recently, Professor Jianxin Wang's group at the School of Pharmacy, Fudan University, published a paper in the esteemed pharmaceutical journal, the Journal of Controlled Release, in 364th issue of 2023. The paper was titled "Ginsenoside Rg3 endows liposomes with prolonged blood circulation and reduced accelerated blood clearance," and was selected as the front cover article (Figure 1). In this research, traditional PEGylated liposomes' cholesterol and PEG were substituted with ginsenoside Rg3. The resulting Rg3 liposomes exhibited excellent prolonged circulation, and the study elucidated their prolonged circulation mechanism by analyzing the composition of the adsorbed protein corona. Additionally, pharmacokinetic and immunogenicity studies after repeated injections revealed that Rg3 liposomes, unlike traditional PEGylated long-circulating liposomes, did not trigger accelerated blood clearance phenomenon, demonstrating superior prolonged circulation performance upon repeated injections. The study findings provide substantial support for the development of Rg3-based liposomes.

Figure 1. The cover of the 364th issue in Journal of Controlled Release.
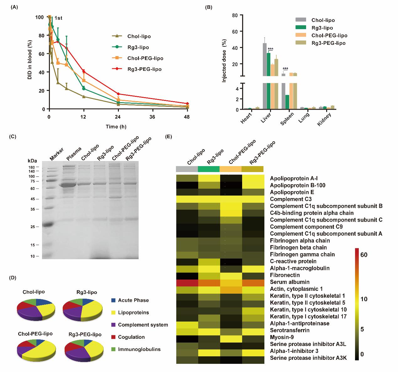
PEGylated liposomes (Chol-PEG-lipo) are widely employed as drug carriers due to their in vivo long-circulating properties, with PEGylation imparting long-circulation to liposomes. However, PEGylated liposomes may lose their long-circulating ability upon repeated injections, a phenomenon known as "accelerated blood clearance (ABC)." This is attributed to the strong immunogenicity of PEG, where its repetitive O-CH2-CH2 subunit is a typical class-2 thymus-independent antigen (TI-2), inducing B cells to secrete neutralizing antibodies, specifically anti-PEG IgM. These antibodies bind to subsequently administered PEGylated liposomes, activating the complement system and leading to rapid liposome metabolism (Figure 2). This phenomenon limits the effectiveness and safety of PEGylated liposomes, impacting their clinical application.
This study revealed that the liposomes prepared by substituting PEG and cholesterol with ginsenoside Rg3, termed Rg3-lipo, exhibited a prolonged circulation comparable to that of Chol-PEG-lipo. The first injection of Chol-PEG-lipo led to a significant increase in plasma cells and the secretion of anti-PEG IgM in the blood. As a result, the circulation time of the second dose of Chol-PEG-lipo was significantly shortened compared to that of the first dose, accompanied by substantial accumulation in the liver. In contrast, after the first administration of Rg3-lipo, no apparent activation of plasma cells, IgM secretion, or complement activation was observed in the circulating blood. The circulation time of Rg3-lipo did not significantly change after the second injection. Therefore, Rg3 liposomes can demonstrate comparable prolonged circulation to PEGylated liposomes as well as avoid the ABC effect induced by PEGylated liposomes.

Figure 2. Schematic illustration of the in vivo processes after repeated injections of Rg3-lipo or Chol-PEG-lipo.
Analysis of the protein corona components adsorbed on the surfaces of the liposomes revealed differences in the prolonged circulation mechanisms between Rg3-lipo and Chol-PEG-lipo. Chol-PEG-lipo primarily extends circulation time by reducing the types of opsonin proteins, such as complement proteins, adsorbed on the liposome surface and increasing the types of dysopsonin proteins, such as lipoproteins. In contrast, Rg3-lipo achieves prolonged circulation mainly by decreasing the abundance of critical complement proteins adsorbed on the liposome surface and increasing the content of lipoproteins adsorbed on the surface (Figure 3).

Figure 3. The prolonged circulation mechanisms of Rg3-lipo and Chol-PEG-lipo.
Upon administering the second dose, the prolonged circulation effect of Rg3-lipo was consistent with that of the first dose. In contrast, the half-life and area under the curve (AUC) of Chol-PEG-lipo in the second dose were significantly lower than those of the first dose, with no significant difference compared to those of traditional non-long-circulating liposomes (Chol-lipo). Furthermore, after the second injection, Chol-PEG-lipo accumulated significantly in the liver, surpassing the accumulation in the liver after the first injection. In contrast, there was no significant difference in the accumulation of Rg3-lipo in the liver and spleen after the first and second injections (Figure 4). Thus, unlike the significant ABC effect observed with Chol-PEG-lipo, Rg3-lipo demonstrated sustained prolonged circulation after repeated injections.

Figure 4. Pharmacokinetics of the first and second dosed Rg3-lipo and Chol-PEG-lipo.
To elucidate the mechanism by which Rg3-lipo avoids the ABC effect, the researchers further investigated the immunogenicity of Rg3-lipo. It was found that injection of Chol-PEG-lipo induced rapid activation of B cells into plasma cells, leading to the secretion of large amounts of anti-PEG IgM. This process mediated the rapid recognition and clearance of subsequent injections of Chol-PEG-lipo. In contrast, Rg3, as a small molecule with low immunogenicity, did not induce B cell activation or the secretion of anti-Rg3 IgM. Therefore, the body did not recognize and clear subsequent injections of Rg3-lipo (Figure 5).

Figure 5. Immunogenicity of Rg3-lipo and Chol-PEG-lipo.
Drawing on previous research findings from this research group (Science Advances 2022, JCR 2021, Nano-Micro Letters 2020, etc.), it has been demonstrated that liposomes based on ginsenoside Rg3 offer numerous advantages, including low immunogenicity, stable lipid membrane structure, active tumor targeting, and simple preparation. These characteristics contribute to promising prospects for clinical translation, making Rg3 liposomes as synergistic carriers for chemotherapy drugs and presenting novel avenues for effective cancer treatment.
Doctoral student Jiaxuan Xia and master student Chen Chen from the School of Pharmacy at Fudan University are co-first authors of the paper. Professor Jianxin Wang from the School of Pharmacy at Fudan University and Director Physician Xinchun Xu from Shanghai Xuhui Central Hospital are co-corresponding authors of the paper. This project received financial support from the National Natural Science Foundation of China.
Paper link: https://doi.org/10.1016/j.jconrel.2023.10.023