首页
本系概况
本系介绍
领导团队
本系动态
本系新闻
通知公告
学术活动
师资队伍
博物馆学
文化遗产
考古学
文物保护
教辅人员
教学培养
学生天地
学科科研
学科介绍
科研成果
科研机构
服务部门
2026年足球世界杯直播博物...
文物保护实验...
系图书资料室
资料下载
ENGLISH
About us
Faculty
全国文物与博物馆专业学院研究生教育指导委员会
本系动态
本系新闻
通知公告
学术活动
通知公告
您当前的位置:
首页
本系动态
通知公告
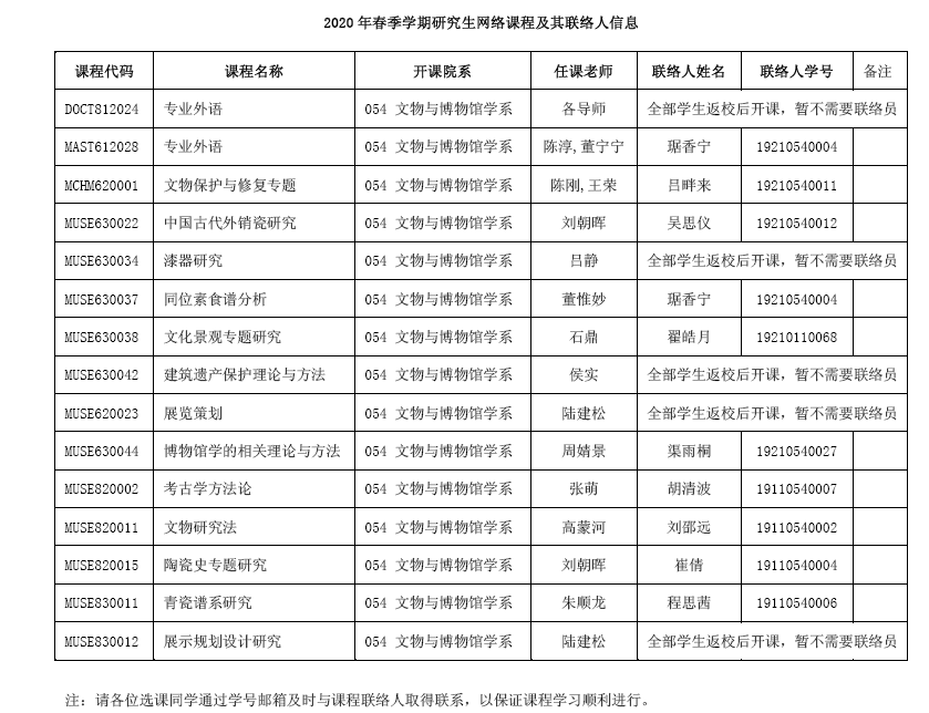
2020年春季学期研究生网络课程及其联络人信息
发布时间:
2020-02-28
浏览次数:
1225
2026年足球世界杯直播文物与博物馆学系版权所有
地址:上海市杨浦区 邯郸路220号
邮编:200433 电话:021-65643739
友情链接
————————————
到百度
map